基建央企史诗行情79页深度:基建央企行情反转加速,中国电建等新能源基建领涨_国君建筑韩其成/满静雅
导读
国君建筑韩其成/满静雅:中国电建/中冶/化学等新基建央企领涨中国铁建/中铁/交建/建筑等老基建;国企改革利润考核催化市值管理,巨额研发支出打造风光水储能等新基建第二增长曲线超预期。
投资要点
1、三年国改方案年内加速落地,考核利润催化市值管理。1)三年国企改革年底完成70%目标,央企承担技术“策源地”、产业链“链主”职责。首次硬性要求举办业绩说明会,原则上公司董事长、总经理亲自参与。“两利四率”经营指标要求净利润、利润总额增速要高于国民经济的增速,营业收入利润率、研发投入强度、全员劳动生产率都要有明显提高,同时还要保持资产负债率的稳健可控。2)2021H1国资监管企业营收33.6万亿元,同比增长29.4%;净利润1.8万亿元,同增129.5%。92%的中央企业已建立子企业经理层成员任期制和契约化管理制度,研发投入增37%。
2、风光水储能等新基建年内政策持续催化,中国电建等央企具绝对领先竞争优势。非石化能源目标占比提升,加速构建以新能源为主体的新型电力系统,电力涨价预期催化风光水资产重估。光伏风电2025年发电量占比由2021年11%提升至17%,到2030年总装机容量将达到12亿千瓦以上。氢能从2030年的5%提升至2060年的20%产值超万亿,氢冶金是钢铁行业低碳转型有效途径。抽水蓄能占比90%有十倍增长空间,电化学储能应用场景广泛增速最快。光伏建筑一体化受益光伏成本下降,整县推进等政策催化下空间巨大。中国电建储能风电光伏水电等、中国化学己二腈/氢能、中国中冶氢冶金/镍钴铜矿/区熔级电子多晶硅、中国中铁铜钼矿。
3、商业模式由建筑转型产品运营现金流充沛,全行业第一研发支出持续提升央企市场份额。1)央企为“一带一路”主力军,基础设施互联互通打造多区域利润来源,基建换矿产带来额外增量。2)建筑央企市占率由14年26%提升至43%,2021H1营收增约34%归母净利增约52%高于行业平均水平,负债率明显下降。2020年建筑央企经营净现金流/净利润中国电建5.4/中国中冶3.6/中国化学2.3倍,经营性净现金流充沛改善明显。3)建筑业研发投入远超电子/电新/通信等行业,是全行业第一。建筑央企研发投入占行业85%以上,竞争优势明显。中国电建153亿/中国中冶123亿研发投入,而A股4000多家公司,利润超过150亿仅40家。
4、央企作为“链主”占行业绝对市场份额,全球经营最受益于新能源等新基建大发展。中国电建水电(储能)国内设计占80%施工65%全球50%市场,风电光伏设计占65%左右市场,BIPV等光伏全球最大EPC。中国电建装机16GW十四五新增30-50GW。中国中冶稳占国内90%/全球60%的冶金市场,大型焚烧发电咨询设计占全国60%市场份额。中国中冶钢铁碳中和氢冶金最受益,镍钴铜和电子多晶硅待重估。中国化学国内 90%的煤化工/90%的基础化工/60%的石油化工市场份额。中国中铁国内城轨交通道岔市场60%/钢构桥梁60%/城轨交通供电产品50%市场份额。
5、中国电建/中国中冶/中国化学/中国能建等新能源基建是本轮行情龙头,与历史五次大行情上涨时间/幅度比,重估仍有巨大空间。(1)复盘历史五次宽松周期建筑行业指数上涨时间7-16个月,上涨幅度31-288%,目前仅上涨1个月涨幅15%标志着建筑行情再次进入经济下行财政基建上行超额收益时期,目前反映仍不充分。(2)每轮行情龙头都产生于当时业绩预期最快政策支持行业、平均涨幅151-655%。2008年领涨板块为基建公司,2012年为装饰,2014年上涨:中国中铁770%/中国电建608%(48倍PE)/中国中冶588%(42倍PE)/中国交建511%/中国铁建494%/中国建筑281%/中国化学128%/葛洲坝276%。2016年PPP园林,2020年装配式钢结构。(3)中国电建/中国中冶/中国化学/中国能建等新能源新基建是当下政策最支持的方向,业绩预期最快的方向,目前中国电建/中国中冶/中国化学涨60%-130%、PE10-13倍,与规律和未来资产价值重估比仍有提升空间。
6、中国电建是本轮基建央企反转加速重估的领头羊,新能源储能风光水全行业/EPC投运全产业链/全球布局受益最大。(1)宁德时代涨1倍后又涨4倍到PE112倍,隆基股份涨1倍后又涨7倍到PE41倍。中国电建目前刚上涨1倍到PE12倍,尚未被赋予新能源电力赛道市值,水电(储能)国内设计占80%施工65%全球50%市场,风电光伏设计占65%左右市场,BIPV等光伏全球最大EPC。(2)中国电建涨9倍到PE48倍2015年:当时一带一路是政策最支持方向,今时新能源电力是政策最支持方向,目前刚上涨1倍到PE12倍。电建装机16GW十四五新增30-50GW。中国电建既是电力EPC建造商,又是风光水等新能源电力运营企业,将最受益于年内电价上涨预期催化。能源局整改方案年内要完成30项,新能源政策频繁落地持续催化。
7、风险提示:宏观经济政策风险,疫情反复等。
目录
图目录
表目录
正文
1. 三年国改年底将完成70%,央企承担技术“策源地”、产业链“链主”责任
1.1. 国企三年改革目标年底完成70%,央企承担技术“策源地”、产业链“链主”职责
2020年6月:中央全面深化改革委员会第十四次会议审议通过《国企改革三年行动方案(2020-2022年)》:今后三年是国企改革关键阶段,要坚持和加强党对国有企业的全面领导,坚持和完善基本经济制度,坚持社会主义市场经济改革方向,抓重点、补短板、强弱项,推进国有经济布局优化和结构调整,增强国有经济竞争力、创新力、控制力、影响力、抗风险能力。
国资委对央企提出了“两利四率”的经营目标:推动中央企业净利润、利润总额增速要高于国民经济的增速,营业收入利润率、研发投入强度、全员劳动生产率都要有明显提高,同时还要保持资产负债率的稳健可控。
要把科技创新摆在更加突出的位置,推动中央企业主动融入国家基础研究、应用基础研究创新体系,针对工业母机、高端芯片、新材料、新能源汽车等加强关键核心技术攻关,努力打造原创技术“策源地”,肩负起产业链“链主”责任,开展补链强链专项行动,加强上下游产业协同,积极带动中小微企业发展。 要以实施国企改革三年行动为重要抓手,指导推动中央企业在推进三项制度改革、深化国有资本投资、运营公司试点、推进经理层成员任期制和契约化管理等方面发力攻坚,确保今年年底完成三年任务的70%。 要积极推进国有资本布局优化和结构调整,聚焦战略性新兴产业适时组建新的中央企业集团。要统筹有序做好碳达峰、碳中和工作,明确中央企业实现碳达峰碳中和的路径方式,加快发展节能环保产业,推广应用减污降碳技术,深入推进绿色发展。
一是全力推动改革任务落地。修订完善改革三年行动实施方案和128项工作任务清单,对照国务院国资委18项重点改革任务,制定了全年77项改革重点工作任务清单,重点推进落实董事会建设、经理层成员任期制和契约化管理、混合所有制改革、市场化机制建设、“两非”和“两资”清理等8项改革任务。 二是全力推动混合所有制改革。有效实施差异化管控,制定《混合所有制和股权多元化企业章程、股东协议示范文本》,建立有别于全资企业的经营管理机制。 三是全力推动市场化机制构建。深入推动混改企业职业经理人管理、所属企业经理层成员任期制和契约化管理。制订混改企业职业经理人薪酬体系方案,明确职业经理人薪酬结构、薪酬水平上限、绩效指标设置要求、超额利润分享比例等关键审核原则;推动所属二级企业全部完成经理层成员任期制和契约化管理相关工作。
2. 建筑业研发投入远超其他,建筑央企研发投入占行业比重85%以上
2.1. 建筑业研发投入远超其他行业,央企研发投入占比85%以上
2.2. 建筑央企坚持创新驱动,多领域技术及研发实力世界领先
2.2.1. 中国电建:全球最大工程设计公司,全球水电市场50%份额
2.2.2. 中国中冶:全球最大冶金建设服务商,冶金工艺/氢冶金/电子多晶硅/盐湖提锂等技术领先
2.2.3. 中国化学:全球第二大油气公司,转型“技术+产业”
中国化学成立于2008年,于2010年上市,由国资委通过中国化学集团控股。2020年公司在 ENR 评选的“全球最大250强工程承包商”中排第18位,同比上升9位;在美国《化学周刊》公布的全球油气相关行业工程建设公司排名中名列第二位,仅次于美国福陆公司。
公司是目前行业内资质最齐全、功能最完备、业务链最完整、知识技术相对密集的工程公司。公司是中国工业体制改革的先行者。公司是国内首家 EPC的试点企业,是首次以国际通行的方式走出国门的企业,也是首次以BOOT的方式运作境外电站项目的企业。
公司确立了“聚焦实业主业,走专业化、多元化、国际化”发展道路,业绩遍布全国所有省份和全球 50 多个国家和地区。具备全产业链综合服务能力,业务领域主要包括建筑工程(化学工程、基础设施、环境治理)、实业和现代服务业业务。主营业务化学工程占比约为77%,基础设施业务占比15%,实业业务占比4%,现代服务业3%,环境治理业务1%。
公司是知识密集型硬科技国际工程企业,参与国内 90%左右的煤化工项目、90%左右的基础化工项目,60%左右的石油化工项目。
公司承接了大量的标志性工厂,如基础化工方面有全球最大的天然气联产化肥厂和全球最大的MDI烟台万华项目,包括全球最大的炼化一体化的浙江石化,全球最大的煤制气,全球最大的煤制油,全球最大的乙二醇项目。
2020年公司签订内蒙古阿拉善塔木素天然碱开发利用项目战略合作框架协议,将会建设7条纯碱生产线,1条小苏打生产线。建成后,纯碱年产量将达到780万吨,小苏打的年产量为80万吨,阿拉善将成为世界最大的纯碱生产基地。项目预计将会在2025年完成一期建设,于2027年完成二期工程。
加强关键技术攻关,构建“技术+产业”一体化发展,聚焦化工新材料领域,突破己二腈等系列“卡脖子”核心技术。
共拥有12家国家级企业技术中心、1家国家能源研发中心、4家省级企业技术中心、7家省级工程技术研究中心、7家博士后科研工作站、17家国家高新技术企业。累计拥有授权专利3379项,专有技术205项;累计获得省部级及以上科学技术奖383项,省部级及以上工法334项。
己内酰胺项目:2016年,公司依托自身研发的绿色己内酰胺成套技术和系列催化剂,在福建投资建设了尼龙6关键单体原料己内酰胺项目,在项目运行过程中公司不断进行节能、降耗、提质等技术改进,产能提升至33万吨/年,创全球单线最大产能。该项目持续保持稳定运行,产品质量国内最优,经济效益显著。
己二腈项目:为解决国内尼龙66关键原料己二腈被“卡脖子”的问题,突破美国英威达等公司的技术封锁,公司依托自主研发丁二烯法己二腈技术,正在山东淄博投资建设我国首个工业示范装置(20万吨/年),预计2021年底竣工、2022年初投产。
硅基气凝胶:公司依托合作开发的硅基气凝胶技术,正在重庆投资建设气凝胶复合材料实业项目,预计2021年底投产运行。
此外,中国化学正在聚焦聚烯烃弹性体(POE)、环保催化剂、PBAT、ASA树脂、聚酰亚胺、阻燃尼龙、尼龙12、垃圾气化、氢能储运等一批中高端的高附加值产品技术领域,有序推进关键技术的小试研发、中试放大和产业转化,不断延伸研发板块和实业板块的产品链、产业链、价值链。
2.2.4. 中国中铁:全国首批“创新型”企业,深化科技创新体制改革
工程施工机械方面,公司是国内乃至世界领先的专业从事铁路、公路、城市轨道交通等领域专用施工机械的制造与研发的大型科技型企业,产品包括铺轨机、架桥机、运梁车等铁路施工专用设备以及起重机械等其他大型工程机械。铁路和城市轨道交通电气化器材方面,公司轨道交通电气化器材主要产品包括普速铁路、提速铁路、高速铁路接触网成套器材以及城市轨道交通所有供电形式的成套供电器材,其中铁路客运专线、高速铁路接触网器材处于国际先进水平。
装配式建筑方面,公司是国内房屋装配式建筑部品部件行业中产品结构丰富并可提供装配式建筑全套解决方案的供应商,致力于打造高科技创新型装配式建筑业务平台。钢结构制造及安装方面,公司桥梁钢结构制造与安装业务主要以制造、安装各类大型桥梁钢结构为主,在跨江跨河的桥梁钢结构市场优势明显,生产制造的桥梁钢结构、钢索塔产品处于国际先进水平。
公司是全球销量最大的盾构机/TBM研发制造商,是全球最大的道岔和桥梁钢结构制造商、国内最大的铁路专用施工设备制造商、世界领先的基础设施建设服务型装备制造商。
在国内市场,公司在技术壁垒较高的高速道岔(250公里/小时以上)、提速道岔、普速道岔、重载道岔市场占有率均超过 50%,在城市轨道交通业务领域道岔市场的占有率为60%以上,在大型钢结构桥梁市场的占有率为60%以上,在高速铁路接触网零部件市场的占有率为 60%以上,在城市轨道交通供电产品市场占有率约 50%。此外,公司成功研制的时速 600 公里高速磁浮专用牵引变压器、时速 600 公里高速磁浮道岔系统,为我国时速 600 公里高速磁浮交通系统下线提供了坚强的技术支撑。
桥梁修建技术方面,公司在国内外设计和修建各类桥梁近万座,桥梁修建技术在大跨、轻型、高强、高墩的基础上,向整体、大型、长桥和装式施工方向发展;已建成的东海大桥、杭州湾跨海大桥、武汉天兴洲大桥、港珠澳跨海大桥、平潭海峡公铁两用大桥以及北京至张家口铁路中多项修建技术处于世界先进水平。
隧道及城市地铁修建技术方面,公司基本实现了隧道、地下工程的机械化、信息化施工,在跨江隧道、跨海隧道、长大隧道和特殊地质情况下的隧道及城市地下工程施工方面创造了全国乃至世界工程之最。铁路电气化技术方面,公司的技术实力代表着当前中国电气化最高水平,公司参建并已投入运行的京沪、京广等高铁均达到世界一流水平,使中国电气化铁路的技术水跨入世界先进行列。
截至 2021 年 6 月底,企业累计荣获国家科技进步和发明奖 127 项,其中特等奖 5 项、一等奖 16 项,荣获省部级科技进步奖(含国家认可的社会力量设奖)3,817 项;共荣获中国土木工程詹天佑奖 152项;公司现拥有专利 18,586 项,其中发明专利 3,969 项,PCT 专利 63 项。
2.2.5. 中国铁建:城市轨交领域行业领先,攻克行业技术难题
2.2.6. 中国交建:中国最大国际工程承包公司,科技创新和制度创新“双轮驱动”
中国交建是世界最大的港口、公路与桥梁的设计与建设公司、全球规模最大的疏浚公司;中国最大的国际工程承包公司、中国最大的高速公路投资商;拥有世界上最大的工程船船队。集团拥有37家主要全资、控股子公司,业务足迹遍及中国所有省、市、自治区及港澳特区和世界139个国家和地区。
2.2.7. 中国建筑:加强研发技术体系建设,坚持科技引领创新驱动
在深化科技体制改革方面,完善科研管理、成果管理、研发人才激励等制度,赋予科研人员技术路线决策权、扩大承担单位科研预算调剂权,加大对研发人才的奖励力度,调动创新积极性。
在强化技术引领方面,通过持续创新,公司在超高层施工装备与技术、大跨度建筑施工技术与工艺、钢结构智能制造、高性能混凝土新材料、新一代核电站施工技术、新唐风建筑设计、机场建筑设计等众多业务领域形成了强大的科技实力,为公司房建、基础设施、海外和新业务的发展提供了强大动力。
2.2.8. 中国能建:能源电力/基础设施全产业链服务特大型公司,创造多个世界第一
公司是一家为中国乃至全球能源电力、基础设施等行业提供整体解决方案、全产业链服务的综合性特大型集团公司,主营业务涵盖能源电力、水利水务、铁路公路、港口航道、市政工程、城市轨道、生态环保和房屋建筑等领域,具有集规划咨询、评估评审、勘察设计、工程建设及管理、运行维护和投资运营、技术服务、装备制造、建筑材料为一体的完整产业链。
公司依靠领先的技术水平和卓越的创新能力,服务国家战略、引领行业发展。截至2020年底,公司拥有3个院士专家工作站、11个博士后科研工作站、3个国家级和49个省级研究机构、96家高新技术企业;取得国家科技进步奖48项,重大科技成果2100余项,有效专利10043项,制修订国家标准和行业标准1100余项。
2.2.9. 中钢国际:冶金工程行业领先,承接世界首个氢冶金项目
2021年上半年,公司不断加强绿色低碳相关技术储备和研发,成功承建了河钢宣钢55万吨氢能源开发和利用工程示范项目,该项目是全球首个焦炉煤气条件下的气基直接还原工业化项目,以“氢冶金”替代“碳冶金”,引领传统钢铁企业实现绿色、低碳发展。项目建成后,将对中国冶金工业领域实现碳达峰和碳中和目标产生极其重大的示范作用。
2.2.10. 中材国际:国际水泥产全业链龙头,创造多项行业第一
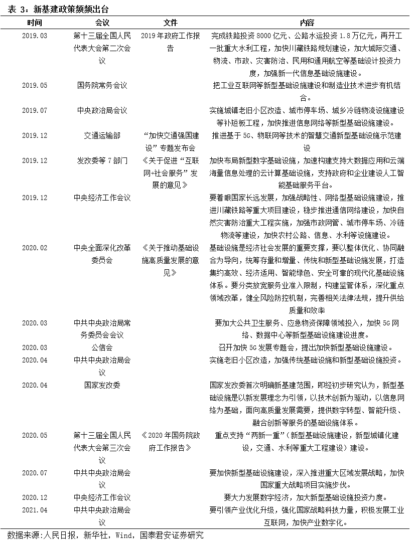
3. 新基建是新型城镇化的必然选择,能源/建筑/交通领域加速转型升级,中国电建/中国中冶/中国化学最受益
3.1. 新型城镇化催生庞大需求,新基建迎来发展机遇
城市群是国家建设、区域经济发展的基础性空间载体和高地。党的十八大以来,习近平总书记多次就我国城市群建设发表重要讲话,作出一系列重要指示。近十年来,既有早已经走向规模、不断成熟的京津冀、长三角、珠三角城市群,又有成渝、武汉都市圈、长株潭城市群、中原城市群等后起之秀,还有珠三角城市群的升级版粤港澳大湾区。
以城市群为主体构建大中小城市和小城镇协调发展的城镇格局。当前,各地大城市发展较快,造成用地紧张、房价和医疗教育成本居高不下,而广大中小城市,尤其偏远城镇人口外流多、建设步伐减缓、项目荒废多。城市群既是大城市的“群”,也是大中小城市和城镇的“群”,大城市需要中小城市支撑,城需要镇支持。城市群发展也不仅仅是大城市发展,更是一个或者多个大城市通过做强,带动中小城市和城镇发展;大城市带动周边区域,能够实现更大规模发展。
2020年,中央对城市群和中心城市建设做出重要部署,相关政策陆续出台。在中心城市承载能力提升方面,重点关注民生工程“补短板”、公共服务类项目的建设、人居环境的打造,以及一、二线城市的新区建设和特大工业镇的发展;在城市群内部连接网络完善方面,重点关注长三角、粤港澳大湾区、京津冀等区域的城际轨道交通网建设,着力补齐铁路、公路、水运、机场、水利、能源、农业农村、生态环保、城市停车场、城乡冷链物流设施建设等领域短板。从细分市场看,轨道交通、地下空间、生态环保、电信设施有望成为增长最快的领域,公路、铁路市场总量继续维持高位。未来,伴随5G的商用,基建投资的重点将向人工智能、工业互联网、物联网等新型基础设施建设领域倾斜。
在以国内大循环为主体、国内国际双循环相互促进的新发展格局指引下,国家聚焦新产业、新业态、新模式释放发展动能,给建筑业发展提供了广阔的平台。服务、文化、资源、环保、养老、旅游、健康、互联网等新产业,特别是传统基建与“5G、人工智能、工业互联网”的深度融合,都需要建筑业的支撑,当前,建筑市场呈现出新老基建共存、形式多样化的生态。 基础设施建筑市场大量的存量项目进入运营期,运营管理将成为建筑业未来的主战场。建筑企业将更加注重长期主义,大型建筑企业会向服务和运营能力方面转型,而中小企业将向产品品质方面发力。
“新型城镇化”“新基建”“基建补短板”所催生的庞大业务需求仍将为建筑业提供广阔发展机遇。随着“十四五”规划的逐步实施,传统和新型基础设施建设将齐头并进,加之深入推进共建“一带一路”,预计2021年及未来一个时期,铁路、公路、城轨、市政、地下管廊、地下空间等行业的市场空间将持续加大。
2020年,中央对城市群和中心城市基建投资部署聚焦在民生工程、公共服务类项目、城市群内部连接网络完善等重点领域。在中心城市承载能力提升方面,重点关注民生工程“补短板”、公共服务类项目的建设、人居环境的打造,以及一、二线城市的新区建设和特大工业镇的发展;在城市群内部连接网络完善方面,重点关注长三角、粤港澳大湾区、京津冀等区域的城际轨道交通网建设,着力补齐铁路、公路、水运、机场、水利、能源、农业农村、生态环保、城市停车场、城乡冷链物流设施建设等领域短板。从细分市场看,轨道交通、地下空间、生态环保、电信设施有望成为增长最快的领域,公路、铁路市场总量继续维持高位。未来,伴随5G的商用,基建投资的重点将向人工智能、工业互联网、物联网等新型基础设施建设领域倾斜。
2021年,要立足新发展阶段、践行新发展理念、构建新发展格局。着力打造京津冀、长三角、粤港澳大湾区三大城市群,加快推进长江、黄河流域生态保护和高质量发展,积极推进海南全面深化改革开放,建设海南自由贸易港。国家“3+2+1”六大区域重大战略实施扩大了建筑业市场空间。
2021年上半年,全国固定资产投资达25.59万亿元,同比增长12.6%;建筑业总产值11.98万亿元,同比增长18.85%。基础设施投资在地方债发行、财政支出后置的共同影响下,投资增速趋于温和,同比增长7.8%,但投资规模仍维持相对高位。全国交通固定资产投资完成约1.55万亿元,同比增长8.3%,其中铁路固定资产投资完成2,989亿元,同比减少8.3%;公路固定资产投资完成1.15万亿元,同比增长13.8%;水路固定资产投资完成703亿元,同比增长23.7%。上半年,全国城市轨道交通项目稳步推进,新增4个城轨运营城市,累计49个城市开通城轨线路;新增运营里程478.97公里,总里程为8,448.67公里。上半年,PPP项目市场规模稳中有增,交通运输、市政工程项目在库项目投资额净增量居前,财政部全国PPP综合信息平台管理库累计在库项目10,126个、投资额15.7万亿元,累计储备清单项目3,378个、投资额3.9万亿元
3.2. 新能源:构建新能源为主体的新型电力系统,光伏风电/氢能/储能驶入快车道
3.2.1. 能源结构:非石化能源2030年目标占比提升至25%,加速构建以新能源为主体的新型电力系统
2020年9月22日,我国宣布了力争2030年前实现碳排放达峰、努力争取2060年前实现碳中和的愿景,提出到2030年,国内生产总值二氧化碳排放将比2005年下降65%以上,非化石能源占一次能源消费比重将达到25%左右的目标。
从我国现有的能源消费结构来看,煤炭占比57%为主要能源供给,石油和天然气占比分别为19%和9%,非石化能源占比约为15%。非化石能源领域,主要包括核能、水能、风能、太阳能,其中核能、太阳能主要被转化为热能和电能,水能、风能主要被转化为机械能和电能,从具体能源形式来看,电能是非化石能源转化利用最为广泛和有效的方式。
根据国网能源研究院发布的《中国能源电力发展展望》,非化石能源占一次能源消费比重2025年、2035年、2050年、2060年分别有望达到约22%、40%、69%、81%。2035年前后非化石能源总规模超过煤炭。风能、太阳能发展快速,在2030年以后成为主要的非化石能源品种,2050年占一次能源需求总量比重分别为26%和17%,2060年进一步提升至31%和21%。
2020 年,全国新增发电装机容量 1.9亿千瓦,比上年多投产 8,558 万千瓦,其中新增非化石能源发电装机容量占比70%。截至2020年底,非化石能源发电装机达9.6 亿千瓦,占总装机容量比重上升至 43%。
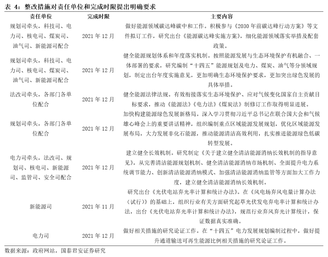
8月31日国家能源局公开第二轮中央生态环境保护督察整改方案,从四个方面提出了64项具体整改举措,逐项明确了整改目标、牵头部门、责任分工、完成时限,建立了整改台账,集中力量抓好整改落实。截至目前,已立行立改完成17项;到2021年底,预计再完成30项,其余17项将取得阶段性成果并持续推进。
落实新发展理念,加快构建能源绿色发展新格局。深入贯彻落实习近平总书记关于碳达峰、碳中和的重要讲话和指示批示精神,研究出台《能源碳达峰实施方案》及推动新时代新能源高质量发展、新型储能高质量发展、构建以新能源为主体的新型电力系统等政策措施。大力发展非化石能源,优化风电、光伏发电开发布局,扎实推进主要流域水电站规划建设,积极有序推进沿海核电建设,推进地热供暖、生物质供热、生物质天然气等可再生能源开发利用。
优化区域能源发展布局,重点建设国家“十四五”规划纲要提出的清洁能源基地和海上风电基地。统筹优化电力生产和输送通道布局,着力提升存量输电通道利用效率和清洁电力占比,优先规划建设以清洁电力为主的输电通道。推动能源清洁高效利用,继续实施能源消费总量和强度“双控”,加强化石能源清洁高效利用,持续降低煤炭占能源消费总量的比重,“十四五”时期严控煤炭消费增长,“十五五”时期逐步减少。
中国能源结构加速演变,向清洁化、电气化、智能化、 集成化等方向转型。以清洁能源为主导转变能源生产方式,以电为中心转变能源消费方式,以大电网互联转变能源配置方式,构建清洁低碳、安全高效的能源体系,控制化石能源总量,着力提高利用效能,实施可再生能源替代行动,深化电力体制改革,构建以新能源为主体的新型电力系统。
3.2.2. 光伏风电:2025年发电量占比由2021年11%提升至17%,到2030年总装机容量将达到12亿千瓦以上,推荐中国电建/中国中冶
“碳中和”政策要求,到2030年中国风电、太阳能发电总装机容量将达到12亿千瓦以上。根据国网能源研究院预测,风电、光伏发电将是我国发展最快的电源类型,2060年两者装机容量占比之和达到约60%,发电量占比之和达到约45%。
风电、光伏补贴政策频出台,目标2025年发电量占比提升至17%。政策思路主要是积极推进平价上网项目、有序推进需国家财政补贴项目、 全面落实电力送出消纳条件、严格项目开发建设信息监测,有利于推进风电、光伏发电向平价上网的平稳过渡,实现行业的健康可持续发展。国家能源局近日印发《关于2021年风电、光伏发电开发建设有关事项的通知》指出,确保2021年保障性并网规模不低于9000万千瓦。在明确2021年度全国风电、光伏发电量占全社会用电量的11%的基础之上,提出了在2025年达到16.5%左右的发展目标。
风力发电占比提升,行业消纳情况持续好转。我国的风电发电量从2011年的732亿千瓦时到2020年的4146亿千瓦时,CAGR+21%,行业保持高速增长。风电电量在2020年的占比达到5.6%,成为次于火电和水电的第三大电力来源。弃风率从2017年后开始出现负增长,2015-2020年弃风率分别为15%/17%/12%/7%/4%/3%,行业消纳情况持续好转。2020年我国弃风率较高的省份有新疆(10.3%)、山西(8.1%)和湖南(5.5%),主要集中在西北和东北地区。
2020年全国并网风电装机容量达28153万千瓦,同比增长34.6%,占全部装机容量的12.79%,其中海上风电增速较快。海上风电新增并网装机3.06GW,在2020年超过德国,成为全球海上风电装机第二多的国家。以目前的总装机容量来看,我国的风电市场还有很大潜力。2021年是海上风电项目享受国家补贴的最后一年,海上风电迎来抢装潮。
依据国际可再生能源署和国际能源署的预测,如果要实现2050年净零排放,全球每年的新增风电装机要达到280GW。根据INERA 的预测,2030年全球风电装机容量将达2,015千兆瓦,其中陆上1787千兆瓦,海上228千兆瓦;2050年全球装机容量达6044千兆瓦,其中陆上5044千兆瓦,海上1000千兆瓦,市场前景广阔。
过去十年光伏发电成本下降超过 90%,中国光伏发展规模领跑全球。
经济性已成为行业发展的主要驱动力。近年来随着光伏产业规模的不断扩大,技术迭代和产业升级加速,度电成本持续下降,光伏发电已成为全球最经济的电力能源获得方式之一,全球多个国家/地区的光伏发电成本已低于常规能源,部分国家实现光伏“平价上网”。根据 IEA 预测, 2021年光伏新增装机将达到可再生能源新增装机的一半以上。全球光伏发电将逐渐进入“一毛钱一度电”的时代。
我国光伏发展增速连续多年居世界首位。根据中国光伏协会数据统计,2020年全球新增光伏装机量为130GW,同比增长13%,其中我国光伏新增装机48.2GW,同比增长60%,连续8年位居全球首位;累计装机量达到253GW,连续6年位居全球首位。
2020年我国光伏发电装机容量达253 GW,2021年上半年我国光伏发电装机容量达268 GW,同比增长23.7%。从结构看,集中式光伏占比较高,分布式光伏占比约为31%。2021年上半年我国光伏新增装机13.01GW,同比增长12.93%,其中分布式7.65GW,集中式5.36GW;在分布式中,户用市场新增装机5.86GW,同比增长280%,是上半年新增装机的主要来源。
根据CPIA预测,到2025年全球光伏新增装机量或将达到280-350GW,复合增速约17-22%。据CPIA预测,2025年我国光伏新增装机容量乐观情况下将达到110GW,保守情况下将达到90GW,年均复合增速14-18%。
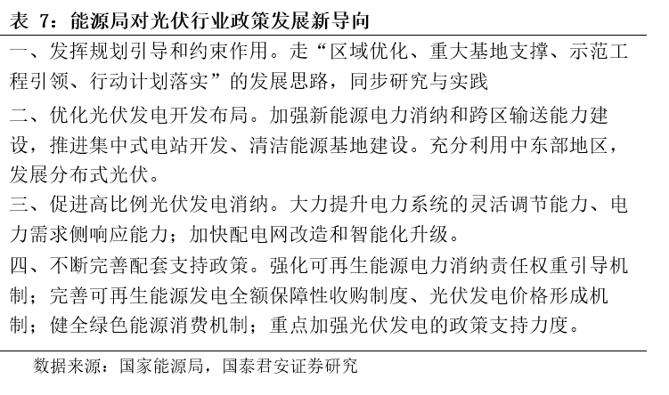
国家能源局对光伏行业的政策支持力度强化,指出要进一步发挥规划引导和约束作用,优化光伏发电开发布局,促进高比例光伏发电消纳,不断完善配套支持政策。2020 年新建光伏发电项目补贴总额为 15 亿元,其中 5 亿元用于户用光伏,10 亿元用于补贴竞价项目。
能源局拟开展整县/市/区屋顶分布式光伏开发试点,试点地区党政机关/学校/医院/工商业/农村居民建筑屋顶提出硬性指标。能源局下发《通知》指出,屋顶分布式光伏潜力巨大,利于集约开发、削减电力尖峰负荷、优化配电网投资,是实现“碳达峰、碳中和”与乡村振兴重大战略的重要措施。要求项目申报试点县(市、区)党政机关建筑屋顶总面积光伏可安装比例不低于50% ,学校、医院等屋顶不低于40% ,工商业屋顶不低于30%,农村居民屋顶不低于20% 。同时要求电网企业配合试点工作,加强配电网升级改造并保障并网消纳,鼓励地方通过财政补贴、整合乡村振兴项目资金等给予支持。
光伏资讯报道河南、山西、甘肃、河北、浙江、湖北相继公布整县分布式光伏试点县名单,河南66个、山西首批26个、甘肃46个、河北冀南18个、浙江26个,湖北67个。甘肃按照“3+10+X”框架思路,以“一个企业建设一个县”的建设模式,涉及全省46个县,总规模超3GW。“3+10+X”主要指高台县、永昌县、通渭县3个试点县,涉及36个乡(镇),规划总装机为692.1MW;“10”即确定10个县整乡推进试点,涉及83个乡(镇),规划装机858.1MW;“X”为“3+10”外的其他市、县,共33个县(区)、涉及797个村,总规模为1.5359GW。
北极星网报道9月1日河南省全省屋顶光伏发电开发行动启动会议暨集中签约仪式在郑州举行。河南省共有66个县(市、区)开展屋顶光伏整县开发试点建设。全部建成后,可有效开发屋顶面积2.4亿平方米,建设光伏发电约1500万千瓦,直接投资约600亿元,年发电量可达150亿千瓦时,每年可减少煤炭消费450万吨,通过电费优惠推动工商业企业降低电费支出约6亿元,通过屋顶租金实现群众增收约12亿元,具有良好的经济和社会效益。
光伏作为零碳能源的代表,应用场景多元化助力碳中和目标实现。
通过技术驱动和行业融合,光伏将实现多元化场景的应用。未来,适应于各种需求和应用场景的光伏产品将会出现,产品供给将呈现出多样性、便利性和创新性的特点,光伏与多样化场景的应用想象空间巨大。
除大型并网光伏电站和分布式场景外,还将出现光伏制氢等二次能源应用于重型工业和航空远洋运输,光伏建筑一体化产生的绿色建筑,光伏+电动汽车+储能的产业融合等应用场景。可靠性和高效性是衡量光伏产品的基础标准,与各类场景结合的属性匹配将在基础标准之外产生新的评价标准,光伏应用场景多元化将助力碳中和目标实现。
中国电建国内占65%左右光伏设计市场,全球最大BIPV等光伏EPC。IHSMarkit2019年全球光伏EPC和集成商排名中国电建全球第一,盖锡光伏市场监测2020年EPC企业中标量排名第一中国电建。BIPV等分布式光伏整县推进加快落地,中国电建近年光伏订单317亿元/BIPV项目约25,光伏海外订单占比约40%左右,公司将受益全球光伏市场大发展。
中国电建占65%左右风力发电设计市场,海外风电订单持续落地。中国电建装备作为中国最大电站辅机制造商,是国内电站辅机技术和服务的领军者。电建华东院承担勘察设计和总承包国内海上风电份额超70%。2020年新签三峡新能源山东牟平一期300MW海上风电(55亿元)、越南平大310MW海上风电项目(36.11亿元)。2021年上半年哈萨克斯坦札纳塔斯风电项目、阿根廷罗马布兰卡六期风电项目等实现并网发电。
中国电建作为提供投建营全产业链一体化集成服务的工程建设投资发展商,具备投资融资/规划设计/施工承包/运营管理和装备制造全产业链优势和提供一体化解决方案的能力。具有规划先行和产业链一体化优势,是我国风力发电/光伏发电业务重要发起者/推动者和实施者。具有“懂水熟电,擅规划设计,长施工建造,能投资运营”全方位优势,以懂水熟电的核心优势和全产业链经营的突出特征为基础,具备推动公司可持续发展的核心资源与能力。
中国电建十四五”光伏风电新增装机量30GW增加约5倍,新能源项目投资力度加大。根据光伏资讯报道,公司4月印发的《中国电力建设集团(股份)有限公司新能源投资业务指导意见》中指出,公司“十四五”风光电新增装机量30GW(相比2020年增加约5倍,其中光伏9GW左右/风电2GW左右),下属28家子企业新能源目标新增48.5GW。公司将积极参与全球风光电和“风光水火储”一体化发展的战略,放宽下属企业新能源项目投资主体范围,支持投资高端/示范性/技术含量高的各类绿色低碳综合能源服务示范项目。
中国电建近五年签订新能源行业项目累计1891亿元,光伏风电项目共计933亿元。水电项目合计813亿元,其中5亿以上项目54个,10亿以上项目31个;风电项目合计616亿元,其中5亿以上项目43个,10亿以上项目19个;光伏项目合计317亿元,其中5亿以上项目26个,10亿以上项目15个;其他新能源合计145亿元,其中5亿以上项目7个,10亿以上项目6个。
中国中冶在新能源方面拥有一大批具备自主知识产权的专利技术和专有技术,在大型焚烧发电咨询设计领域占全国60%市场份额。近年中标风电约28个/垃圾发电约16个左右。
中国中冶屋顶分布式光伏等近年签单32个项目经验丰富,例如:(1)2021年7月宝武铝业厂房屋顶集光伏一体化综合能源项目11MWP并网发电,(2)2021年安徽芜湖污水厂分布式屋顶光伏发电总装机规模17MWP正式开工,(3)2020年11月山西运城市临猗/万荣县440MW 屋顶分布式光伏发电总承包,(4)2020年11月崇明陈家镇裕安养殖场渔光互补110MW光伏并网发电,(5)2018年7月河北衡水冀州云彩服饰11MW屋顶分布式光伏发电竣工,(6)2018年5月安徽省江南产业集中区20MW屋顶分布式光伏并网发电,(7)2017年6月华润曹妃甸屋顶分布式光伏18MW并网发电等。
3.2.3. 氢能:从2030年的5%提升至2060年的20%产值超万亿,氢冶金是钢铁行业低碳转型有效途径,推荐中国化学/中国中冶
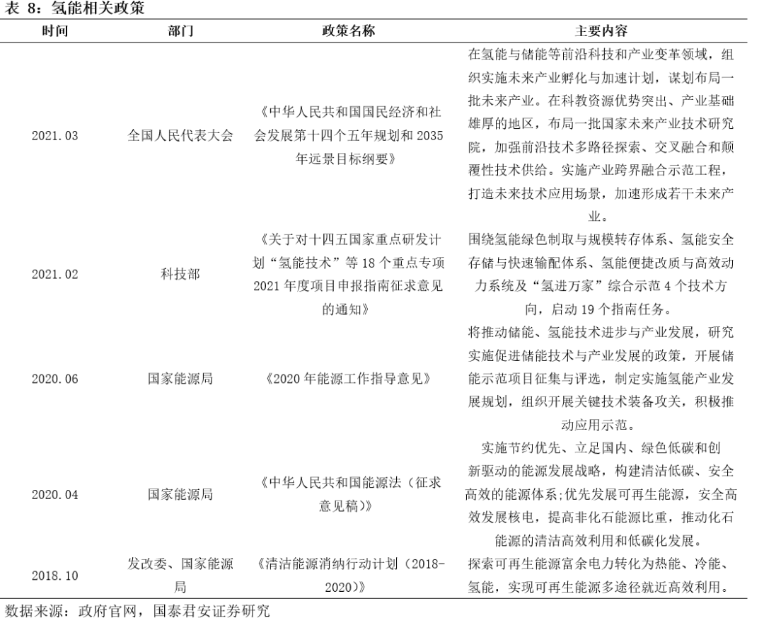
氢气是高效环保的二次能源,亚太地区是工业氢的主要市场。在全球碳中和的愿景下,氢气以其环保性、高效性和可再生性吸引世界关注。2020年我国的氢气产量达到2500万吨,占全球产量40%以上,年产值超过1200亿元,成为世界第一大制氢大国。2020年全球工业氢气市场规模达到了7617亿元,预计2026年将达到8830亿元,CAGR+2.0%。其中,绿色氢产业在2020年达到了3亿美元,预计到2028年将达到98亿美元,CAGR+54.7%。目前亚太地区是全球最大的工业氢气市场,占有大约40%的市场份额,北美和欧洲市场占有接近30%的份额,排名第二。
作为高效清洁的能源形式,氢能在全球范围内被提升到国家级战略高度。据《中国氢能源及燃料电池产业白皮书2020》统计,在27个贡献过半全球GDP的国家中,16个已经制定了全面的国家级氢能战略。美国早在1970年提出“氢经济”概念,也是最早将氢能及燃料电池作为能源战略的国家。欧盟提出到2030年,1/3的氢气将实现超低碳生产,探索水电解制氢商业化运行。日本氢能和燃料电池技术拥有利数全球第一,《氢能战略》目标是到2030年氢气供应能力达30万吨/年,氢气供应成本下降至3美元/公斤,到2050年及以后实现无二氧化碳制氢,氢产量500万吨/年到1000万吨/年,成本下降至2美元/公斤。
氢能自2019年首次被写入政府工作报告。2019年,国务院在解读政府工作报告修订时提出“推进充电、加氢等设施建设”,这是氢能首次被写入《政府工作报告》。2021年氢能又列入《国民经济和社会发展第十四个五年规划和2035年远景目标纲要》。
“双碳”政策下,氢能需求量有望从2030年的5%提升至2060年的20%。《中国氢能源及燃料电池产业白皮书2020》指出在2030年碳达峰情景下,我国氢气的年需求量将达到3715万吨,在终端能源消费中占比约为5%;在2060年碳中和情景下,我国氢气的年需求量将增至1.3亿吨左右,在终端能源消费中占比约为20%。2050年我国氢能年经济产值将超过10万亿元,可减排约7亿吨二氧化碳,累计拉动33万亿元经济产值,且预计2050年平均制氢成本不高于10元/公斤。
氢能产业链包括上游制氢、中游储运氢以及下游用氢。产业链的上游为氢的生产,主要包括4种技术路径,分别为电解水制氢、化石燃料制氢、工业尾气制氢以及其他方式制氢。产业链的中游为氢能的供应,包括氢的储运与加氢,分别为液氢储运、高压储运、固态储运以及有机液态储运,加氢通过加氢站完成。产业链的下游为氢能的利用,氢能的利用方式主要有三种:直接燃烧、通过燃料电池转化为电能以及核聚变。其中最安全高效的使用方式是通过燃料电池将氢能转化为电能。氢能可以应用于电力、供热、交通等多个领域。
主要应用领域包括工业、交通、建筑、发电,其中工业占比最大。根据中国氢能源及燃料电池产业创新战略联盟,在2060年碳中和情景下,我国氢气的年需求量将增至1.3亿吨左右。其中,工业领域用氢占比仍然最大,约7794万吨,占氢总需求量60%;交通运输领域用氢4051万吨,建筑领域用氢585万吨,发电与电网平衡领域用氢600万吨。
碳交易市场开放加速助力氢能市场规模扩张。据《中国氢能源及燃料电池产业白皮书2020》统计,在27个贡献过半全球GDP的国家中,16个已经制定了全面的国家级氢能战略。2021年7月我国碳交易市场正式开市,按照设计规模预测,全国碳市场市值可达到1500亿元左右,如考虑到碳期货等衍生品交易额,市值规模可达6000亿元左右。从长期来看,我国碳交易规模将超万亿元。
2050年制氢成本将大幅下降,氢能经济产值超十万亿。按“双碳”计划的设想,2030年和2060年我国氢气的年需求量将分别达到3715万吨/1.3亿吨左右,在终端能源消费中占比分别为5%/20%。据《白皮书》测算,2050年我国氢能年经济产值将超过10万亿元,燃料电池车产量将达到520万辆/年,固定式发电装置2万台套/年,燃料电池系统产能550万台套/年。按照此目标,2050年我国可减排约7亿吨二氧化碳,累计拉动33万亿元经济产值,且预计2050年平均制氢成本不高于10元/公斤。
当前全球能源转型进入新阶段,能源消费结构向低碳化、清洁化、高效化和普及化方向发展。从我国现有的能源消费结构来看,煤炭占比57%为主要能源供给,石油和天然气占比分别为19%和9%,非石化能源占比约为15%。非化石能源领域,主要包括核能、水能、风能、太阳能,其中核能、太阳能主要被转化为热能和电能,水能、风能主要被转化为机械能和电能。随着新能源技术的不断突破,新能源项目建设成本不断降低,投资热度提升,新能源项目成为未来全球电力工程市场的新热点。清洁能源和新能源技术日益成熟,风电、光伏、多能互补等模式在全球发展迅速,储能式电站、分散式离网电站、智能电网需求快速上升,先进的储能、微电网、智能电网等技术的更新应用将对电力行业产生巨大而深远的影响。
到2030年我国风光总装机超12亿千瓦,非化石能源占一次消费能源比重将达到25%左右。未来以风电和光伏发电为代表的新能源发电,将逐步进入全面平价的关键期。新能源发电实行平价上网,更有利于稳定行业预期,推动新能源加快投资建设,引导企业不断提升技术与管理水平,促进新能源产业高质量发展。
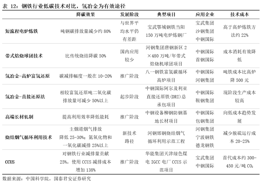
钢铁行业碳排放量全制造业最高,是我国碳达峰碳中和的重点领域和责任主体。钢铁行业是能源消耗密集行业,其生产过程中的化石燃料及电力消耗是碳排放的主要来源。我国钢铁行业碳排放量居制造业31个门类首位,占全国碳排放总量的15%左右,是除了发电之外碳排放量最高的行业。
我国钢铁行业碳达峰目标初步定为:2025年前实现碳排放达峰,到2030年碳排放量较峰值降低30%,龙头公司纷纷制定减排计划。宝武集团1月率先发布碳减排规划和碳达峰碳中和时间线,表示将于2023年力争碳达峰2050年碳中和,河钢集团和鞍钢集团紧随其后,其他钢企如首钢集团和马钢集团等亦表示正在编制行动方案中,将于今年发布。
在冶金工程领域,在巩固我国钢铁行业去产能成果基础上,钢铁行业供给侧结构性改革的主攻方向正从规模性调整转向质量效益性调整转变。钢铁行业存在的自主创新能力不强、绿色发展水平不高、产品附加值普遍较低等成为需着力解决的问题,因此亟需以绿色制造、智能制造为抓手全面推行绿色发展、深入推进融合发展,推动钢铁行业实现高质量发展。
钢铁行业实现碳中和有三个重要途径:去产能、技术改造、企业重组。
降低粗钢产量是最简单直接的减碳手段。从过往数据看,钢铁行业碳排放总量明显与产量正相关,世界钢铁协会统计数据显示,全球平均每生产1吨钢会排放1.8吨二氧化碳。从产量上看,中国粗钢产量大,而且依然在保持增长。2020年,中国粗钢产量10.53亿吨,同比增长5.2%,占全球粗钢产量一半以上。
技术改造是钢铁行业碳减排的另一重要途径。从冶炼方式来看,国内钢铁冶炼以长流程占主导,能源以煤为主,短流程炼钢仅占10%,而美国短流程炼钢比例能达到70%,这导致我国吨钢碳排放处于较高水平。因此技术改造方面,长流程炼钢技术优化、提高电炉比例、探索氢冶金等先进技术是降低碳排放的重要手段。
氢冶金即用氢气取代碳作为还原剂和能量源炼铁,还原产物为水,可实现零碳排放(基本反应式为Fe2O3+3H2=2Fe+3H2O,还原剂为氢气,产物为铁和水)。我国当前的氢冶金工艺主要有高炉富氢冶炼和直接还原两种:高炉富氢减碳幅度为10%-20%,效果有限;气基竖炉工艺能够从源头控制碳排放,相较于高炉富氢还原减碳幅度可达50%以上,是迅速扩大直接还原铁生产的有效途径。
中国中冶在绿色发展领域,重点启动氢冶金绿色低碳生产工艺和技术、低碳富氢氧气高炉关键技术等核心技术攻关,以真正实现钢厂生产的绿色循环低碳发展道路。围绕实现冶金生产节能降耗,能源循环利用,废弃物处理及资源化利用,在废气治理、固废资源化利用、水资源综合利用、能源高效利用等方面,重点启动氢冶金绿色低碳生产工艺和技术、低碳富氢氧气高炉关键技术等核心技术攻关,积极致力于低碳冶金技术研发与工程应用,以真正实现钢厂生产的绿色循环低碳发展道路。
中国中冶氢冶铁相关专利共42项(其中发明专利29项,实用新型专利13项),2020年研发投入133亿元。专利包括但不限于采用氢气生产热态海绵铁的系统、利用CH4非催化富氧转化生产海绵铁的直接还原工艺、COREX熔融还原炉煤气用于生产甲醇的方法和装置、以CO为主还原煤气生产直接还原铁方法、竖炉还原气的制备系统等。公司将研发投入用以绿色发展和智能制造引领的技术创新,2020 年继续加大科技投入,全年科技投入共计人民币 133 亿元,占全年营业收入比重为 3.3%;其中研发投入为人民币 124 亿元,占全年营业收入的比重为 3.1%。
中国化学工程所属中国五环在固废气化制氢/煤制氢/天然气制氢和生物质制氢等领域丰富的工程管理经验和世界领先的技术优势,签约全球首套常温常压有机液态储氢材料工业化装置破解氢储运难题。中国五环很早就在氢能技术的开发利用和氢能源产业领域进行布局和发展。2017年,中国五环与氢阳能源结成战略合作伙伴,双方围绕常温常压有机液态储氢材料技术开展了诸多工作并取得了实质性成果,如全球首套年产1000吨常温常压有机液态储氢材料试验装置和加氢/脱氢催化剂生产线已建成投产,首套中型储油加氢(氢油)试验装置正在积极建设中,配套的加氢和脱氢成套设备制造工厂也正在积极筹建中等。本项目的成功签约,标志着全球首套大规模工业化常温常压液态储氢材料生产装置正式开工建设。
中国化学与隆基股份达成战略合作,携手开启绿氢发展新篇章。8月28日,中国化学华陆工程科技有限责任公司与隆基绿能科技股份有限公司在华陆大厦签署战略合作框架协议。双方围绕绿色氢能技术和科技成果转化建立战略伙伴关系,加强在绿氢与煤化工耦合场景应用、新能源相关产业、高端设备研发采购等方面的战略合作,不断提升科技创新实力和成果转化效力,努力打造绿色能源“产、研、设、用”深度融合典范,为助力“双碳”目标和行业发展作出积极贡献。双方技术团队围绕光伏产业发展、绿氢与传统煤化工耦合、BIPV光伏建筑一体化等业务领域的潜在市场、推广方案和合作模式等进行了交流讨论。华陆公司与隆基股份表示,后续双方将充分利用各自品牌优势、技术优势、客户优势,建立资源共享平台,共同开发技术和市场,实现优势互补、合作共赢。
在碳达峰碳中和产业链上,中国化学将生活垃圾的资源化利用与氢能产业有机结合,着力打造城市静脉产业,最大化减少碳排放。相较与垃圾填埋、焚烧等一代垃圾处理技术,公司以城市分选后垃圾为原料,正在研发和产业化推进垃圾直接高温气化的二代处理技术,以及垃圾制成RDF(垃圾衍生燃料)再气化的三代技术,将垃圾转化为可安全储运到任何终端的氢能源产品。目前在湖北仙桃已完成二代技术中试,三代技术正在山东滕州建设中试装置,预计年内建成投运。同时公司合作推动常温常压有机液态储氢技术,将垃圾处理产生的氢气储存于氢油中,提供给公交车、新能源车等使用,有效减少化石能源带来的碳排放,目前正在北京建设一套2吨/天展示装置,预计年内即可竣工运行。以200万人口城市为例,建设日处理1000吨垃圾气化装置,每年产出氢气可供5.3万辆乘用车1年行驶,可实现年减排二氧化碳24万吨。
中国化学与华东理工大学等单位联合开发垃圾制氢技术,城市垃圾气化、MCH 储氢运氢等中试项目稳步推进。2021年6月,中国化学九公司承建的山西鹏湾氢港2万吨/年焦炉煤气制氢项目已完成开工前期各项准备工作,顺利实现项目全面开工。该项目主要工程内容为建设设计容量2万吨/年的焦煤气制氢生产装置,项目总投资达200亿元。该项目建成投产后,对于当地经济社会发展和产业转型升级,具有极大推动作用。
中国化学探索可再生能源制取低碳氢耦合煤化工及CCS、CCUS技术。双碳”目标对现代煤化工产业提出极大挑战,但现代煤化工产业碳排放具有浓度高、排放集中的优势,并正逐步探索减碳技术工艺。公司超前部署高效CCS以及二氧化碳驱油等CCUS技术的前沿性研发推动减排。积极扩展二氧化碳资源化利用途径与领域,利用二氧化碳生产高附加值烯烃、甲醇等化工产品。其次,重点研究煤转化、油煤气耦合制燃料和大宗化学品的新路线,推动煤化工和石油化工融合发展,利用现代煤化工基地优势的可再生能源制取低碳氢耦合煤化工。
中国化学2020年承建世界最大的太阳能电解水制氢储能综合利用项目——宁夏宝丰能源太阳能电解制氢储能及综合应用示范项目,将利用光伏新能源电解水制氢新技术,探索新能源与现代煤化工产业一体化耦合发展新模式,进一步实现资源的清洁、高效利用,推动新能源替代化石能源发展进程。
3.2.4. 储能:抽水蓄能占比90%有十倍增长空间,电化学储能应用场景广泛增速最快,推荐中国电建
随着新型电力系统的提出,可再生能源的占比不断提升,电网稳定性面临着诸多挑战。储能应用于电力系统的发、输、配、用、调度多环节,为电力系统更提供调峰调频、需求侧响应等多种服务,成为改善、解决新能源稳定性等问题的利器。
储能的盈利模式包括峰谷电价差套利、辅助调频服务收费等,除了这两种盈利模式外,还包括分布式储能、集中式可再生能源储能和电网侧储能等新的盈利模式。不同应用场景对应的储能要求存在多样化。储能系统安装在发电侧、电网侧和用户侧,每个应用场景侧重点不尽相同。
日前,发改革委印发《关于进一步完善分时电价机制的通知》,部署各地进一步完善分时电价机制,拉大峰谷电价价差。《通知》要求,各地结合当地情况积极完善峰谷电价机制,统筹考虑当地电力供需状况、新能源装机占比等因素,科学划分峰谷时段,合理确定峰谷电价价差,系统峰谷差率超过40%的地方,峰谷电价价差原则上不低于4:1,其他地方原则上不低于3:1。该政策进一步完善分时电价机制,拉大峰谷电价价差,引导用户在高峰时段少用电,也为抽水蓄能、新型储能等系统调节能力的加快提供更广阔的的发展空间,有助于提升电力系统的运行效率和经济性,从总体上降低全社会用电成本。
从储能方式看,主要分为抽水储能、电化学储能、压缩空气储能、飞轮储能等。其中,抽水储能占比约90%,最为成熟,但选址受地域影响较大。电化学储能占比9.2%,但应用场景广泛,增速快,具备广阔发展空间。
北极星水力发电网报道,8月6日国家能源局综合司印发关于征求对《抽水蓄能中长期发展规划(2021-2035年)》(征求意见稿)的函(下称《征求意见稿》),提出到2035年我国抽水蓄能装机规模将增加到3亿千瓦。《征求意见稿》提出,“十四五”期间抽水蓄能将开工1.8亿千瓦,到2025年投产6200万千瓦;“十五五”期间开工8000万千瓦,到2030年投产2亿千瓦;“十六五”期间开工4000万千瓦,到2035年投产总规模3亿千瓦。
近日,发改委下发《关于加快推动新型储能发展的指导意见》(下称《指导意见》),首次从国家层面提出到2025年新型储能装机规模达3000万千瓦以上的目标,未来五年装机规模扩大10倍。《指导意见》以实现碳达峰碳中和为目标,将发展新型储能作为提升能源电力系统调节能力、综合效率和安全保障能力,支撑新型电力系统建设的重要举措,以政策环境为有力保障,以市场机制为根本依托,以技术革新为内生动力,加快构建多轮驱动良好局面,推动储能高质量发展。
《指导意见》提出到 2025 年,实现新型储能从商业化初期向规模化发展转变;到 2030 年,实现新型储能全面市场化发展。
到2025年,新型储能技术创新能力显著提高,核心技术装备自主可控水平大幅提升,在低成本、高可靠、长寿命等方面取得长足进步,标准体系基本完善,产业体系日趋完备,市场环境和商业模式基本成熟,装机规模达 3000 万千瓦以上。新型储能在推动能源领域碳达峰碳中和过程中发挥显著作用。
到 2030 年,实现新型储能全面市场化发展。新型储能核心技术装备自主可控,技术创新和产业水平稳居全球前列,标准体系、市场机制、商业模式成熟健全,与电力系统各环节深度融合发展,装机规模基本满足新型电力系统相应需求。新型储能成为能源领域碳达峰碳中和的关键支撑之一。
各省份陆续出台储能相关政策,加快储能设施建设。
新型储能市场规模从2020年3.28GW扩大到2025年30GW,规模扩大10倍CAGR达55%。据中关村储能产业技术联盟数据库统计,截至2020年底,已投运的新型电力储能(包含电化学储能、压缩空气、飞轮、超级电容等)累计装机规模达到3.28GW。从2020年底的3.28GW到2025年的30GW,未来5年新型储能市场规模要扩大至目前水平的10倍,年均复合增长率超过55%。
电化学储能新增规模首次破1GW增速最快。截至2020年底,中国已投运储能项目累计装机规模35.6GW,占全球市场总规模的18.6%,同比增长9.8%,涨幅比2019年同期增长6.2个百分点。2020年中国新增投运项目中,电化学储能市场新增规模首次突破1GW,储能在新能源发电侧中的装机规模最大,超过580MW,同比增长438%。抽水蓄能的累计装机规模最大,为31.79GW,同比增长4.9%;电化学储能的累计装机规模位列第二,为3269.2MW,同比增长91.2%。在各类电化学储能技术中,锂离子电池的累计装机规模最大达到2902.4MW。
中国电建水利水电规划设计、施工管理和技术水平达到世界一流,水利电力建设一体化(规划、设计、施工等)能力和业绩位居全球第一,是中国水电行业的领军企业和享誉国际的第一品牌。公司承担国内大中型水电站80%以上的规划设计任务、65%以上的建设任务,占有全球50%以上的大中型水利水电建设市场。形成了能够代表国家综合竞争实力的水电、新能源等清洁可再生能源领域完备的技术服务体系、技术标准体系和科技创新体系,具有政府信赖的国家能源战略服务能力和国际领先的高端技术服务能力。
2021上半年中国电建发挥“懂水熟电”优势,一批行业领先项目顺利推进。当今世界在建规模最大、技术难度最高的水电工程—白鹤滩水电站首批机组安全准点投产发电。世界第七、中国第四大水电工程—乌东德水电站全部机组正式投产发电,国内首个百万千瓦级EPC水电工程—杨房沟水电站首台机组并网发电。巴基斯坦塔贝拉水电站四期扩建项目提前完工,厄瓜多尔德尔西水电站移交业主运维,乌兹别克斯坦三座口行两优资金的水电站修复项目竣工验收。
中国电建集团北京勘测设计研究院有限公司完成了华北、东北、山东、江苏等地区的抽水蓄能电站规划选点工作,承担了十三陵、琅琊山、张河湾、西龙池、呼和浩特、敦化、丰宁、沂蒙、文登、清原、芝瑞、易县、抚宁、尚义、潍坊、浑源、庄河等大型抽水蓄能电站的勘测设计工作,创造了多个国内或世界第一:设计的河北岗南混合式抽水蓄能电站是我国第一座蓄能电站;西龙池在国内设计水头最高;丰宁装机规模世界第一;琅琊山上水库是国内第一个在岩溶地区修建局部防渗的上水库工程;张河湾首次在上水库全库盆衬砌设计中,采用沥青混凝土面板简复式断面防渗技术;呼和浩特上水库沥青混凝土面板防渗采用改性沥青混凝土技术,耐受极端最低气温水平国际领先;辽宁清原抽水蓄能电站EPC总承包是国内抽水蓄能电站建设首次采用设计、采购和施工全产业链一体化的工程总承包项目。此外,北京院主编完成了《抽水蓄能电站设计规范》等行业技术标准,编著有《抽水蓄能电站工程技术》等专著,形成了一整套抽水蓄能电站勘测设计的核心技术和理论成果,代表着国内抽水蓄能电站建设的最新技术水平。
中国电建集团华东勘测设计研究院是我国最早从事水电开发利用的单位之一,先后承担了国内外200余项大中型水电水利工程的规划、勘测、设计、咨询等工作,已建成投产和在建的水电站100余座,总装机规模超过6300万千瓦。由华东院负责勘测设计的已建在建抽水蓄能电站为20座;在复杂条件下的大型抽水蓄能电站建设、抽水蓄能机组等关键技术及工程应用方面已达到国际领先水平。依托“国家能源水电工程技术研发中心——抽水蓄能工程分中心”的平台,华东院将不断提高勘测设计技术水平及创新抽水蓄能技术,推进抽水蓄能事业的大力发展。
中国电建近五年锂电/核电等储能项目约51个(抽水蓄能38个)行业领先。如2020年内蒙芝瑞抽水蓄能电站(22亿元)、河北易县抽水蓄能电站(19亿元)。2021年4月,公司中标大型核蓄储规划设计项目,将抽水蓄能与储能站一体化研究,项目预期成果将具有极强的可复制性,或将改变国内核电站建设与运营模式。2021年3月,中标国际首个进入工程可研阶段的大型调峰型核储项目。2020年12月,承接的百兆瓦时级大规模锂电池储能站关键技术研究及示范应用通过专家验收成果鉴定达到国际先进水平。2019年设计的国内首个电网侧分布式百兆瓦级电池储能工程,目前16座储能电站已全部运行。
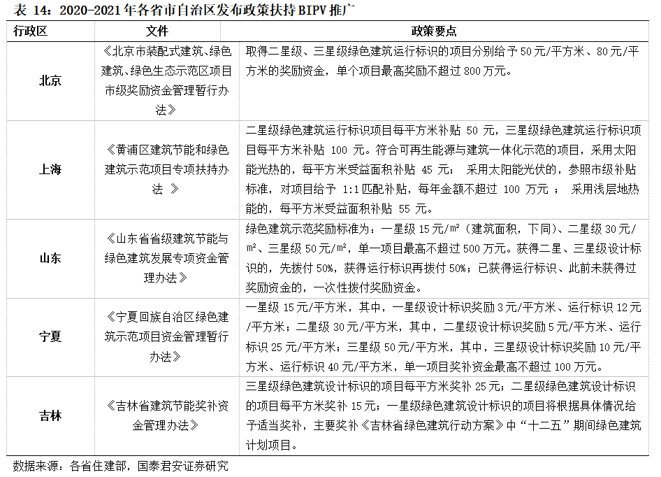
3.3. 光伏建筑一体化:整县推进等政策催化下空间巨大,推荐中国电建/中国中冶
光伏建筑一体化(BIPV)是一种将光伏与建筑结合的前沿技术,相比传统的光伏组件与建筑结合(BAPV),更强调一体化和集成化,具备发电、装饰、防水等多种功能。
从光伏发电自身的优良特性看,是低碳转型下的必然选择。
传统分布式光伏多数以25年为测算周期,由于采钢瓦的使用寿命仅为10-12年,故使用过程中必然涉及到采钢瓦的更换。随着人工成本的上升以及光伏组件成本的下降,设备更换成本较高。而且设备经受暴晒、腐蚀后防水隐患多,维修成本高。
光伏建筑一体化的发电组件只有屋面暴露在外面,密封环境好,防水性能好,使用寿命可以延长至50年或更长。而且其组件为单元模块化,可以随意安装拆卸,检修维修方便,安装快捷,屋面完整性高。
BIPV迎来发展风口,受益“碳中和”政策目标和绿色建筑、装配式建筑的推广应用。从绿色建筑的评级标准看,BIPV在节能与能源利用的角度相比其他类型建筑更具优势,被认为是绿色建筑发展的重要方向,各地补贴政策陆续出台。
根据住建部发布的《绿色建筑创建行动方案》指示,到2022年,当年城镇新建建筑中绿色建筑面积占比达到70%,星级绿色建筑持续增加。
北京、山东、浙江、江苏、河南、山西、云南、福建、重庆等近20个省市发布政策支持分布式光伏发展。部分省份对分布式光伏发电装机量做出了量化目标。北京市则提出新建居住建筑BIPV规模不少于投影面积40%,常规项目补贴每千瓦时0.3元(含税)。
根据《中国建筑光伏分布式应用情况调研及发展规划(2025-2050)》及中国光伏行业协会数据,目前分布式光伏项目中,光伏建筑一体化项目占比80%左右,总装机量超过13GW,预测到2025年全国光伏建筑一体化系统可安装容量可达到44GW,按每瓦2.5元计算,十四五可预测的市场规模将超千亿元。
长期以来,光伏发电成本较高,制约其在建筑领域的应用。随着系统和发电成本的下降,BIPV将迎来发展拐点。
根据国家发改委能源所发布的《中国2050年光伏发展展望(2019)》,在光伏电站投资下降、技术进步带动系统效率提升和光衰降低等驱动下,到2025年,光伏当年新增装机发电成本 (含税和合理收益率)预计将低于0.3元/kWh,在所有发电新增装机中成本处于较低水平。
到2035年和2050年新增光伏发电成本相比当前预计约下降50%和70%,达到0.2元/kWh和0.13元/kWh。到2050年,综合考虑发电和系统成本,光伏发电将成为发电技术中最经济性的发电方式之一。
近期国家能源局综合司下发的《关于报送整县(市、区)屋顶分布式光伏开发试点方案的通知》,未来在碳中和战略背景下,我国BIPV有望迎来快速发展期。《通知》明确:党政机关建筑屋顶 总面积可安装光伏发电比例不低于50%;学校、医院、村委会等公共建筑屋顶总面积可安装光伏发电比例 不低于40%;工商业厂房屋顶总面积可安装光伏发电比例不低于30%。对建筑企业而言,使用BIPV相当于是对产品进行升级,没有其他附加成本,因此更具备竞争力。此外,相比混凝土结构,BIPV与钢结构的结合更好,兼具美观、节能和功能性。钢结构BIPV光伏屋面目前是较为普遍的光伏屋面应用方式。
中国电建近五年签光伏订单317亿元BIPV项目25个。公司近五年签订新能源行业项目累计1891亿元,光伏风电项目共计933亿元。水电项目合计813亿元,其中5亿以上项目54个,10亿以上项目31个;风电项目合计616亿元,其中5亿以上项目43个,10亿以上项目19个;光伏项目合计317亿元,其中5亿以上项目26个,10亿以上项目15个;其他新能源合计145亿元,其中5亿以上项目7个,10亿以上项目6个。
中国中冶屋顶分布式光伏等近年签单32个项目经验丰富,例如:(1)2021年7月宝武铝业厂房屋顶集光伏一体化综合能源项目11MWP并网发电,(2)2021年安徽芜湖污水厂分布式屋顶光伏发电总装机规模17MWP正式开工,(3)2020年11月山西运城市临猗/万荣县440MW 屋顶分布式光伏发电总承包,(4)2020年11月崇明陈家镇裕安养殖场渔光互补110MW光伏并网发电,(5)2018年7月河北衡水冀州云彩服饰11MW屋顶分布式光伏发电竣工,(6)2018年5月安徽省江南产业集中区20MW屋顶分布式光伏并网发电,(7)2017年6月华润曹妃甸屋顶分布式光伏18MW并网发电等。
3.5. 新交通:新基建赋能智慧交通,加速新型智慧城市建设
交通运输部发布的《提出关于推动交通运输领域新型基础设施建设的指导意见》,要求围绕加快建设交通强国总体目标,以技术创新为驱动,以数字化、网络化、智能化为主线,以促进交通运输提效能、扩功能、增动能为导向,推动交通基础设施数字转型、智能升级,建设便捷顺畅、经济高效、绿色集约、智能先进、安全可靠的交通运输领域新型基础设施。
发展目标是到2035年,交通运输领域新型基础设施建设取得显著成效。先进信息技术深度赋能交通基础设施,精准感知、精确分析、精细管理和精心服务能力全面提升,成为加快建设交通强国的有力支撑。基础设施建设运营能耗水平有效控制。泛在感知设施、先进传输网络、北斗时空信息服务在交通运输行业深度覆盖,行业数据中心和网络安全体系基本建立,智能列车、自动驾驶汽车、智能船舶等逐步应用。科技创新支撑能力显著提升,前瞻性技术应用水平居世界前列。
智慧公路:推动先进信息技术应用,逐步提升公路基础设施规划、设计、建造、养护、运行管理等全要素、全周期数字化水平。深化高速公路电子不停车收费系统(ETC)门架应用,推进车路协同等设施建设,丰富车路协同应用场景。推动公路感知网络与基础设施同步规划、同步建设,在重点路段实现全天候、多要素的状态感知。应用智能视频分析等技术,建设监测、调度、管控、应急、服务一体的智慧路网云控平台。依托重要运输通道,推进智慧公路示范区建设。鼓励应用公路智能养护设施设备,提升在役交通基础设施检查、检测、监测、评估、风险预警以及养护决策、作业的快速化、自动化、智能化水平,提升重点基础设施自然灾害风险防控能力。建设智慧服务区,促进融智能停车、能源补给、救援维护于一体的现代综合服务设施建设。推动农村公路建设、管理、养护、运行一体的综合性管理服务平台建设。
智能铁路:运用信息化现代控制技术提升铁路全路网列车调度指挥和运输管理智能化水平。建设铁路智能检测监测设施,实现动车组、机车、车辆等载运装备和轨道、桥隧、大型客运站等关键设施服役状态在线监测、远程诊断和智能维护。建设智能供电设施,实现智能故障诊断、自愈恢复等。发展智能高速动车组,开展时速600公里级高速磁悬浮、时速400公里级高速轮轨客运列车研制和试验。提升智能建造能力,提高铁路工程建设机械化、信息化、智能化、绿色化水平,开展建筑机器人、装配式建造、智能化建造等研发应用。
第五代移动通信技术(5G)等协同应用。结合5G商用部署,统筹利用物联网、车联网、光纤网等,推动交通基础设施与公共信息基础设施协调建设。逐步在高速公路和铁路重点路段、重要综合客运枢纽、港口和物流园区等实现固移结合、宽窄结合、公专结合的网络覆盖。协同建设车联网,推动重点地区、重点路段应用车用无线通信技术,支持车路协同、自动驾驶等。在重点桥梁、隧道、枢纽等应用适用可靠、经济耐久的通信技术,支撑设施远程监测、安全预警等应用。积极推动高速铁路5G技术应用。面向行业需求,结合国家卫星通信等设施部署情况和要求,研究应用具备全球宽带网络服务能力的卫星通信设施。
2020年地铁占城轨交通线路比例79%,新增线路同比增长36%发展空间广阔。据中国城市轨道交通协会的《城市轨道交通2020年度统计和分析报告》,截至2020年底,全国(不含港澳台)城市轨道交通运营线路总长度7969.7公里,其中地铁运营线路占比79%,其他制式城规交通运营线路占比21%。2020年新增运营线路长度1233公里,其中新增地铁1120公里,较2019年同比增长36%增速最大,占城轨交通运营线路新增里程的90%。2020年全年共完成建设投资6286亿元,同比增长5.5%,年度完成建设投资创历史新高。
十四五全国新增城轨交通运营里程3000公里,相比2020年增长38%。《十四五规划和2035远景目标纲要》提出建设现代化基础设施体系,加快建设交通强国,推进城市群都市圈交通一体化,加快城际铁路、市域(郊)铁路建设,构建高速公路环线系统,有序推进城市轨道交通发展。规划纲要中提出,“十四五”期间我国将新增城市轨道交通运营里程3000公里,基本建成京津冀、长三角、粤港澳大湾区轨道交通网。
4. 央企为“一带一路”主力军,国际竞争力不断增强
4.1. “一带一路”推动企业国际竞争力增强,基础设施互联互通是重要领域
共建“一带一路”倡议以来,正在向高质量方向继续发展。国家已进一步明确未来合作重点和路径,将着眼更加深入的务实合作,以高质量基础设施建设和产业链供应链合作为重点,坚持以企业为主体,以市场为导向,遵循国际惯例和债务可持续原则,健全多元化投融资体系。丝路基金、亚洲基础设施投资银行以及各国主权基金、大型投资商将充分发挥作用,引导商业性金融机构和社会资金共同参与“一带一路”重点项目建设,为中国企业“走出去”参与“一带一路”项目建设提供全新的金融支持与合作机制。德国、意大利、瑞典、韩国、日本等国政府正在积极筹划并务实推动本国企业与中国企业在第三国市场开展合作。
“一带一路”推动我国对外承包工程企业国际竞争力的持续增强:在我国率先控制住疫情、政策利好持续显现、“一带一路”韧性强劲等利好因素影响下,我国对外承包工程企业国际竞争力持续增强,承揽能力进一步增强。2020年度美国《工程新闻纪录(ENR)》“国际承包商250强”榜单中,74家中国内地企业上榜,数量蝉联世界第一。
高质量共建“一带一路”,实现基础设施领域的“硬联通”和规则标准的“软联通”,成为新形势下各国的共同努力方向。2021年上半年,国际政经格局加速调整,全球经济系统性风险升高。中美进入全方位战略博弈新阶段,贸易保护主义不断升温,全球产业链、供应链、价值链加速重构,海外拓展、合规经营、供应链稳定等方面压力持续增加。众多发展中国家基础设施建设依然存在刚性需求,纷纷出台基础设施领域的刺激计划,依靠基础设施刺激和拉动经济依然是现阶段乃至未来一段时间内的重要政策之一。
后疫情时代国际基础设施发展面临机遇与挑战并存。疫情对全球产业调整产生了重要影响,随着步入后疫情时代,主要经济体均将数字和绿色经济作为经济增长的重要着力点,逐渐加大数字基础设施、绿色基础设施、公共卫生基础设施建设等领域的投资,高科技、智能化、环保型建筑或成为新的业务增长点。由于海外疫情的反复、病毒的变异,中国建筑企业在海外生产经营仍面临着一定的挑战,施工生产需根据当地的疫情控制情况而定,一定程度上影响了施工进度。
中国企业一带一路沿线投资平稳增长:中国企业在一带一路沿线对55个国家非金融类直接投资620亿元,同比增长8.6%,较上年上升2个百分点。2021年上半年,中国对外承包工程完成营业额人民币4,397.6亿元,同比增长3.2%;新签合同额7,149.4亿元,同比下降5.2%。其中,中国企业在一带一路沿线的60个国家对外承包工程项目新签合同额3,837.1亿元,同比下降9.5%;完成营业额2,546.7亿元,同比增长1.8%。
4.2. 央企为“一带一路”主力军,坚持国际化经营多领域世界领先
中国电建:全球清洁低碳能源引领者,全面推进“国际业务集团化、国际经营属地化、集团公司全球化”战略
全球清洁低碳能源、水资源与环境建设领域的引领者,全球基础设施互联互通的骨干力量,服务“一带一路”建设的重要企业,公司具有“大土木、大建筑”的横向宽领域产业优势,水利水电设施建设、水资源和环境的治理和修复能力全球领先,高度契合国家生态环保及发展绿色能源的战略方向,是服务经济社会发展、建设美丽中国的重要力量,有力发挥了“大国重器”顶梁柱的关键作用。公司积极承担中央企业责任,积极参与“一带一路”沿线国家基础设施的互联互通,为中巴经济走廊等一批重大项目建成投产发挥了巨大作用,承建的印尼雅万高铁、老挝中老铁路、巴基斯坦卡西姆电站等一大批“一带一路”重大项目顺利实施。
公司全面推进“国际业务集团化、国际经营属地化、集团公司全球化”的“三步走”全球发展战略,在海外市场设立了六大区域总部,以“统一战略规划、统一品牌管理、统一市场布局和营销、统一履约监管、统一风险防范”的“五个统一”原则实施管控,牵头开展“一带一路”能源专项规划的编制,践行“共商、共建、共享”理念,以负责任的大国央企形象赢得良好口碑。
2021年上半年,公司国外新签合同额折合人民约为704.90亿元,同比减少12.38%。国内外水利电力业务新签合同额合计约为人民币2,004.88亿元。
中国中冶:优化境外机构设置,2021H1新签229亿增长3%
“一带一路”建设为公司业务开创广阔发展空间:随着“一带一路”建设、京津冀协同发展、长江经济带建设、长江三角洲区域一体化发展、西部大开发、海南自贸港建设、雄安新区建设、粤港澳大湾区建设等国家战略规划的深入推进,新基建、新型城镇化建设、重大基础设施建设等“两新一重”项目建设速度将进一步加快。
以大客户、大项目为中心,集中承揽中冶的优势项目;以重点市场为依托、优化境外机构设置、加强境外机构力量,推进本土化合作、区域化和属地化经营;创新业务模式,找到新的、可靠的业务增长点,在“助力畅通国内国际双循环”中展现新作为。
2021年上半年公司新签海外工程合同额为228.73亿元,同比增长1.03倍。
中国化学:海外业务涉及60个国家130个机构,2021H1新签86亿元占比7%
丰富海外工程经验助力开拓“一带一路”关联业务:公司早在上世纪八十年代初即走出国门,承建了很多国际工程项目,积累了大量海外工程经验。近年来公司大力开拓海外业务,加大海外市场渠道建设,先后在俄罗斯、印尼、巴基斯坦等60多个国家和地区设有130余个海外机构,形成较强的市场开发能力,工程项目分布在亚洲、欧洲、非洲、北美洲、南美洲和大洋洲等地区。同时公司作为国家“走出去”和“一带一路”的先行者和开拓者,坚持以市场为导向,发挥较强的商务能力和资源整合能力,持续加深与项目所在国及地区政治、经济、文化上的沟通,为公司积累了宝贵的市场开发和项目执行经验,同业主建立了长期良好的合作关系,进一步提升了市场开拓能力,为公司推进市场相关多元化战略奠定了坚实的战略基础。
公司将增强运用规则能力,通过引领拓展市场空间,高质量推进“一带一路”。2021年上半年,公司境外新签合同额86.05亿元,占新签合同总额的6.53%,较上年同期下降68.98亿元,降幅 44.49%。
中国中铁:中老铁路等主要承包商,2021H1营收251亿增速11%
公司是“一带一路”建设中主要的基础设施建设力量之一,是正在建设的“一带一路”代表性项目中老铁路、印尼雅万高铁、匈塞铁路、孟加拉帕德玛大桥的主要承包商。
2021年上半年,公司营业收入5.04%来自于境外地区。公司在境外地区实现收入251.27亿元,同比增长10.67%。在境外地区的业务实现毛利率5.84%,同比减少0.82个百分点。
中国铁建:全面融入共建“一带一路”,2021H1境外新签798亿增速5%
公司总体发展战略是:建筑为本、相关多元、价值引领、品质卓越,发 展成为最可信赖的世界一流综合建设产业集团。 “建筑为本”是发展的立足点。坚持以建筑业为立身之本、成事之基。积极融入新发展 格局,抓牢用好国内外建筑业快速发展的重要战略机遇,全面融入共建“一带一路”、京津冀协同发展、长江经济带发展、长江三角洲区域一体化发展、粤港澳大湾区建设、黄河流域生态保护 和高质量发展、推进海南全面深化改革开放等国家重大战略,统筹布局国内、国外建筑市场,持续提升核心竞争力。公司在美国《工程新闻纪录(ENR)》2020年度“全球工程设计公司150强”中排名第14位。
2021年上半年境外业务新签合同额798.417亿元,占新签合同总额的7.57%,同比增长4.50%。
中国交建:全面升级海外发展体系,加快改革调整
公司攻坚克难,“带疫复工”,努力提供优质、安全、健康的产品和服务,加强对接“一带一路”互联互通项目。一方面,毫不放松抓好境外项目和境外员工的常态化疫情防控,稳住海外经营基本盘,香港机场第三跑道填海工程、柬埔寨金港高速公路、克罗地亚佩列沙茨跨海大桥等一系列重大项目在公司统筹下有序稳步实施。另一方面,积极践行共商共建共享理念,把中国优势与所在国需求深度融合,落地菲律宾苏比克至克拉克铁路项目,为实现当地经济核心区域港口-铁路-航空多式联运奠定基础;签约塞尔维亚污水处理项目,助力“塞尔维亚2025愿景”的落实,提升塞尔维亚现代化水平。
下半年,公司将全面升级海外发展体系,加快海外改革调整,持续推进“一带一路”重大基础设施拓展。以港口建设、疏浚吹填为突破口,着力拓展流域湖泊治理、海洋生态维护、水利网络等领域业务;加强城市业务布局,重点跟踪中国政府对外经济援助类房建项目;强化境内外协同,在科学评估收益、谨慎研判风险的基础上,有序开展境外投资。
2021年上半年,公司来自于境外地区的新签合同额为 917.77亿元(约折合133.00亿美元),同比下降21.11%,占公司新签合同额的13%。
中国建筑:最早开展国际工程承包的企业之一,2021H1海外营收443亿增速17%
抢抓“一带一路”发展机遇,用好国内国际两个市场、两个资源,持续做深做透核心市场:中国建筑是中国最早开展国际工程承包业务的企业之一,始终秉承“国际化”的经营理念,经过持续几十年来的海外市场开拓和经营,已形成了较为合理的海外市场布局。公司海外工程承包业务涵盖房屋建筑、制造、能源、交通、水利、工业、石化、危险物处理、电讯、排污/垃圾处理等多个领域,探索并成功实施海外地产开发。公司将继续深化“海外优先”指导思想,强化属地经营,注重资源整合,深入践行国家“一带一路”倡议,以更高的目标站位和更强的使命担当谋划海外发展战略,推进国际化经营。
2021年上半年,公司境外业务克难前行,实现境外营业收入 443 亿元,同比增长 16.9%;完成境外新签合同额 675 亿元,同比下降33.2%;实现毛利 44 亿元,同比增长 84.2%;毛利率为9.8%, 同比增加 3.6 个百分点。
中国能建:“一带一路”电力项目签约70%以上,推动电力标准国际化
公司目前已在90多个国家和地区设立各类驻外机构200余个,业务遍布全球140多个国家和地区,形成了以亚洲、非洲为主,辐射美洲、中东欧、大洋洲的市场格局。 ENR 国际承包商排名中,中国能建创历史最高排名,位居总榜单第15名,在中资企业中排名第六。
中国能建海外拟在建项目现状:电力项目签约中企第一,加快向新能源及非电领域转型。中国能建海外新签合同额连年攀升,年均增长10%以上。海外新签合同额占比基本稳定在30%左右。截止2020年,BHI收录中国能建海外项目共198个。其中电力工程155个,占比78%,主要为火电、太阳能发电和水电;非电工程43个,占比22%,主要为建筑及市政公用项目。
公司海外业务模式:中国能建将新发展理念与自身优势融合,中国能建先后出台了国际业务战略规划、加快国际业务优先发展的若干意见、国际业务开发模式创新、协同总承包等指导意见,为所属企业“走出去”确立差异化和专业化发展定位,有效提升了公司整体核心竞争力。在集团层面组建国际、投资两大平台公司,整合创新国际经营机制,搭建总部、平台公司、龙头骨干企业、一般企业联袂“出海”的组织体系,不断提升国际业务集约化经营管理水平。
充分发挥全产业链核心竞争优势,积极承揽“一带一路”沿线国家水电、火电、输变电、核电、风电、太阳能、生物质发电及电网等电力工程项目,电力项目签约占比达到70%以上,在我国对外电力工程承包市场份额占比近三分之一。在保持能源项目市场份额的基础上,积极向水利、交通、房建、市政、环保、公路、桥梁等非电领域拓展,逐步形成了以电力建设为核心、多元化发展的业务格局。
中国能建发挥电力规划、勘测设计优势,以高端咨询和规划设计为先导,积极推动我国电力标准国际化。目前,中国标准已经在越南、俄罗斯、白俄罗斯、巴基斯坦等国家取得了一系列重大突破,带来巨大的社会效益和经济效益。在发展中国家初步取得标准主导权。中国能建在建的700多个国际工程项目,多数项目全部或部分采用中国标准。
依托工程承包,中国能建在“走出去”过程中发挥龙头企业作用,带动合同额超过1000亿元的国产装备、材料出口,推动“中国制造”走向世界。所属装备制造企业生产的电站辅机和电气产品已出口到“一带一路”沿线50多个国家和地区。同时,利用在民爆炸药、水泥领域的投资运营经验,与巴基斯坦、哈萨克斯坦等国家开展产能合作,推动产能“走出去”。
中钢国际:国际冶金工程市场具竞争优势,一带一路沿线签约金额79亿美元
公司积极落实国家“走出去”及“一带一路”,坚定不移走国际化经营道路,在国际冶金工程市场享有较高声誉并形成了重要影响力。公司执行的海外项目荣获国家优质工程奖、冶金行业优质工程奖等奖项,连续多年入选ENR“国际承包商250强”,在全球40余个国家搭建起较为完善的经营网络,与50余个国家的知名企业建立了稳固的合作伙伴关系。
积极践行国家“双循环”战略,稳步拓展“一带一路”新兴市场,规划布局东南亚、俄罗斯、中亚及南美等区域的建设投资,以工业工程服务带动相关工艺设备出口、技术转让、标准和服务输出,服务产业资本国际化输出。深入与MIDREX、HYL等公司合作,加强国外先进低碳冶金技术及国外设计院、施工企业、制造商和服务商的整合,持续优化国际化供应链体系;探索海外属地化采购,形成区域性供应链中心,提高海外项目成本优势。加大海外业务风险防控,做好法律、突发事件、劳务用工、信息安全等疫情衍生风险的应对预案。
海外市场拓展力度不断扩大,“一带一路”相关业务表现亮眼:公司近年来在全球40余个国家搭建起较为完善的经营网络,与50余个国家的知名企业建立了稳固的合作伙伴关系。20年来,海外工程总承包合同总额累计达107.63亿美元,业务领域涉及27个国家,其中“一带一路”沿线国家签约总额78.97亿美元。每年约有5000万美元的机电产品出口。
中材国际:海外项目本土化用工比例超50%,2021H1境外新签101亿增速99%
公司在海外拥有24个境外属地化公司,1800多名外籍雇员,超过1000名优秀的海外项目管理人员,本土化用工比例超过50%。自2020年新冠疫情爆发以来,公司克服人员出入境困难、设备供货延期、物流受阻等不利因素,全力保障境外项目稳步推进,充分展示了公司强大的履约能力和抗风险能力。2021年上半年,公司境外合同额101.19亿元,同比增长 99%。
5. 业绩:建筑央企市占率提升至43%,盈利水平及运行质量持续提升
5.1. 2021H1央企收入增28%利润增117%、研发投入增37%、运行质量提升负债率下降
收入及利润水平高增。2021年上半年,央企收入增速28%,利润增速117%。中央企业累计实现营业收入17.1万亿元,同比增长28.2%,两年平均增长8.7%,超九成企业保持两位数增长。实现利润总额1.31万亿元,同比增长116.7%,两年平均增长17.9%。实现净利润1.02万亿元,半年净利润首次超过1万亿元,同比增长133.3%,两年平均增长20.6%,绝大多数行业净利润均大幅增长。
运行质量持续提升。2021年上半年,中央企业营业收入利润率为7.6%,同比提升了3.1个百分点,比2019年同期提升1.1个百分点。生产效率稳中有升,年化全员劳动生产率为68.5万元/人,同比增长30.5%。上半年,中央企业经营现金流净额超过1万亿元,同比增长139.6%,创历史同期最好水平。同时,各中央企业坚持过紧日子、抓管理、控成本,上半年财务费用同比下降6.4%。6月末,中央企业整体资产负债率为64.9%,同比下降1个百分点。
研发投入强度扩大。2021年上半年,中央企业研发经费投入达3210亿元,同比增长37.4%,研发经费投入强度同比提高0.12个百分点;固定资产投资稳步提升,累计完成投资(不含房地产)1.1万亿元,同比增长10.5%,两年平均增长8.7%。
5.2. 建筑央企市占率提升至43%,2021H1营收增约34%归母净利增约52%
从近十年历史数据看,建筑央企在建筑行业新签订单的占比在2014年为26%,到2021H1达到了43%,说明建筑央企的竞争优势逐渐凸显,市场份额不断提升。随着行业集中度不断加强,行业龙头将强者更强。
近十年来,建筑央企毛利率逐步稳定在11%左右,净利率3%左右。
近十年来,建筑央企除中国建筑外,经营性净现金流变化幅度不大,2019年起逐步回正。
从2020年数据看,建筑央企除中国建筑、中国交建外,净利润现金含量均超过100%,其中中国电建538%、中国中冶357%、中国化学228%位列前三,经营性净现金流充沛。
2021年上半年建筑央企营收增速约34%,归母净利增速约52%,新签增速约29%。其中,中国电建营收2036亿增速26%,净利增速16%超预期。中国中冶营收2510亿同增39%,净利润49亿同增38%,新签6151亿元同增32%。中国化学营收559亿元同增53%,净利润19亿元同增34%超预期,新签1319亿元同增45%。中国交建营收3406亿增速38%,归母净利98亿增速90%,中国交建境内新签增速42%,保障倍数约4.8。中国铁建营收4885亿增速32%,归母净利123亿增32%好于预期,中国铁建新签增速 20%在手订单充裕,订单保障倍数为5。中国建筑营业收入9367亿元同增28.6%,实现净利润256亿元同增29.2%好于预期,新签合同1.83万亿元同增21.0%。中国中铁营收4982亿元增速20%,归母净利131亿元增速12%符合预期,中国中铁新签增速19%房产开发增速77%,矿产营收26亿净利润15亿。中国能建新签4830亿同增58%,归母净利润25亿元,增速167%。
2021上半年,除中国化学外,其他建筑央企负债率均显著下降。
从毛利率和净利率来看,受今年上半年原材料成本大幅上涨等因素影响,大部分央企毛利率略有下降,净利率方面中国中冶、中国交建、中国能建逆势提升。随着三年国改加速推进,建筑央企进一步优化治理结构和资产重组,央企生产经营效率和盈利能力有望进一步提升。
6.策略:经济预期下财政基建上,基建行情继续加速上涨
6.1. 经济下行财政基建上行,建筑反转加速上涨
据财政部数据显示2021年1-7月,全国发行地方政府债券4万亿元。按结构划分,发行一般债券1.86万亿元,发行专项债券2.14亿元;按用途划分,发行新增债券1.88万亿元,其中新增地方债券约为1.35亿元,发行再融资债券2.11万亿元;1-7月,市政、产业园区和交通基础设施是专项债的主要投向,两者占新增专项债发行额的50%。根据2021政府工作报告,拟安排地方政府专项债券3.65万亿元,优化债券资金使用,优先支持在建工程,合理扩大使用范围。未发行专项债券约为2.3万亿,占比约为63%。
7月经济超预期下行:7月工业增加值同比 6.4%,前值7.9%。7月当月两年平均增速5.6%,前值6.5%。1-7月固定资产投资同比10.3%,前值12.6%,两年复合增速4.2%,前值4.5%。预期财政基建发力:专项债仍有接近2万亿左右额度,政府债总体还有4.5万亿左右体量,叠加专项债被要求在12月预留发债额度,8-9月份将是政府债券的发行高峰期。货币信用四季度将继续趋松。
经济下行财政基建上行,建筑反转加速上涨。(1)8月PMI为50.1%环比回落0.3个百分点。经济下行压力加大,专项债加快发行财政加码,货币趋向进一步宽松。DDM模型分子端基建投资弹性有限但毕竟反转向上,分母端政策宽松预期提供股价更大的弹性预期。(2)8月建筑业生产活动有所加快,商务活动指数为60.5%,环比增加3.0个百分点。土木工程建筑业商务活动指数为60.8%,环比大幅上升6.4个百分点。表明建筑业新签订合同量和企业用工有所增加。9月开始度过炎热和台风雨季,建筑进入传统施工旺季订单加速转化为业绩,也是新签订合同最大的旺季。
6.2. 新基建价值重估领涨老基建,行业首推中国电建/中国中冶/中国化学等
时代先锋新基建率先上涨重估,带领老基建跟随估值补涨。(1)重构第二增长曲线的新基建代表股价大幅上涨:2021年前5月碳中和中钢国际最高涨3倍,6月至今氢能-中国化学最高涨133%,7月来储能风光水-中国电建涨最高涨68%,7月来镍钴氢冶金-中国中冶最高涨73%,BIPV-东南网架近4个涨停。(1)老基建代表中报业绩超预期:中国交建90%/中国铁建32%/粤水电48%/隧道股份40%/中国建筑29%,但机构配置和估值几近历史新低全行业倒数的,投资时钟进入政策催化超额上涨周期,老基建分子施工旺季和分母预期政策刺激,老基建估值将紧跟新基建加速修复。
复盘历史宽松建筑7-16个月涨31-99%,目前1个月涨15%远不充分:(1)2008-09年经济下滑货币连续5次降息3次降准加财政四万亿,建筑指数大涨99%涨时约9个月。2012年经济下滑2次降息3次降准建筑指数涨33%涨时约16个月。2014H2-2015H1建筑指数大涨288%涨时约12个月。2016-17年经济下行6次降息5次降准建筑指数大涨54%涨时约10个月。2020年周期建筑指数涨31%上涨7个月。(2)未来经济下行政策宽松,预期尚有继续降准降息可能,建筑指数目前仅上涨一个多月,涨幅也只有15%,参照历史和未来宽松继续,上涨时间和幅度都不充分可继续。
本轮龙头中期是新基建重估空间仍大,短期抢攻低估值老基建:(1)每轮行情龙头都产生于当时业绩预期最快政策支持行业、平均涨幅151-655%:2008-09年龙头涨龙元建设214%/东南网架204%,2012年龙头亚厦股份180%/中国化学151%,2014H2-2015H1一带一路龙头中国电建655%(PE48)/中国中冶618%(PE45),2016-17年PPP龙头东方园林173%/龙元建设164%等,2020年装配式龙头鸿路钢构345%/亚厦股份189%。(2)本轮龙头是储氢能风光水镍等新基建,中国电建/中国中冶/中国化学涨60%-130%、PE10-13倍,与规律和未来资产价值重估比仍有提升空间。
基建整体虽低增速但央企提升份额超越行业,新基建增速更快和更久。基建投资步入中低速增长期,央企凭借资金规模技术等竞争优势持续提升市场份额超越行业增长,储能风光水等新基建增长更快更久。估值修复角度央企估值最低,竞争优势带动业绩稳定增长持续性超预期,国企改革和价值管理提升央企市值管理积极性。老基建估值修复尚未结束(中国铁建/建筑最低),新基建空间更大和更持久,新基建是本轮龙头。中国电建风光水储能、中国化学氢能、中国中冶氢冶金镍钴、中国中铁铜钼等新基建业务第二增长曲线可以更快更持久创造业绩超预期增长。
经济下财政上,基建行情加速上涨。首推中国电建/中国中冶/中国化学/中国中铁/中国铁建/粤水电/中国建筑/中国交建等。 (1)传统基建链:一是央企推荐中国中铁/中国铁建/中国建筑/中国交建等;(2)顺周期制造业碳中和推荐中国化学/中钢国际/中材国际。(3)优选新基-中长期成长空间更大:一是光水风电/储能推荐中国电建、葛洲坝(中国能建)。二是镍钴电池/氢冶金/电子多晶硅推荐中国中冶。
中国电建是本轮基建央企反转加速重估的领头羊,新能源储能风光水全行业/EPC投运全产业链/全球布局受益最大。(1)宁德时代涨1倍后又涨4倍到PE112倍,隆基股份涨1倍后又涨7倍到PE41倍。中国电建目前刚上涨1倍到PE12倍,尚未被赋予新能源电力赛道市值,水电(储能)国内设计占80%施工65%全球50%市场,风电光伏设计占65%左右市场,BIPV等光伏全球最大EPC。(2)中国电建涨9倍到PE48倍2015年:当时一带一路是政策最支持方向,今时新能源电力是政策最支持方向,目前刚上涨1倍到PE12倍。电建装机16GW十四五新增30-50GW。中国电建既是电力EPC建造商,又是风光水等新能源电力运营企业,将最受益于年内电价上涨预期催化。能源局整改方案年内要完成30项,新能源政策频繁落地持续催化。
7. 重点推荐公司
7.1. 中国电建9月6日:《电价上涨新增三倍装机待重估,BIPV等光伏全球最大EPC》
维持增持评级。维持预测2021-23年EPS为0.6/0.68/0.78增速15/14/14%。因能源政策/电价上涨,参考可比公司给21年18倍PE,目标价提升至11.07元(60%空间)。
中国电建新能源全行业/全产业链/全球布局受益最大。《国家能源局贯彻落实中央督查报告反馈问题整改方案》到2021年底预计再完成30项,加快新能源绿色发展政策将陆续落地持续催化。中国电建布局水电/储能/风电/光伏等新能源全行业,具备投资/设计/施工/运营/装备全产业链的一体化优势,业务遍及全球130多个国家和地区。国内规划设计份额水电80%/光伏风电65%绝对龙头,水电全球占50%份额也受益全球新能源大发展。
电价预期上调电力资产将重估,中国电建装机十四五预期新增三倍。现行电价机制为“基准价+上下浮动”的市场化价格机制,2021年起电价可以上浮,当前电力供需紧张叠加高煤价的形势,允许市场电价上浮政策或有望在其他省份陆续推出。中国电建目前电力装机16GW(新能源占比达到81%),预期十四五风光电新增装机量或30GW(光伏或
9GW左右/风电或20GW左右),28家子公司新能源目标新增或48.5GW,运营电力资产待重估。
中国电建国内占65%左右光伏设计市场,全球最大BIPV等光伏EPC。IHSMarkit2019年全球光伏EPC和集成商排名中国电建全球第一,盖锡光伏市场监测2020年EPC企业中标量排名第一中国电建。BIPV等分布式光伏整县推进加快落地,中国电建近年光伏订单317亿元/BIPV项目约25,光伏海外订单占比约40%左右,公司将受益全球光伏市场大发展。
中国电建国内水电站(含抽水蓄能)占80%规划设计、65%建设份额,占全球50%大中型水利水电建设市场,是全球水电行业龙头。《关于加快推动新型储能发展的指导意见》到2025年新型储能装机规模达3000万千瓦规模扩大10倍。《抽水蓄能中长期发展规划(2021-2035年)》意见稿2035年我国抽水蓄能装机规模扩大10倍到3亿千瓦。公司近年中标锂电等储能约51个订单(抽水储能38个、电化学约13个),储能经验丰富。
中国电建占65%左右风力发电设计市场,海外风电订单持续落地。中国电建装备作为中国最大电站辅机制造商,是国内电站辅机技术和服务的领军者。电建华东院承担勘察设计和总承包国内海上风电份额超70%。2020年新签三峡新能源山东牟平一期300MW海上风电(55亿元)、越南平大310MW海上风电项目(36.11亿元)。2021年上半年哈萨克斯坦札纳塔斯风电项目、阿根廷罗马布兰卡六期风电项目等实现并网发电。
经济下基建上,新能源中国电建是本轮基建龙头,市值或60%左右空间。储能风光水等新能源基建是本轮增长预期最快的方向,公司新能源全行业/全产业链/全球布局受益最大。公司2015年日交易量最高142亿、PE最高50倍,日前交易量38亿、PE11.6倍。可比公司估值PE建筑12.5倍、电力运营32.4倍、BIPV光伏风电46倍、储能72.8倍,四个分业务市值合计或约为1697亿左右,相比目前市值或有60%左右提升空间。
7.2. 中国中冶8月30日:《钢铁碳中和氢冶金最受益,镍钴铜和电子多晶硅待重估》
维持增持。2021H1业绩增38%超预期,上调预测公司2021-23年EPS为0.46/0.53/0.61(原0.44/0.50/0.57)元,增速21/16/15%。有色设计院镍钴铜/电子多晶硅待重估,给予2021年15倍PE,上调目标价至6.82元。
中国中冶上半年业绩大超预期:收入2510亿同增39%,净利润49亿同增38%,新签6151亿元同增32%。加权平均ROE5.6%同增1.5个百分点。研发支出60亿同增46%,瑞木镍钴/杜达铅锌/山达克铜上半年合计利润11亿元、同比扭亏增盈11亿元,较2020年增1.5倍。销售镍2万吨/钴1789吨同增长44%/53%,收入同增1倍,利润同比扭亏增盈8.2亿元。
中国中冶引领钢铁业实现智能化/绿色化/低碳化发展,钢铁氢冶金碳中和最受益。公司是全球最大冶金建设运营服务商,占冶金国内90%/全球60%份额,氢冶铁相关专利共42项。中冶赛迪提出通过富氢还原低碳高炉/氢基竖炉直接还原/基于高效预还原的氢基熔融还原三大技术路径。中冶京诚完成了基于干法煤气精制技术世界首套装置和基于富氢气体氢能利用技术和工程开发,中标全球首例氢冶金示范工程总体设计预计2022年5月投产。
中国中冶最强有色设计院的镍钴铜和电子多晶硅待重估,援建阿富汗教学楼竣工。矿业领域掌握多项领先核心技术,有综合实力最强有色设计院,盐湖提锂技术成熟。作为一带一路主力军援阿富汗教育系统功能最齐全大学教学楼竣工,所属阿富汗铜矿金属储量 1108 万吨世界级特大型铜矿,瑞木镍金属储量132万吨。突破区熔级电子多晶硅技术进口替代。上半年新签新港大成100MW渔光互补光伏电站,湛江钢铁厂房屋面光伏等新能源项目。
7.3. 中国化学8月29日:《垃圾制氢用于新能源车,与隆基股份氢能战略合作》
维持增持。维持预测2021-23年EPS为0.98/1.31/1.69元增32/34/29%。公司2021H1业绩高增34%,氢能业务未被充分认知,上调目标价至16.77元,对应PE为17/13/10倍,增持。
2021H1收入559亿元同增53%,净利润19亿元同增34%。新签合同额1319亿元同增45%。公司经营活动产生的现金净流出4 亿减少90%。研发费用15亿同增27%。加权平均ROE为5.3%同增0.8个百分点。
中国化学公司坚持实施“创新驱动”和“科技兴化”战略。国资委要求央企加强新材料等关键技术攻关,打造原创技术“策源地”,肩负产业链“链主”责任。公司国内煤化工90%/基础化工 90%/石油化工60%份额。己二腈/气凝胶/PBAT约年底投产,在研47个项目,7 个中试/4 个小试/2 个投资建厂数千亿市场。转型“技术+产业”,十四五末实业收入涨10倍。
中国化学将生活垃圾资源化利用与氢能产业有机结合。在湖北仙桃已完成二代技术中试,三代技术正在山东滕州建设中试装置,预计年内建成投运。同时公司合作推动常温常压有机液态储氢技术,将垃圾处理产生的氢气储存于氢油中,提供给公交车、新能源车等使用,有效减少化石能源带来的碳排放,目前正在北京建设一套2吨/天展示装置,预计年内即可竣工运行。以200万人口城市为例,建设日处理1000吨垃圾气化装置,每年产出氢气可供5.3万辆乘用车1年行驶,可实现年减排二氧化碳24万吨。日前中国化学与隆基股份达成战略合作携手开启绿氢发展新篇章。
7.4. 中国中铁8月31日:《业绩增速12%符合预期,矿产营收26亿增54%》
维持增持。维持预测2021-22年EPS为1.17/1.31/1.46元增速14/12/11%;维持目标价8.26元,对应2021-23年PE为7/6/6倍PE,维持增持。
中国中铁营收增速20%归母净利增速 12%,毛净利率小幅下降。1)2021H1营收4982亿元(+20%),归母净利131亿元(+12%);2)21Q1营收2370亿(+51%),归母净利65亿(+81%);Q2营收2612亿(+0.74%),归母净利66亿(-19%);3)毛利率8.87%(-0.29pct),净利率2.89%(-0.1pct),;4)经营净现金流-589亿元(-16%)因材料储备等。
中国中铁新签增速19%房产开发增速77%,矿产营收26亿净利润15亿。1)新签1.03万亿(+19%),其中基建9101亿(+20%),;工程设备 282 亿(+46%);房产313亿(+77%);3)矿产资源营收26.1亿元(+54%),毛利率53.84%(+14%),实现14.7亿净利润,权益归母13.5亿。
中国中铁坚持“主业突出、相关多元”产业布局,推进国企改革和数字化转型。1)全球最大综合型建设集团之一,ENR全球最大承包商第2位,坚持“主业突出、相关多元”的产业布局;2)国内城轨交通道岔市场60%/钢构桥梁60%/城轨交通供电产品50%市场份额,代表着中国铁路/桥梁/地下空间开发与轨交建造最先进的技术水平;3)“一带一路”建设主要力量之一,通过“资源财政化”“资源换项目”,矿山保有资源/储量铜约830万吨/钴约60万吨/钼约65万吨行业领先,矿山自产铜/钼产能居行业前列;4)参与绿色建造、智慧建造、装配式建筑,在港口航道、生态治理,水利水电等新兴领域,搭建创新平台,优化创新环境,大力开展科技攻关,加快数字化转型步伐;5)加强领导、压实责任、精心组织,计划2021年年底前完成 70%以上的三年改革任务,为 2022 年全面收官奠定基础。
7.5. 中国铁建8月31日:《业绩增32%好于预期,订单保障倍数为5》
维持增持。归母净利123亿元(+32%)好于预期,上调预测2021-23年EPS至1.9/2.13/2.37(原1.84/2.07/2.3)元、增速16/12/11%;维持目标价14.30元,对应2021-23年8/7/6倍PE,增持。
中国铁建营收增速32%归母净利增32%好于预期,经营性净现金流及负债率下降。1) 2021上半年营收4885亿元(+32%),归母净利123亿元(+32%);2)Q1营收2340亿元(+62%),归母净利50亿元(+69%);Q2营收2546亿元(+13%),归母净利73亿元(+15%);2)毛利率8.41%(-0.7pct),净利率2.89%(-0.05pct);3)经营净现金流-562亿元(-17%)因购买商品/劳务支出增加,资产负债率75.61%(-0.99pct),加权ROE5.63%(+0.82pct)。
中国铁建新签增速 20%在手订单充裕,物流及地产新签增速96%以上。1) 新签10546亿元(+20%),订单保障倍数约为5,境内9747亿元(+22%)占比92%;2)分业务看,工程承包8598亿(+12%)占比82%,其中房屋工程占比40%/市政工程占比19%/铁路工程占比16%/公路工程占比11%;3)物资物流新签863亿(+96%),地产新签687亿(+115%)。
中国铁建全球前三大工程承包商,全产业链布局叠加技术领先规模优势提升。1) 全球最具规模实力的综合建筑产业集团,连续多年位居 ENR“全球最大工程承包商”前三位,业务范围为国内以及世界 135 个国家;2)以施工承包为核心进行全产业链布局,推进经营协同与产业协同,提升盈利能力;3)在港口航道、机场、电力等新兴工程承包领域进行布局,受“十四五”规划及“一带一路”倡议的影响,新基建市场发展潜力巨大。
7.6. 中国交建8月31日:《净利增速90%超预期,在手订单充裕推进“大交通”》
维持增持。2021H1业绩增速90%超预期,上调预测2021-23年EPS至1.25/1.39/1.52(原1.19/1.31/1.42)元,增速24/11/10%;维持目标价8.95元,对应2021-23年7/6/6倍PE,维持增持。
中国交建营收增速38%归母净利增速90%,净利率提升费率下降。1) 2021H1营收3406亿元(+38%),净利98亿元(+91%);2) 21Q1营收1519亿元(+59%),净利43亿元(+85%),Q2营收1887亿元(+25%),净利54亿元(+95%);3)毛利率11.2%(-0.48pct),净利率3.6%(+0.99pct),四费率6.3%(-0.76pct);4)经营净现金流-646亿元因支出增加,资产负债率74.3%(-0.77pct)。
中国交建境内新签增速42%,保障倍数约4.8。1) 新签6851亿元(+28%),境内5934亿元(+42%)占比87%,境外918亿元(-21%)占比13%;2)新签分业务,基建建设6013亿元(+26%),其中城建3156亿元(+42%)/路桥建设1519亿(+29%)/境外工程903亿(-22%)/港口建设322亿(+46%)/铁建112亿(+865%);基建设计259亿(+63%);疏浚业务528亿(+52%)。
中国交建积极推进“大城市”“大交通”战略,向科技型世界一流企业迈进。1)连续 15 年ENR 全球最大国际承包商中资企业首位,是世界最大的港口、公路与桥梁的设计与建设公司、全球规模最大的疏浚公司;中国最大的国际工程承包公司、中国最大的高速公路投资商;拥有世界上最大的工程船船队。2)不断完善科技创新体系建设,加强关键核心技术攻关,提升自主创新能力,持续深化科技体制机制改革,加强科技激励力度和人才队伍建设,成立科技创新小组,组建了高端科技智库,大力推进“卡脖子”技术攻关,推动公司向“科技型”世界一流企业迈进。3)促进公司业务向高附加值环节升级,发挥公司交通基础建设投资领域的全产业链优势。
7.7. 中国建筑8月28日:《上半年净利润增29%好于预期》
维持增持。公司2021H1收入和净利润增速高于预期,上调预测公司2021-23年EPS为1.23/1.35/1.48(原1.21/1.33/1.47)元增速15/10/10%;维持目标价7.33元,对应2021-23年6/5/5倍PE,增持。
中国建筑上半年公司实现营业收入9367亿元同增28.6%,实现净利润256亿元同增29.2%好于预期,新签合同1.83万亿元同增21.0%。负债率下降1.5个百分点至74.4%,加权平均净资产收益率8.13%同增1.15个百分点,经营活动现金流量净额同比减少净流出209亿元,为近5年同期最好水平。
中国建筑分板块看:(1)房建业务新签合同1.2万亿元同增13.8%(会展中心和工业厂房类合同1244亿元同增51%,教育文化类合同818亿元同增22%,医疗设施类合同1047亿元同增138%),收入5961亿元同增24.6%,毛利398亿元同增29%,毛利率为6.7%同增0.3个百分点。(2) 基建业务新签合约3927亿元同增50.5%,收入1936亿元同增33.9%,实现毛利177亿元同增23.6%,毛利率9.2%同减0.7个百分点。(3) 地产业务销售额2196亿元同增21.5%,销售面积1004万平方米同减0.2%,收入1465亿元同增33.4%,毛利367亿元同增15.2%,毛利率为25.1%同减3.9个百分点。
中国建筑ENR2020全球最大工程承包商继续位居首位,16次获得国务院国资委年度考核A级,标普、穆迪、惠誉对中国建筑的评级为A/A2/A,展望维持“稳定”,公司继续保持行业内全球最高信用评级。公司旗下拥有中海地产和中建地产两大房地产品牌,中海地产十七次荣获“中国房地产行业领导公司品牌”蝉联行业首位。公司强化内部资源整合与业务协同,打造“规划设计、投资开发、基础设施建设、房屋建筑工程”“四位一体”商业模式,为城市建设提供全领域、全过程、全要素的一揽子服务。
7.8. 中钢国际9月1日:《成本上涨业绩略低于预期,低碳冶金服务商绿色转型》
维持增持。2021H1扣非净利增速-39%低于预期因钢材等成本上升,下调预测2021-23年EPS至0.57/0.66/0.75(原0.7/0.87/1.09)元、增速18/16/15%。考虑到公司技改等竞争优势,维持目标价16.2元,对应2021-23年28/25/22倍PE,增持。
中钢国际扣非净利1.3亿低于预期,加大研发投入。1) 2021H1营收65亿元(+7.9%),净利3.6亿(+67%),扣非净利1.3亿(-39%);2)Q1营收28亿元(+36%),归母净利1亿元(+1291%),Q2营收37亿元(-6.4%),归母净利2亿元(+16%);2)毛利率7.8%(-2.54pct),净利率5.7%(+2.05pct);3)四费率6.49%(+1.18pct),其中管理费率3.72%(+0.51pct)因去年低基数 /研发费率1.49%(+0.36pct)因增加技术研发投入;4)加权ROE 6.36%(+2.18pct)。
中钢国际新签115亿元增速70%,国内营收增速30%。1)2021H1新签工程项目63个,金额115亿元(+70%),其中国内项目52个金额109亿元;国外项目11个,金额6亿元。2)营收分行业,工程总承包61亿元(+8.1%),国内外贸易营收2.5亿元(-11.6%),服务营收1.4亿元(+61.3%)。3)营收分地区,国内59亿元(+30.4%),占比91.5%,国外5亿元(-62.1%),占比8.5%。
中钢国际低碳冶金服务商,加快技术创新聚焦绿色低碳。1) 具备支持钢铁行业绿色发展全流程服务技术集成能力,其中下属中钢设备在带式焙烧机球团、高端长材轧制等绿色低碳冶金技术工艺的市场中具备绝对的竞争优势;2)加强绿色低碳技术储备和研发,承建了河钢宣钢55万吨氢能源开发和利用工程示范项目;3) 将聚焦绿色转型,加大研发投入力度,加快技术创新,立足冶金工业主战场,巩固提升具有突出优势和竞争力的工艺技术,加快低碳冶炼工艺技术、短流程技术、氢能炼钢等技术布局。
7.9. 中材国际8月21日:《新签增55%海外新签增99%,加快推进数字化/智能化》
维持增持。维持预测2021-23年EPS为0.97/1.1/1.23元增速49/13/12%。考虑公司为全球水泥工程龙头、中报新签订单及业绩增速超预期,上调目标价至14.93元,对应2021-23年15/14/12倍PE,维持增持。
营收增速28%归母净利增速27%,毛利率及经营性净现金流小幅下降。1) 公司2021年上半年营收119亿元(+28%),归母净利7亿元(+27%)。;2)毛利率15.5%(-0.68pct),净利率5.96%(+0.09pct);3)四费率8.64%(-0.26pct),其中管理费率3.89%(-0.42pct)/研发费率2.66%(-0.59pct)/财务费率0.76%(+1.7pct)因欧元贬值造成的汇兑损失;4)经营净现金流-4.2亿元(-10%),资产负债率65%(-3.2%)。
上半年新签增55%海外新签增速99%,多元化工程新签增3.3倍。1)上半年新签182.6亿元增速55%(相比2019年增速26%);其中境内81亿元(+21%),境外101亿元(+99%);2)新签分业务,工程建设143亿(+77%)占比60%以上,其中多元化工程新签38.5亿增长3.3倍;装配制造23亿(+11%);环保5.6亿(-61%);3)有效结转合同金额460亿元(+11%)。
推进水泥EPC产业链业务,加速转型绿色化/数字化/智能化。1)深度融入“双循环”新发展格局,积极拓展与水泥 EPC 产业链相关的装备、技改、运维、骨料等业务;2)加速智能化数字化转型,山亚南方、建德南方、玉山南方等智能化项目实现全业务链数字化,以上饶中材为试点打造全流程智能制造工厂,人均产能提高 2 倍以上;3)持续推进属地化经营,提升国际化经营能力。越南电池隔膜、尼日利亚硅酸钙板等项目陆续投产。
8. 盈利预测表
9. 风险提示
宏观经济政策风险。基建属于逆周期行业,受宏观经济影响较大。目前全球经济形势复杂严峻,存在下半年通胀政策紧缩超预期的风险。
疫情反复。德尔塔等疫情不稳定不平衡,海内外疫情反复,外部环境的变化给行业和公司的运行和业务发展带来风险。
近期相关报告:
(1)中国电建60%空间:电价上涨新增三倍装机待重估,BIPV等光伏全球最大EPC_27页深度_国君建筑韩其成/满静雅
(2)复盘规律33页深度:上涨至年底50%空间,新基建领涨老基建_国君建筑韩其成/满静雅
(3)[国君建筑韩其成]粤水电中报点评:抽水储能总承包特级资质,风光水发电毛利占71%_国君建筑韩其成/满静雅
(4)[国君建筑韩其成]中国中铁中报点评:业绩增速12%符合预期,矿产营收26亿增54%_国君建筑韩其成/满静雅
(5)[国君建筑韩其成]中国铁建中报点评:业绩增32%好于预期,订单保障倍数为5_国君建筑韩其成/满静雅
(6)[国君建筑韩其成]中国交建中报点评:净利增速90%超预期,在手订单充裕推进“大交通”_国君建筑韩其成/满静雅
(7)[国君建筑韩其成]中钢国际中报点评:成本上涨业绩略低于预期,低碳冶金服务商绿色转型_国君建筑韩其成/满静雅
(8)中国中冶50%空间:钢铁碳中和氢冶金最受益,镍钴铜和电子多晶硅待重估_国君建筑韩其成/满静雅
(9)[国君建筑韩其成]中国化学:垃圾制氢用于新能源车,与隆基股份氢能战略合作_国君建筑韩其成/满静雅
(10)[国君建筑韩其成]周观点:储/氢能风光水镍钴锂等新基建将带领老基建加速上涨_建筑行业第231期周报_国君建筑韩其成/满静雅
法律声明:
本订阅号不是国泰君安证券研究报告发布平台。本订阅号所载内容均来自于国泰君安证券研究所已正式发布的研究报告,如需了解详细的证券研究信息,请具体参见国泰君安证券研究所发布的完整报告。本订阅号推送的信息仅限完整报告发布当日有效,发布日后推送的信息受限于相关因素的更新而不再准确或者失效的,本订阅号不承担更新推送信息或另行通知义务,后续更新信息以国泰君安证券研究所正式发布的研究报告为准。根据《证券期货投资者适当性管理办法》,本订阅号所载内容仅面向国泰君安证券客户中的专业投资者。因本资料暂时无法设置访问限制,若您并非国泰君安证券客户中的专业投资者,为控制投资风险,还请取消关注,请勿订阅、接收或使用本订阅号中的任何信息。如有不便,敬请谅解。市场有风险,投资需谨慎。在任何情况下,本订阅号中信息或所表述的意见均不构成对任何人的投资建议。在决定投资前,如有需要,投资者务必向专业人士咨询并谨慎决策。国泰君安证券及本订阅号运营团队不对任何人因使用本订阅号所载任何内容所引致的任何损失负任何责任。本订阅号所载内容版权仅为国泰君安证券所有。订阅人对本订阅号发布的所有内容(包括文字、影像等)进行复制、转载的,需明确注明出处,且不得对本订阅号所载内容进行任何有悖原意的引用、删节和修改。
