运输费、工程费等能否作为融资租赁物?
引言
一、“费用”作为租赁物的合规性分析
1.监管规定
2.会计准则的要求
《企业会计准则第4号—固定资产》第九条规定:“自行建造固定资产的成本,由建造该项资产达到预定可使用状态前所发生的必要支出构成。”实践中,自行建造固定资产大都采用发包方式建造,必要支出包括发生的建筑工程支出、安装工程支出,以及需分摊计入的待摊支出。建造期间,应列入“在建工程”科目核算;符合固定资产确认条件后,转入“固定资产”。据此,对于自建的固定资产而言,其成本包括发生的建筑工程支出、安装工程支出,以及需分摊计入的待摊支出(管理费、监理费等各项费用)。
此外,《企业会计准则第4号——固定资产》应用指南第二条规定:“固定资产的后续支出是指固定资产在使用过程中发生的更新改造支出、修理费用等。固定资产的更新改造等后续支出,满足本准则第四条规定确认条件的,应当计入固定资产成本,如有被替换的部分,应扣除其账面价值;不满足本准则第四条规定确认条件的固定资产修理费用等,应当在发生时计入当期损益。”据此,对于固定资产在使用过程中发生的更新改造支出、修理费用等费用,不一定属于上述“可纳入固定资产成本考核的费用”,应结合具体情况根据会计准则相应列账处理。
需特别说明的是,对一般纳税人而言,涉及设备购买的,除有特殊规定外,税率为13%;运输服务税率为9%;建筑服务(包括:工程服务、安装服务、修缮服务、装饰服务和其他建筑服务)税率为9%。
综上,从税务角度分析,将符合要求的费用纳入固定资产的价值核算,符合现行税法的规定。
二、“费用”作为租赁物的司法实践观点
《最高人民法院关于审理融资租赁合同纠纷案件适用法律问题的解释》第一条第(一)款规定:“人民法院应当根据民法典第七百三十五条的规定,结合标的物的性质、价值、租金的构成以及当事人的合同权利和义务,对是否构成融资租赁法律关系作出认定。”结合各地司法实践的具体意见,融资租赁物一般应具备以下法律特征:租赁物依法可流通;租赁物为可特定化的有形物、有体物;租赁物为非消耗物、租赁物权属和所有权应当明晰。据此,费用不符合司法实践中对融资租赁物的适格性要求。
此外,《上海市高级人民法院类案办案要件指南》明确:“以在建住宅商品房项目作为租赁物, 不构成融资租赁合同法律关系。”最高人民法院《中华人民共和国民法典合同编理解与适用》一书持相同观点。据此,司法实践中在建工程大都难以被认定为适格融资租赁物,相应的,在建工程所产生的工程费、建设费等亦不属于适格融资租赁物的范围。
三、“费用”纳入固定资产成本核算对融资租赁法律关系的影响
根据上述分析,费用明显不符合融资租赁法律关系中租赁物的合法性及合规性要求,不属于适格租赁物。
但根据《企业会计准则第4号——固定资产》的相关规定,符合条件的费用亦可计入固定资产的价值核算。将含上述费用的固定资产作为融资租赁物是否适格,是否影响融资租赁法律关系的认定,实践中存在一定争议。
1.外购固定资产
2.自建固定资产
对于自建固定资产而言,通常涉及EPC合同。EPC融资租赁项目亦存在不同模式:部分项目由出租人向承租人/EPC发包人(回租交易)或EPC承包人/供应商(直租交易)购买EPC项目下相关设备作为租赁物开展融资租赁交易,租赁物为EPC项目中的外购固定资产,相关问题与上文一致。
但实践中亦存在部分项目将整个EPC项目,包括设备及大量费用,一并作为租赁物开展融资租赁交易,上述固定资产中包含大量费用的,有可能影响融资租赁法律关系的认定。
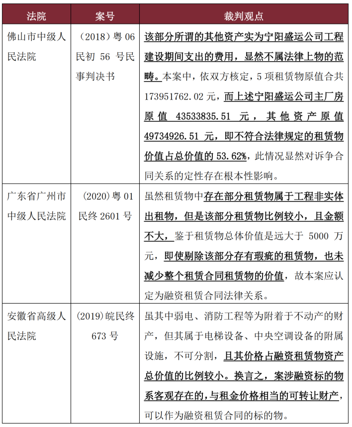
根据上述司法案例,虽会计准则认可将自建的固定资产中符合条件的费用计入固定资产的价值核算,但相关费用并不符合司法实践对融资租赁物的适格性要求,费用比例过高的,可能影响融资租赁法律关系的认定。固定资产中费用的合理比例范围,目前并无明确法律规定。结合实践情况,我们倾向于认为剔除费用部分后,租赁物价值仍不低于融资金额的,原则上不影响融资租赁法律关系的认定。根据部分法院观点,费用比例超出租赁物价值50%的,存在较大被认定为不构成融资租赁法律关系的风险。需提醒贵司注意的是,鉴于目前并无明确的法律法规或统一的司法裁判尺度,不排除部分法院在费用比例低于租赁物价值50%的情况下,仍将其认定为不构成融资租赁法律关系的风险。
四、“费用”发票在融资租赁法律关系认定中的作用
《天津市高级人民法院关于审理融资租赁合同纠纷案件若干问题的审判委员会纪要(一)》规定:“认定租赁物是否真实存在及权属是否清晰时,应当根据租赁物的性质和来源,综合审查采购合同、支付凭据、发票、租赁物办理保险或者抵押登记的材料、中国人民银行征信中心融资租赁登记公示系统记载的租赁物权属状况等证据,不能仅凭租赁物发票、租赁物交接书或者有关租赁物的说明等予以认定。” 上海市高级人民法院《融资租赁合同纠纷类案办案要件指南》亦明确:“直租模式下,应结合承租人是否签署租赁物接受单等进行认定,售后回租模式下应结合承租人提供的租赁物购买合同、发票是否真实、融资租赁公司有无尽到审核义务等进行认定。” 司法实践中,亦存在案例支持费用发票对租赁物真实性的证明效力:
据此,尽管费用不属于适格租赁物,但运输费、装卸费、安装费、专业人员服务费及工程款等费用发票可作为证明租赁物真实存在的重要证据,建议融资租赁公司尽可能取得相应费用发票以佐证案涉融资租赁法律关系的成立。
五、小结
综合上述分析,对于融资租赁业务中费用作为租赁物的相关法律问题,我们提供初步建议如下:
1.费用不能独立成为适格租赁物,不得单独作为租赁物开展融资租赁交易。如单独以费用作为租赁物的,存在被行政处罚及不构成融资租赁法律关系的风险。
2.对于依据会计准则纳入固定资产成本核算的费用,在将适格的固定资产作为租赁物且费用在租赁物价值中比例较低的前提下,对融资租赁法律关系的认定影响有限;固定资产本身不适格或费用在租赁物价值中比例过高的,存在被认定为不构成融资租赁法律关系的风险。
3.将含费用的固定资产作为租赁物的,建议由评估机构就固定资产出具评估报告,并以评估报告作为租赁物价值的认定依据。
4.对于难以具体对应某一租赁物的费用,即便符合纳入租赁物成本核算的情形,可计入租赁物价值核算。为避免引起监管部门关注导致合规风险,应尽量避免在租赁物清单中直接出现“费用”的字样,可考虑直接以“其他设备”或“其他设备费用”等方式将费用合规计入租赁物价值。
5.建议融资租赁公司取得租赁物及费用发票,可作为证明租赁物真实存在的证据。
注释/参考文献
