行业研究
首页 > 行业研究 > 浏览文章

民法典下融资租赁合同修订需重点关注的10个问题

( 日期:2022年08月23日 浏览: 加入收藏 )

   前 言  

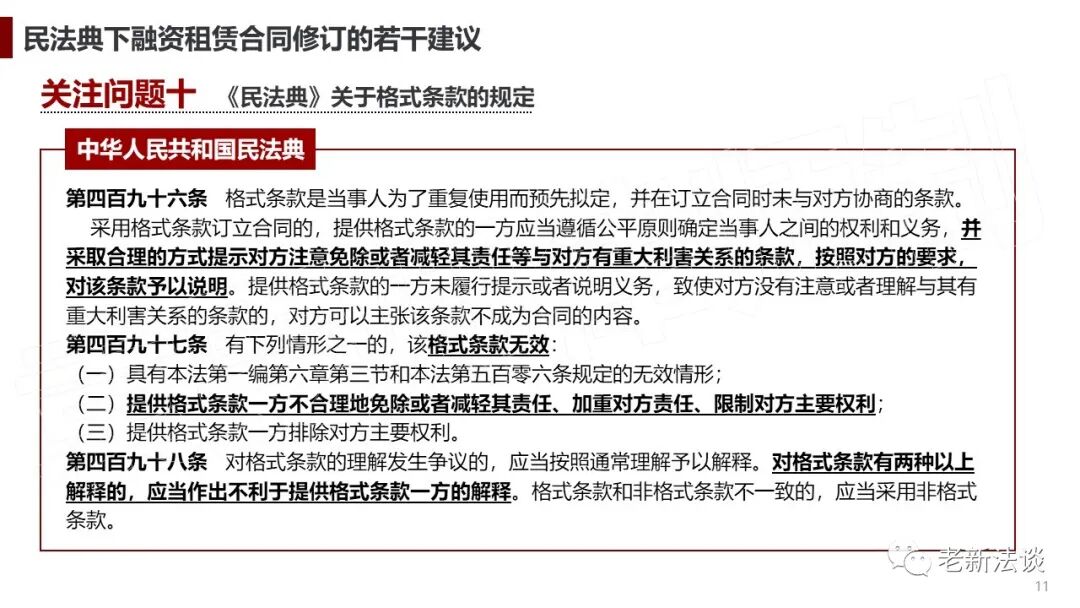
《中华人民共和国民法典》《最高人民法院关于适用<中华人民共和国民法典>有关担保制度的解释》已经施行了一段时间,老新律师协助各位甲方粑粑就范本融资租赁合同、担保合同的修订调整工作也基本结束或接近尾声。总体而言,《中华人民共和国民法典》的施行对融资租赁合同、担保合同的文本的修订工作产生了较大的影响,相关合同需要进行较大篇幅的调整。诸如《应收账款质押合同》等范本合同,还存在附件通知文件的新增等问题。以下分享《民法典融资租赁合同修订的若干建议》部分课件。


民法典下融资租赁合同修订需重点关注的10个问题


民法典下融资租赁合同修订需重点关注的10个问题

民法典下融资租赁合同修订需重点关注的10个问题

民法典下融资租赁合同修订需重点关注的10个问题

民法典下融资租赁合同修订需重点关注的10个问题

民法典下融资租赁合同修订需重点关注的10个问题

民法典下融资租赁合同修订需重点关注的10个问题

民法典下融资租赁合同修订需重点关注的10个问题

民法典下融资租赁合同修订需重点关注的10个问题

民法典下融资租赁合同修订需重点关注的10个问题

民法典下融资租赁合同修订需重点关注的10个问题


文章来源:老法新谈

声明:本文仅供学习参考,版权归原作者所有,如有侵权请联系告知,将在规定时间内予以删除处理。



网友评论:
 本文共有0条评论