2022年专精特新上市公司创新与发展报告
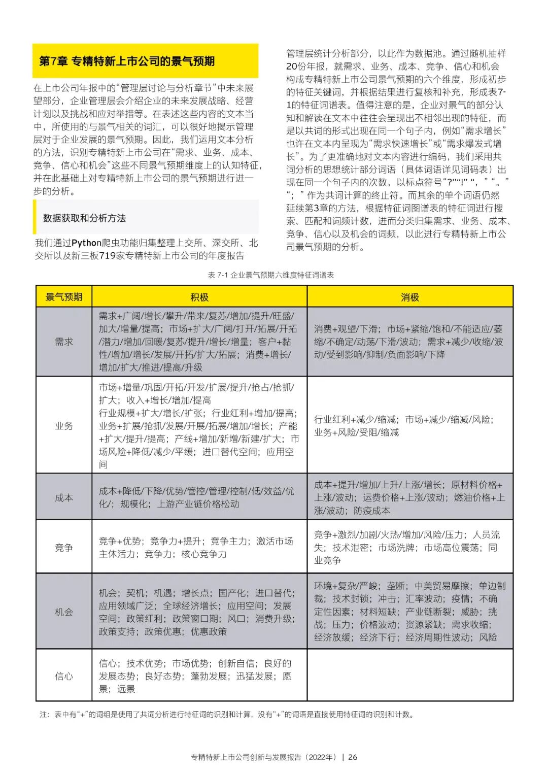
专精特新企业已经日益成为中国国家创新系统中不可或缺的构成和力量,为国家创新系统注入新的活力。 自2013年工信部发布《关于促进中小企业“专精特新”发展的指导意见》,专精特新中小企业的发展引起了越来越广泛的关注。 专精特新企业所具有的创新驱动特性,加之“百万家创新型中小企业、十万家专精特新中小企业、一万家专精特新‘小巨人’企业和一千家单项冠军企业”1的梯度型企业培育体系,成为中国经济获得更有韧性的增长所需要的重要承载基础。同时,专精特新中小企业在中国制造业的转型升级中也扮演着重要角色,在中国制造产业价值链与供应链中被赋予了“填空白”“补短板”的使命。 近日,安永联合浙江大学管理学院、浙江大学国际校区隐形冠军国际研究中心组成“专精特新”联合课题研究组,共同发布浙江大学郭斌教授带领联合课题组撰写的《专精特新上市公司创新与发展报告(2022年)》。 该报告以深度挖掘上市公司专利数据、年报中财务数据及文本数据的多元数据融合方法,以719家专精特新“小巨人”上市(挂牌)公司(2021年及之前在A股主板、创业板、科创板、北京证券交易所、新三板上市或挂牌)为样本,分析了专精特新“小巨人”企业创新与发展态势、景气预期、国产替代趋势、数字化关注等情况,并归纳了当前专精特新“小巨人”企业在发展当中存在的四个典型问题。 课题研究组还对“专精特新”这四个特征维度进行了逻辑拆解和重新解读,以期建立一个不论是理论逻辑还是测度方式上更为系统的专精特新评估分析框架。 中国经济在过去这些年的高速增长,为企业提供了海量的增长机会。在此背景下,“专”意味着长期主义。在容易的事情与正确的事情之间,秉承“专”字诀的企业会在大多数时候选择做正确的事情。对于专精特新“小巨人”企业,“专”与“专业化”密切相关,背后都高度依赖于一些需要耗费时间和精力去沉淀的技能和专长。 “专”还意味着在战略意义上的聚焦,尤其是在业务布局上的聚焦。不过,关于什么是真正意义上的“专注”(focused)或者说“聚焦”,并不仅仅是外在业务结构的聚焦,甚至仅仅用业务聚焦也无法真正体现出“专注”的含义。所谓的“专注、聚焦”,指的是所覆盖的产品(业务)领域是否是依赖于共同的专长或能力基础来进行支撑的。只要是依赖于共同的专长基础,即使看上去一家企业的产品线看起来似乎不在一个行业领域里,依然可以是“聚焦”的。 “专”的意义还意味着是否将为客户带来价值视为长期坚持的原则。我们常说,“专业创造价值”。秉承专业化原则的企业会真正相信专业化在客户价值创造上的力量。这意味着,它们在产品和服务设计以及在业务运营过程中,会非常注重对客户需求的洞察,并且以这种洞察来牵引自身的产品发展和业务运营。 以“精”为原则的企业,会在产品和服务上尽其所能地实现精细化,不断打磨和雕琢,以艺术品作为产品的终极境界。这就意味着它们所提供的产品和服务,与市场上绝大多数竞争者相比存在着显著的品质门槛。作为这种品质门槛的结果,它们在产品上也就相应地获得了更高的盈利水平乃至定价权。 更深层次的“精”(精细化)是管理的精细化,而不仅仅是产品和技术的精细化。精细化是以能力为基石并且需要在产品上稳定复现的,这意味着离开了管理体系的支撑是难以持续稳定实现的。追求管理精细化的企业,会以“日拱一卒,功不唐捐”的精神,通过对管理体系与业务流程的持续改进,最终在效率上获得体系性的优势。 “特”反映的是特色化或差异化。由于产品及服务是将价值传递给客户的直接载体,能被客户直接感知,因此产品层次的差异化是最易于被外部所观察的。需要指出的是,这种产品差异化并不是(或者说不完全是)作为价值提供者的企业来呈现自己在技术上的差异性,而是站在客户价值感知的视角来提供和塑造具有显著差异性的价值提供。 差异化会为企业带来市场上的竞争优势。不过,市场竞争并不是一次性的博弈游戏,它是永不止歇的浪潮,不断地冲刷身处其中的企业。这就要求追求“特”的企业要构筑起对自身差异化优势的有效保护,要有“护城河”。 创新对于专精特新“小巨人”企业而言,已经不再是一个选择题,而是成为一道必答题。“新”,意味着企业将发展视为创新驱动(innovation driven)的结果。在技术、产品和服务的改进上不断投入资源,在创新能力的构建上持续地进行投入,这对于规模尚不够大的企业而言并非易事。因为这意味着要么需要在资源限制的情境里舍弃一部分来自于“容易做的事情”所带来的短期收益,要么意味着需要寻找到更有效地运用资源来进行创新的方法。产品创新、服务创新,或者是商业模式创新,都是可以探索的方向,甚至可以在一些时候以交织的方式或者是以嵌套的方式发生。 “新”字诀还意味着这些企业所选择的创新并不是漫无目的的,而是在所有的创新活动里,始终以业务增长为核心,这将贯穿在这些企业的竞争战略思考、资源配置、业务运营所有活动里。 报告将719家专精特新上市公司样本作为整体分别与主板/创业板/科创板/新三板/北交所的非专精特新企业进行比较,结果表明专精特新上市公司在盈利能力上具有较为良好的表现。 这意味着从企业本身资质来看,“专精特新”上市公司在基本面上整体质量好于其它上市公司,正在逐步成为增强经济韧性的中坚力量。 图1 中国上市公司盈利能力对比(ROA总资产收益率) 来源:719家专精特新上市公司年度报告数据 图2 中国上市公司盈利能力对比(ROE净资产收益率) 来源:719家专精特新上市公司年度报告数据 为进一步刻画企业在“专、精、特、新”不同维度上的量化表现,报告在“专”维度上选取了主营业务收入占比、专利集中度(基于赫芬达尔指数计算);在“精”维度上选取了销售成本利润率、技术效率(基于生产函数方法计算);在“特”维度上选取了商业模式差异性、资产结构差异性、专利分布结构差异性来刻画(具体构造方法请参见研究报告全文);在“新”维度上选取了研发强度、专利强度指标。 在此基础上,报告融合上述特征指标和基于文本分析的特征词频两部分来形成企业在“专”“精”“特”“新”四维度上的具体得分。考虑到计算“专”“精”“特”“新”的基础指标以及特征词频在量纲上不统一,因此报告对于基础指标以及特征词频均进行了无量纲化处理。 为识别专精特新“小巨人”企业的典型战略类型,报告根据“专”“精”“特”“新”四维度上的具体得分,采取聚类分析方法进行了分析。战略聚类结果及行业分布情况如下表1和图3所示。 表1 专精特新战略聚类结果 图3 参照组与各战略类别中企业所属行业占比 报告选择了效率、盈利性和增长率三个方面作为企业绩效的测度维度(测度指标均基于行业大类做了剔除行业均值的处理,以及无量纲化处理),检验了“不同专精特新战略类别是否会带来绩效上的差异”这个问题。 报告显示,不同战略类别之间在绩效表现上存在着显著差异。在效率维度,均衡战略组企业显著优于参照组企业;在盈利性维度,相较于参照组企业而言,均衡战略组企业表现更优;在增长率维度,均衡战略组和精特战略组企业的表现均明显地优于参照组企业。 在上市公司年报中的“管理层讨论与分析章节”中未来展望部分,企业管理层会介绍企业的未来发展战略、经营计划以及挑战和应对举措等。在表述这些内容的文本当中,所使用的与景气相关的词汇,可以很好地揭示管理层对于企业发展的景气预期。报告运用文本分析的方法,识别专精特新上市公司在“需求、业务、成本、竞争、信心和机会”这些不同景气预期维度上的特征词谱,并在此基础上形成对专精特新上市公司的景气预期的量化结果。 以景气预期特征词及其词频总计数生成词云,可以发现“风险”“竞争力”“疫情”“收入增长”“核心竞争力”是频数最高的5个特征词,出现次数分别为10103次、4616次、3498次、2101次以及1865次,占总词频分别为17%、8%、6%、4%以及3%。整体来看,当前由于宏观经济形势背景与疫情所带来的影响,企业对于由此所伴随的风险和不确定性是持非常谨慎的态度。 图4 专精特新上市公司景气预期词云图 在景气预期各维度词频统计中,需求、业务以及竞争维度的企业景气整体上以积极词频占主导,成本维度上积极和消极认知词频相当;而在机会和挑战的感知上则是挑战远多于机会,而这也印证了当前企业对于景气预期的谨慎态度以及所感受到的显著压力。 图5 专精特新上市公司景气预期各维度词频统计 表2展示了各行业各维度预期指数,计算各行业的平均预期指数可知需求预期、业务增长预期以及竞争预期乐观,其均值分别为0.92、0.93以及0.77。成本预期保守,各行业的均值为0.46。机会预期则偏消极,各行业均值为0.16,对企业可能面临挑战的预期远高于对于机会出现的预期。 表2 各行业六维度景气预期指数值 国产替代正在逐步成为中国本土企业面临的一个趋势性的巨大增长机会。这在很大程度上是与如下三个因素交织在一起共同造就的:逆全球化的趋势迫使中国本土企业需要越来越多地关注业务连续性和供应链稳定性管理;本土企业与西方跨国公司的竞争导致在技术获取上的难度和成本在不断上升;中国本土市场需求的潜力正在随着本土购买力的持续上升而逐渐释放。 报告将719家专精特新上市公司的2021年年度报告作为数据池,根据表3的特征词库在各上市公司年报中“管理层讨论与分析”部分进行搜索、匹配和词频计数,按照词库分类加总形成国产替代的战略视角(企业出于将国产替代作为发展机会而产生的关注)和威胁视角(企业由于面临着外部压力而产生的战略性应对)的词频数量。 表3 国产替代特征词库 总体而言,2021年的719家专精特新上市公司中,提到过国产替代的有318家企业,占总专精特新企业数量的44.23%。其中,提到过战略视角国产替代的有275家(占比38.25%),而提到过威胁视角国产替代的有191家(占比26.56%)。绝大部分企业对国产替代的关注频次在1-5次(共182家,占比25.31%),关注频次在6-10次的企业有70家,占比9.74%;11-15次的企业有34家,占比4.73%;16-20次的企业仅有15家,占比2.09%,20次以上的企业有17家,占比2.36%。 图6 专精特新上市公司国产替代关注频次分布 值得注意的是,几乎在每一行业内,企业所提及的战略视角国产替代的词频数量均明显高于威胁视角国产替代的词频数量。其中战略视角的行业平均词频数量为45,威胁视角的行业平均词频数量为14,总词频的平均数量为59。 具体地,从行业分布来看,累计词频数量较高的行业多为制造业,包括计算机、通信和其他电子设备制造业,专用设备制造业,通用设备制造业,化学原料和化学制品制造业和仪器仪表制造业等,除此之外还包括少数服务业,如软件和信息技术服务业。 图7 专精特新上市公司行业“国产替代”词频分布图 另外,有不少行业中关注国产替代的企业占据其行业专精特新企业数量的一半以上,其中研究和试验发展、卫生以及金属制品、机械和设备修理业中的企业占比更是高达100%。这也在一定程度上揭示国产替代正在成为专精特新“小巨人”企业所关注的重要趋势。 图8 关注“国产替代”的企业在各行业中的占比 随着人工智能、云计算、区块链、大数据等技术的不断涌现,数字化正成为企业寻求高质量发展和创新变革的重要突破点。报告采用文本分析方法对专精特新上市公司2021年年报中“管理层讨论与分析”的章节进行分析,将识别到的关键词总数作为每家企业对数字化的关注情况。在本报告包含的719家专精特新上市公司中,其年报共提及数字化关键词7674次,平均每家公司提及10.67次。 图9 专精特新企业总样本数字化关注词云图 在所有样本中,上市公司关注最多的是物联网,其次是大数据和人工智能,Top3词频被关注总数均超过1000次。Top5词频均与数字化技术有关,表明数字技术仍是专精特新上市公司最重视的数字化转型中的关注焦点。 此外,专精特新上市公司对数字技术的应用场景关注则较为分散,除智能家居、智能电网、自动驾驶外,对智能穿戴、智能机器人、智慧农业、智能医疗也均有关注,这一方面与数字化技术具有较强的跨产业领域覆盖能力有关,另一方面也表明企业正在不断地从各个方向探索数字化的商业潜力。 图10 专精特新企业总样本数字化关注Top10热点词频 在行业分布方面,本报告涉及的37个细分行业中有31个行业对数字化有所关注。对数字化关注最多的两个行业是计算机、通信和其他电子设备制造业(2459次)以及软件和信息技术服务业(2165次),其次是仪器仪表制造业(977次)以及专用设备制造业(829次)。 通过对数字化关注词频总数在100以上的7个行业进行分析,可以发现每个行业均有自己的特点。在底层技术上,计算机、通信和其他电子设备制造业,软件和信息技术服务业以及专用设备制造业整体而言对物联网、大数据、人工智能、工业互联网、云计算5个数字化转型的底层技术关注相对较多;特别地,互联网和相关服务对自然语言处理的关注较为明显。在技术应用场景方面,智能家居成为被关注最多的场景,其次是智能电网;此外,仪器仪表制造业更关注智慧农业与智能交通,通用设备制造业则更关注智能机器人。 表4 专精特新数字化关注Top6行业的热门词分布 报告将2022年的719家专精特新上市公司样本作为整体与其它非专精特新上市公司(共9443家)进行比较,结果表明专精特新上市公司在效率、盈利性和增长三大绩效指标上均表现良好。 然而,专精特新企业相对于非专精特新企业并没有呈现出较好的增长态势。从企业培育的角度来看,专精特新“小巨人”企业处于中国中小企业培育梯度上的关键一环,从专精特新“小巨人”成长为单项冠军是提升中国中小企业竞争力的有效路径。因此,专精特新“小巨人”的成长性至关重要。 报告显示,专精特新上市公司在创新效率上显著高于非专精特新上市公司;但在创新势力上,却显著低于非专精特新上市公司。由于创新已经成为企业获取存量竞争优势和增量增长机会的重要驱动力量,所以如何进一步提升自身的创新势力,来实现企业的快速而稳定的增长,就成为专精特新“小巨人”企业需要重点关注的问题。 从企业申请专利的合作行为来看,在719家专精特新上市公司中有119家企业有“产-产”模式合作行为、113家企业有“产-学研”模式合作行为,但仅有21家是以合作为主要的技术战略。专精特新企业往往需要符合《工业“四基”发展目录》所列重点领域,或从事细分产品市场属于制造业核心基础零部件、先进基础工艺和关键基础材料。在这些尖端领域的探索中,企业开放式创新非常重要,可以有效促进探索式创新的突破。 然而,采取合作战略的企业在专利质量和专利强度上的创新绩效表现都显著低于采取其他创新战略的企业。这表明,采取合作型战略的专精特新企业面临着创新质量不高、创新数量不足、成果转化困难、合作有效性不高等问题。 专精特新企业整体呈现出在单一领域技术深度不足的情况。从719家专精特新上市公司的有效发明专利(授权)来看,只有8家公司有专利自引用行为,8家公司的自引率均值为0.35,最大值为0.5。其中,7家公司仅有1次专利自引用,另外1家公司有2次专利自引用。 而以有效的发明专利(授权)和实用新型专利来看,在719家样本公司中仅有177家公司有专利自引用行为,专利自引用次数在5次及以上的公司仅有15家。 图11 专精特新上市公司自引次数分布图 如前所述,专精特新企业的“专”意味着战略聚焦的自我强化趋势,最终形成产品领域和业务结构上的聚焦。专精特新企业整体呈现出的低自引率反映出企业在技术深度上存在的问题,在技术专业化和持续技术积累上仍然需要进一步加强。 具体内容如下 文章来源:安永EY 声明:本文仅供学习参考,版权归原作者所有,如有侵权请联系告知,将在规定时间内予以删除处理。
