行业研究
首页 > 行业研究 > 浏览文章

融资租赁合同纠纷中租金加速到期相关问题分析

( 日期:2022年11月09日 浏览: 加入收藏 )

引言

由出租人提起的融资租赁合同纠纷诉讼,出租人大部分情况下会主张租金加速到期,诉请承租人支付全部剩余未付租金。据此,是否满足主张租金加速到期的条件、租金加速到期日的问题均会影响出租人主张的租金金额及依据融资租赁合同主张的其他费用(违约金、逾期利息)的金额。

一、租金加速到期的法定条件
(一)法律及司法解释规定
融资租赁合同纠纷中租金加速到期相关问题分析
(二)上海地区法院观点
《上海法院类案办案要件指南》一书中“融资租赁合同纠纷类案办案要件指南”章节载明:“出租人请求租金加速到期应符合以下条件:
1.符合法定或合同约定的租金加速到期条件;
2.出租人有主张租金加速到期的明确意思表示;
3.对承租人进行催告且给予合理期限;
4.宣布租金加速到期的意思表示到达承租人。”
关于催告,书中明确:“法律并未明确将催告承租作为租金加速到期的前置程序,一般催告程序发生于融资租赁合同中对于加速到期没有明确约定时。对于催告程序的形式法律也没有明确规定,出租人以书面信函的形式进行催告,以当事人实际收到书面信函通知之日为准;出租人以起诉提出诉请的方式进行催告,以当事人实际收到诉状副本之日为准。”
故上海地区法院对于催告的认定标准,较为宽松,如租赁合同并无约定,并不一定需要出租人发送书面的催告的书面信函,可直接以提起诉讼的方式进行催告,在实践中更有利于出租人。
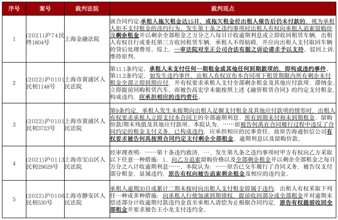
(三)上海地区司法实践
上海地区法院一般以融资租赁合同中对于租金加速到期已有相应的约定或依据相关法律规定,支持出租人加速到期的主张,其中依照法律规定支持加速到期诉请的部分可供参考案例如下:
融资租赁合同纠纷中租金加速到期相关问题分析
二、租金加速到期的约定条件
(一)符合相应条件,可以遵从合同约定主张加速到期
《上海法院类案办案要件指南》一书中载明,若出租人依据融资租赁合同的约定主张加速到期,应满足以下条件:“(1)融资租赁合同成立并合法有效;(2)合同条款对加速到期的适用条件和后果有明确约定;(3)合同约定的适用条件成就。”
(二)特殊情况下,存在法院不认可关于租金加速到期的约定的风险
《上海法院类案办案要件指南》一书也明确载明:融资租赁合同对于租金加速到期条件有约定的一般从约定,但融资租赁合同中约定承租人逾期支付一期租金或者承租人存在非租金给付违约行为时,出租人有权宣布提前到期的,出租人据此主张出租人支付全部租金的,不应支持”故若承租人轻微违约,即仅未按期支付一期租金的情形下,出租人关于租金加速到期的主张或存在不被法院支持的风险,即使出租人关于加速到期的主张满足合同约定的主张加速到期的条件。
如上海市徐汇区人民法院在(2021)沪0104民初8546号聚信国际融资租赁股份有限公司与上县人民医院、上蔡县兴工投资有限公司融资租赁合同纠纷一审民事判决书中载明:“虽然双方在《融资租赁合同》中约定承租人未按时向出租人支付任一期租金的,出租人即有权宣布合同项下租赁期内剩余未付租金全部立即到期,但是根据相关规定,仅在承租人欠付租金达到两期以上或者数额达到全部租金百分之十五以上,经出租人催告后在合理期限内仍不支付的,出租人才有权宣布提前到期,有权据此要求承租人支付全部租金。因此,聚信公司于2021年3月1日向上蔡县人民医院发出《公函》,宣布《融资租赁合同》项下剩余租金全部立即到期,并称加速到期日为2021年3月5日,缺乏法律依据,本院不予采信。于上蔡县人民医院未按期支付第14、15期的租金,现聚信公司以诉讼方式主张租金加速到期,符合加速到期的条件。”在承租人仅存在一期租金违约的情形下,即使已满足融资租赁合同中关于加速到期的前提条件,上海市徐汇区人民法院并未采信出租人关于加速到期的观点。
(三)上海地区司法实践
司法实践中,目前大部分法院尊重当事人关于租金加速到期的相关约定,即使所约定的租金加速到期条件于承租人而言较为严苛,大部分法院也未依据前述书中内容对于租金加速到期的主张未予支持。部分案例如下:
融资租赁合同纠纷中租金加速到期相关问题分析
三、司法实践中租金加速到期日的确定
《上海法院类案办案要件指南》一书中载明:“加速到期日的认定有以下两种方式:1.当事人对加速到期日有约定的以双方当事人认可的日期为加速到期日;2.当事人对加速到期日没有约定的:(1)出租人以向承租人发函等形式主张租金加速到期的,若出租人符合主张加速到期条件的,以承租人收到相关函件的日期作为加速到期日,但出租人在函件中确定的加速到期日晚于前述日期的以出租人指定的日期为加速到期日。(2)出租人以直接提起诉讼的方式主张租金加速到期的,若出租人提起诉讼前已对承租人进行催该并给予合理期限,且符合主张加速到期条件的,以承租人收到起诉状副本之日未加速到期日;若出租人未对承租人进行催告并给予合理期限即直接提起诉讼,则起诉状副本送达承租人视为催告,结合案件具体情况,以答辩期届满日、庭审日、判决日或经过合理期限后的其他日期作为加速到期日。双方当事人一致认可的加速到期日不同于上述日期的,以双方当事人认可的日期为加速到期日。”
依据前述规定,上海地区法院对于租金加速到期日的确定较为尊重当事人的意思自治,在当事人有相关约定的情形下,一般认可当事人的约定,在未有明确约定的情形下,也尊重双方当事人对于加速到期日的选择。在司法实践,主要有以下几种情形:
(一)依据合同约定确定租金加速到期日
当事人可在融资租赁合同中约定加速到期日的计算方法,部分案例如下:
融资租赁合同纠纷中租金加速到期相关问题分析
(二)以明确的租金加速到期日或送达通知日为租金加速到期日
出租人在承租人逾期支付租金后,向承租人发出加速到期通知,部分通知中会明确列明租金加速到期日的具体日期,出租人也可选择将通知送达后的一定期限间后的某一天定为租金加速到期日。部分案例如下:
融资租赁合同纠纷中租金加速到期相关问题分析
(三)以首次开庭日、法院文书送达或退回之日为租金加速到期日
在未发送相应催告函、通知或此前未能与承租人明确租金加速到期日的情形下,出租人可选择将起诉日、首次开庭日、法院文书送达或退回之日作为租金到期日向法院进行主张,或法院可自行认定前述日期为相应的租金加速到期日。部分案例如下:
融资租赁合同纠纷中租金加速到期相关问题分析
四、关于租金加速到期认定后续的裁判趋势
依据《最高人民法院关于依法妥善审理涉新冠肺炎疫情民事案件若干问题的指导意见(二)》第二条第10点中的内容:“……对金融机构违反金融支持政策提出的借款提前到期、单方解除合同等诉讼主张,人民法院不予支持……”及《上海市高级人民法院关于充分发挥审判职能作用为依法防控疫情提供司法服务和保障的指导意见》第六条的内容:“对企业受疫情影响较大引发的金融借款纠纷,依法审慎审查金融机构提出的借款提前到期、单方解除合同等主张,促进金融机构以展期续贷、分期还款协议等方式协商解决纠纷,努力降低企业融资、解纷成本。”
在疫情这一特殊情况下,若发生承租人违约情形,上海地区法院对出租人关于租金加速到期的主张也将持有更为审慎的审查态度,存在不被法院支持的风险,结合前述租金加速到期的约定条件项下特殊情况的分析,后续也不排除法院将承租人违约情形的严重程度作为是否支持出租人行使加速到期的审查标准,在此种情形下,出租人可采取考虑以下措施:
(一)调整租金支付周期,避免采用按年或按季度收取租金的方式
采用较短的租金支付周期是为了避免在承租人财务状况已严重恶化的情况下,因租金支付周期过长,承租人逾期期数达一期以上的时间过长,延误诉讼提起的时间。
(二)在融资租赁合同中对于可主张租金加速到期的违约行为进行多元约定
因按照前述法律规定,只有在承租人欠付租金时,出租人才可主张租金加速到期。但承租人或存在的违约情形不仅只限于租金欠付这一种,故出租人可以在合同中对于可主张租金加速到期的违约情形(如承租人财务状况恶化、承租人擅自处置租赁物、因承租人原因导致租赁物灭失或价值严重贬损或其他因承租人原因将导致融资租赁合同有效性、可执行性受不利影响等情形)进行明确,避免法院以违约行为非欠付租金,而不支持出租人关于主张租金加速到期的诉请。
如上海市浦东新区人民法院作出的(2021)沪0115民初105397号平安国际融资租赁(天津)有限公司与甘肃玛曲格萨尔黄金实业股份有限公司融资租赁合同纠纷民事一审案件民事判决书中载明:“本案原告作为融资租赁的出租人,已按约履行了涉案《售后回租赁合同》项下的相应义务,现原告依据《售后回租赁合同》9.8条约定,政府许可因任何原因失效或丧失,导致本合同的有效性、可执行性受不利影响的,即构成被告违约。原告主张被告采矿证到期后并未办理新的采矿证失去持续经营能力,被告庭审中亦确认仍未办理新的采矿证,故被告甘肃玛曲格萨尔黄金实业股份有限公司已构成违约。原告主张涉案《售后回租赁合同》于2021年12月22日本案开庭日加速到期,于法不悖,且被告对此亦无异议,故本院予以确认。”,上海市浦东新区人民法院认可了案涉售后回租赁合同中关于政府许可失效或丧失的违约情形,并支持了出租人关于租金加速到期的诉讼请求。

来源:Jack看租赁

声明:本文仅供学习参考,版权归原作者所有,如有侵权请联系告知,将在规定时间内予以删除处理。

网友评论:
 本文共有0条评论