2023年医疗器械CRO行业上市公司全方位对比
行业主要上市公司:西格医学(873450);博济医药(300404);泰格医药(300347);药明康德(603259);康龙化成(300759)等
本文核心数据:营业收入;业务占比;专利信息;员工构成等
医疗器械从研发到上市销售是一项高技术、高风险、高投入和长周期的复杂系统工程。医疗器械CRO是接受医疗器械研发生产企业或者组织的委托,代表委托方负责实施医疗器械上市过程中全部或部分的研发与医学试验,以获取商业性报酬的第三方组织。
目前,我国医疗器械CRO产业的上市公司数量较多,分布在各产业链环节,下游医疗器械生产行业上市公司最多。医疗器械CRO行业上市公司包括西格医学、博济医药、泰格医药、药明康德、康龙化成等。
从医疗器械CRO行业的上市企业布局和已有信息分析,注册资本最多、成立时间最早的企业均为药明康德,专利信息最多的是阳光诺和,招投标信息最多的则是博济医药。
从医疗器械CRO行业的上市企业专利分布及人员情况来看,行业上市公司申请专利类别主要为发明公布、实用新型和发明授权;员工总数最多的则是药明康德,2022年企业员工总数为44361人;技术人员相对最多的同样是药明康德,2022年技术人员总数为36678人;技术人员占比最高的是泰格医药,2022年技术人员数占总人数的89%以上。
医疗器械CRO行业的上市公司中,西格医学的相关业务占比最高,达到93.30%;泰格医药、药明康德、康龙化成的业务布局区域最广。
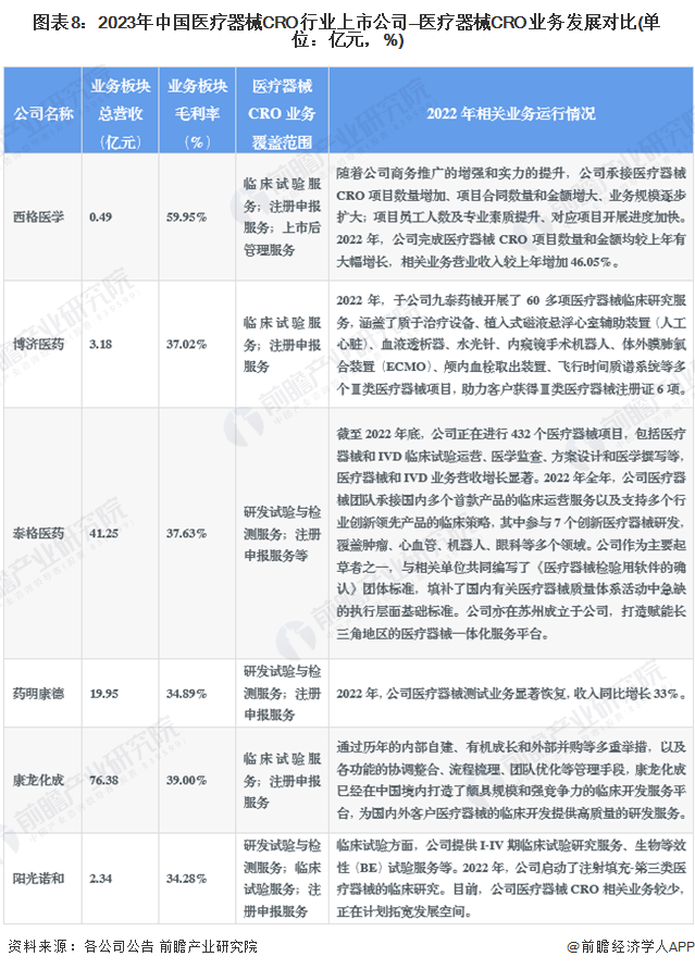
当前,中国医药CRO行业上市公司中,专注于医疗器械CRO业务的公司仅有西格医学,业务毛利率达到近60%,但其上市时间较短、规模较小,2022年,公司相关业务营收大幅扩张;博济医药、泰格医药、药明康德、康龙化成均为布局药物CRO和医疗器械CRO的综合企业,医疗器械CRO业务毛利率稳定在35%左右,医疗器械CRO项目多由专门的子公司或部门负责;阳光诺和目前医疗器械CRO相关业务较少,正在计划拓宽发展空间。
从中国医疗器械CRO行业上市企业的研发投入来看,2021-2022年,研发投入最多的是药明康德;研发投入占比最高的是西格医学和阳光诺和。
医疗器械CRO行业上市公司未来业务规划各有重点,其中,西格医学、泰格医药计划将行业发展与电子信息发展结合起来,开发互联网化、远程智能化的医疗器械CRO业务;博济医药则计划业务专门化发展。
