经营租赁VS融资租赁知识超级汇总(建议收藏)
经营租赁VS融资租赁知识超级汇总(建议收藏)
手机阅读
以下文章来源于租得出去收得回来 ,作者涛哥
今天想和大家聊一聊我们从事数码租赁行业,常常会提到,但是非常容易搞混的概念:租赁(rental)、融资租赁(financialleasing)、经营租赁(operating leasing)。
租赁、融资租赁、经营租赁确实是我们从事租赁行业,绕不开的话题。
今天这篇文章,我们就来聊聊这三个概念,希望能给大家提供一些思路和帮助。
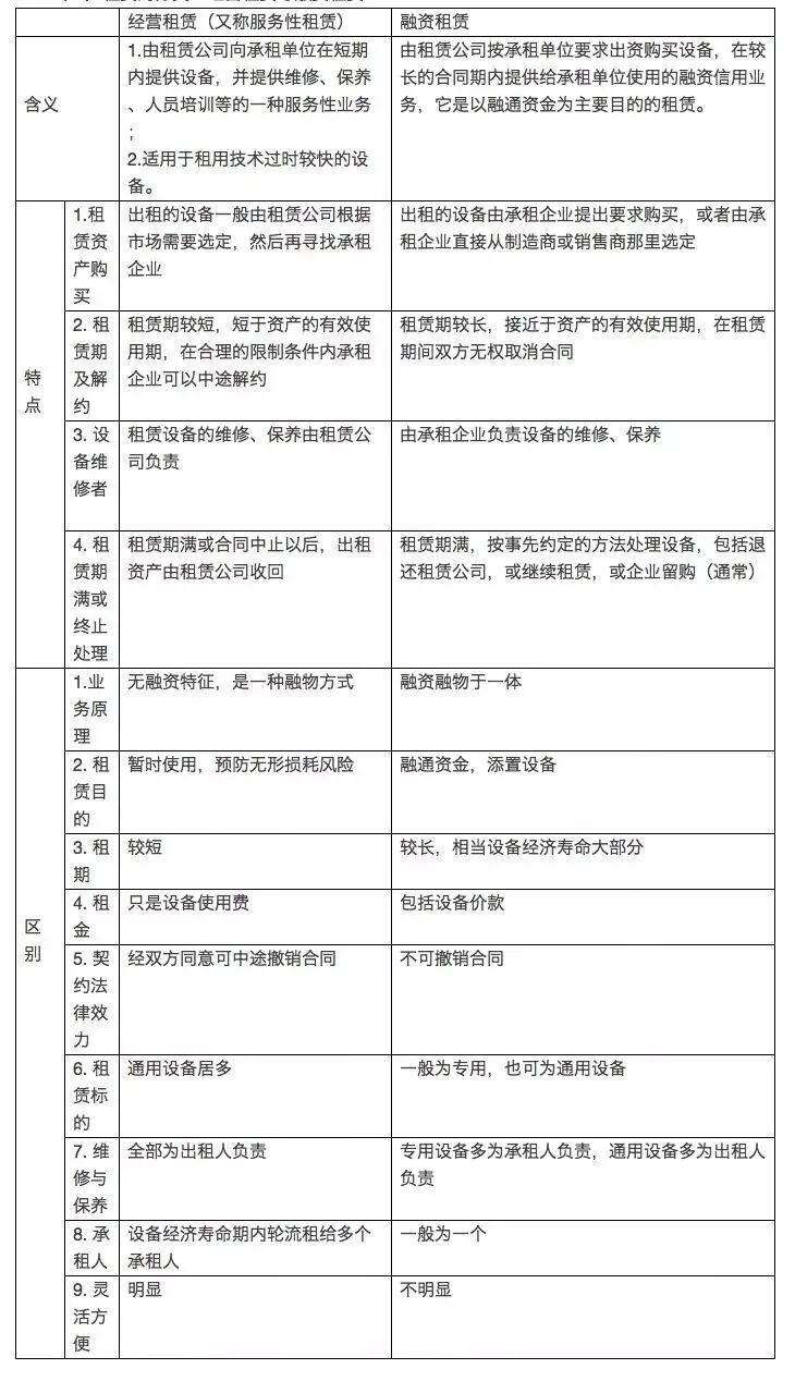
租赁的分类:经营租赁与融资租赁
含义:是指通过签订资产出让合同的方式,使用资产的一方(承租方)通过支付租金,向出让资产的一方(出租方)取得资产使用权的一种交易行为。
特征:①所有权与使用权相分离,②融资与融物相结合,③租金的分期归流
首先,在法律层面,是没有“经营性租赁”或者“经营租赁”这个概念的,民法典中只有“租赁”和“融资租赁”的区分。租赁是在《民法典》合同编第十四章;融资租赁是在《民法典》合同编第十五章。
在定义上,租赁合同是出租人将租赁物交付承租人使用、收益,承租人支付租金的合同;融资租赁合同是出租人根据承租人对出卖人、租赁物的选择,向出卖人购买租赁物,提供给承租人使用,承租人支付租金的合同。对比这两个定义的核心,其实就在于融资租赁业务中,卖方及租赁物的选择,都是由承租人来完成的,这是与普通的租赁最本质的区别。
在租赁期限上
租赁合同不能超过20年,超过部分无效;融资租赁没有这个限制。
在租金构成上
租赁合同项下租金是租赁物使用价值对价(可以理解为双方约定为准);
融资租赁合同项下租金是购买租赁物的大部分或者全部成本以及出租人的合理利润(行业目前一般为采购价30%),当然,当事人另有约定的除外。
租赁物的选择方式不同
经营租赁的出租方,以市场的需求选定租赁物,然后再寻找承租方,我们可以把它称之为“先买后租”;融资租赁的出租方大多数是根据承租方的需要或要求选定租赁物,购买租赁资产来供承租方使用,我们可以把它称之为“按需出租”。
租赁的目的不同
经营租赁的目的主要是为了满足经营上短期的、临时的或季节性的需要,它并没有要添置资产的意图;融资租赁则是为了打算长期使用,是以融资为目的的资产购买,是有添置资产的意愿的。
租赁合同的签订方法不同
经营租赁的租赁双方在租期内可中止合同,退还设备或者赠送;融资租赁的合同一经签订,在租期内任何一方均无权单方面撤销合同。融资租赁中只有租赁物毁坏或被证明为已丧失使用价值的情况下方能中止执行合同,无故毁约需要支付相当重的罚金。
租赁物的租后责任不同
租赁物在租后期间内,发生的维修、保养等费用,在经营租赁方式下,由出租方来承担;在融资租赁方式下,则由承租方来承担。
租赁届满租赁物的处置方式不同
经营租赁下,租赁期满后,出租方收回租赁物的使用权;融资租赁下,大多数由承租方以较低的价格选择留购,也可以续租或返还租赁物。
租赁的实质不同
经营租赁实质上并没有转移与资产所有权有关的全部风险和报酬;融资租赁的实质是将与资产所有权有关的全部风险和报酬转移给了承租人。
1、融资租赁的基本形式
基本形式包括直接租赁、售后回租、杠杆租赁。
(1)直接租赁。直接租赁是融资租赁的主要形式,承租方提出租赁申请时,出租方按照承租方的要求选购,然后再出租给承租方。
(2)售后回租。售后回租是指承租方由于急需资金等各种原因,将自己资产售给出租方,然后以租赁的形式从出租方原封不动地租回资产的使用权。在这种租赁合同中,除资产所有者的名义改变之外,其余情况均无变化。
(3)杠杆租赁。杠杆租赁是指涉及到承租人、出租人和资金出借人三方的融资租赁业务。一般来说,当所涉及的资产价值昂贵时,出租方自己只投入部分资金,通常为资产价值的20%~40%,其余资金则通过将该资产抵押担保的方式,向第三方(通常为银行)申请贷款解决。租赁公司然后将购进的设备出租给承租方,用收取的租金偿还贷款,该资产的所有权属于出租方。出租人既是债权人也是债务人,如果出租人到期不能按期偿还借款,资产所有权则转移给资金的出借者。
2、融资租赁租金的计算
1.决定租金的因素
2.租金的支付方式
租金通常采用分次支付的方式,具体类型有:
(1)按支付间隔期的长短,可以分为年付、半年付、季付和月付等方式。
(2)按在期初和期末支付,可以分为先付租金和后付租金两种。
(3)按每次支付额,可以分为等额支付和不等额支付两种。
【提示】实务中,承租企业与租赁公司商定的租金支付方式,大多为后付等额年金。
3.租金的计算
融资租赁合同项下租金是购买租赁物的大部分或者全部成本以及出租人的合理利润,当然,当事人另有约定的除外。行业内部一般不超过采购价30%。
3、融资租赁筹资特点
优点:
①在资金缺乏情况下,能迅速获得所需资产;②财务风险小,财务优势明显(借鸡生蛋、卖蛋还钱);③限制条件较;④能延长资金融通的期限(相对于贷款);⑤免遭设备陈旧过时的风险。
缺点:
资本成本高。租金通常比银行借款或发行债券所负担的利息高得多,租金总额通常要高于设备采购价值的30%
1、经营租赁、融资租赁业务的基本交易流程
(一)经营租赁的交易流程
交易流程解释:
①租赁公司与承租人签署租赁协议;
②租赁公司将租赁物(如手机)交付给承租人;
③承租人按照租赁协议向租赁公司支付租金;
④租赁期结束,承租人向租赁公司返还设备,租赁公司根据设备耗损程度确定抵扣保证金数额,多余部分返还承租人(若押金不足,公司将向承租人追缴不足部分)。或者将物品赠送给承租人。
(二)简单融资租赁的交易流程
交易流程解释:
①承租人与供应商签署设备采购协议;
②承租人与融资租赁公司签署融资租赁协议,购买合同转让协议,保险权益转让协议,设备远期回购协议;
③融资租赁公司与银行签署贷款协议,设备抵押协议,租赁权益转让协议,保险权益再转让协议;担保人与银行签署担保协议;
④银行向融资租赁公司提供资金,融资租赁公司向设备提供商购买设备;
⑤供应商向融资租赁公司提供设备,融资租赁公司将设备租赁给承租人;
⑥承租人按照融资租赁协议规定定期向融资租赁公司支付租金,融资租赁公司向银行还本付息;
⑦租赁期结束,承租人与融资租赁公司按照设备远期回购协议规定交易租赁物,实现设备产权向承租人的转移。
(三)售后回租的交易流程
操作流程解释:
①融资租赁公司与承租人签署售后回租协议;
②融资租赁公司与银行签署贷款协议,担保人与银行签署担保协议;
③融资租赁公司与承租人签署设备买卖协议,保险权益转让协议;
④融资租赁公司与银行签署抵押协议,保险权益再转让协议;
⑤银行向融资租赁公司提供资金,融资租赁公司向承租人付款购买设备;
⑥承租人按照售后回租协议向融资租赁公司支付租金,融资租赁公司向银行还本付息。
深圳市融资租赁行业协会
szsrzzl
月发文数目: ******
月平均阅读: ******
查看文章工具
已发文19天
合成多图文
生成长图
采集样式
查看封面
人划线
