融资租赁业务增值税政策解析
融资租赁业务增值税政策解析
手机阅读
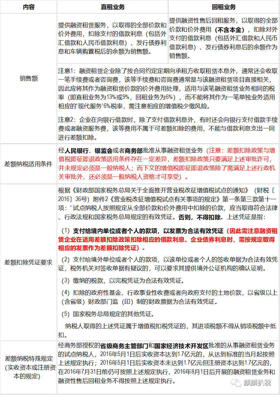
《销售服务、无形资产、不动产注释》将融资租赁服务分为售后回租和直租两类,并规定直租业务属于“现代服务-租赁服务-融资租赁服务”税目,按照标的物的不同,融资租赁服务可分为有形动产融资租赁服务和不动产融资租赁服务。回租业务则属于“金融服务-贷款服务”税目。具体政策规定及解析如下: 36号文件附件1中的《销售服务、无形资产、不动产注释》的贷款服务税目有如下规定: “各种占用、拆借资金取得的收入,包括金融商品持有期间(含到期)利息(保本收益、报酬、资金占用费、补偿金等)收入、信用卡透支利息收入、买入返售金融商品利息收入、融资融券收取的利息收入,以及融资性售后回租、押汇、罚息、票据贴现、转贷等业务取得的利息及利息性质的收入,按照贷款服务缴纳增值税。 融资性售后回租,是指承租方以融资为目的,将资产出售给从事融资性售后回租业务的企业后,从事融资性售后回租业务的企业将该资产出租给承租方的业务活动。” 在《财政部、国家税务总局关于将铁路运输和邮政业纳入营业税改征增值税试点的通知》(财税〔2013〕106号,以下简称106号文件)中,融资租赁业务(当时仅有有形动产融资租赁业务纳入营改增,不动产融资租赁仍缴纳营业税)不论是售后回租还是直租,都按租赁服务依17%税率计算销项税额。金融业纳入营改增后,由于租赁回租业务与抵押贷款业务的形式比较接近,两类业务的抵押物都是资产,如果区别处理,不利于两个行业公平竞争,因此,36号文件将融资租赁售后回租业务纳入贷款税目征税范围。对于有形动产售后回租业务来说,适用税率由17%降为6%,同样的业务纳税人需要缴纳的税额明显降低。但是,对于所有售后回租业务的承租方来说,由于其支付的租金在增值税上是按贷款服务纳税,因此按36号文件不得抵扣进项税,导致其无法享受营改增税制改革的政策红利。 36号文件附件1的《销售服务、无形资产、不动产注释》,对融资租赁直租服务适用税目有如下规定: “租赁服务,包括融资租赁服务和经营租赁服务。融资租赁服务,是指具有融资性质和所有权转移特点的租赁活动。即出租人根据承租人所要求的规格、型号、性能等条件购入有形动产或者不动产租赁给承租人,合同期内租赁物所有权属于出租人,承租人只拥有使用权,合同期满付清租金后,承租人有权按照残值购入租赁物,以拥有其所有权。不论出租人是否将租赁物销售给承租人,均属于融资租赁。按照标的物的不同,融资租赁服务可分为有形动产融资租赁服务和不动产融资租赁服务。融资性售后回租不按照本税目缴纳增值税。” 由于有形动产租赁和不动产租赁适用不同的税率,因此虽然同为直租业务,有形动产融资租赁服务和不动产融资租赁服务适用的税率也不一样。从2019年4月1日起,有形动产融资租赁服务适用的税率为13%(此前为16%/17%),不动产融资租赁服务适用的税率为9%(此前为11%/10%)。 对于“融资租赁”的具体定义,税法和会计准则的规定并不完全相同,因此可能会造成融资租赁源头判断失误,从而造成增值税税目选择差异,从而影响税收优惠享受。 1、增值税定义 融资租赁服务,是指具有融资性质和所有权转移特点的租赁活动。即出租人根据承租人所要求的规格、型号、性能等条件购入有形动产或者不动产租赁给承租人,合同期内租赁物所有权属于出租人,承租人只拥有使用权,合同期满付清租金后,承租人有权按照残值购入租赁物,以拥有其所有权。不论出租人是否将租赁物销售给承租人,均属于融资租赁。 从上述定义中可以看出,增值税法对于融资租赁的定义强调的是需具备所有权转移特点,而该所有权转移不一定是租赁期结束后一定要进行所有权的变更,也可以是一种转移选择权,即只要融资租赁合同中约定了承租人具备这种购买选择权即可。满足该所有权转移特点的租赁均可以认定为增值税法中的融租租赁业务。 2、会计准则定义 一项租赁属于融资租赁还是经营租赁取决于交易的实质,而不是合同的形式。如果一项租赁实质上转移了与租赁资产所有权有关的几乎全部风险和报酬, 出租人应当将该项租赁分类为融资租赁。一项租赁存在下列一种或多种情形的,通常分类为融资租赁: 1)在租赁期届满时,租赁资产的所有权转移给承租人。 2)承租人有购买租赁资产的选择权,所订立的购买价款预计将远低于行使选择权时租赁资产的公允价值,因而在租赁开始日就可以合理确定承租人将会行使这种选择权。 3)即使资产的所有权不转移,但租赁期占租赁资产使用寿命的大部分(“大部分”通常解释为等于或大于75%)。 4)承租人在租赁开始日的最低租赁付款额现值,几乎相当于租赁开始日租赁资产公允价值;出租人在租赁开始日的最低租赁收款额现值,几乎相当于租赁开始日租赁资产公允价值(“几乎相当于”通常解释为等于或大于90%)。 5)租赁资产性质特殊,如果不作较大改造,只有承租人才能使用。 从上述定义中可以看出,上述定义中的第1、2条与增值税的定义是契合的,即税会处理是一致的,但是3、4、5条的规定则可能造成税会差异,例如:出租人出租的资产使用寿命为5年,租赁期为4年,则按会计准则的规定会被作为融资租赁业务进行会计处理,但是如果合同中并未约定租赁期满所有权转移条款或者购买选择权条款的情况下,则增值税处理中是不能将其作为融资租赁进行处理,而只能作为“经营租赁”进行税务处理,经营租赁处理时是不能适用利息差额扣除相关优惠的。 为支持融资租赁行业持续健康发展,36号文件对融资租赁售后回租业务和直租业务均给予了差额征税政策,同时对2016年4月30前签订的有形动产售后回租老合同在合同到期前按继续按照有形动产融资租赁服务缴纳增值税。36号文件附件2《营业税改征增值税试点有关事项的规定》中关于融资租赁业务计税方法的政策规定和解析具体如下: 1 经人民银行、银监会或者商务部批准从事融资租赁业务的试点纳税人,提供融资租赁服务,以取得的全部价款和价外费用,扣除支付的借款利息(包括外汇借款和人民币借款利息)、发行债券利息和车辆购置税后的余额为销售额。 上述规定从文字上看基本延续了106号文中的差额扣除政策,实质的政策变化主要有以下两处:一是内涵发生了变化,增加了不动产融资租赁,二是从销售额中允许扣除的项目减少了保险费和安装费,原因是保险服务和建筑安装服务均已纳入营改增范围,纳税人购进上述服务可凭专用发票抵扣进项税,无需通过差额扣除的方式消除重复征税。 2 经人民银行、银监会或者商务部批准从事融资租赁业务的试点纳税人,提供融资性售后回租服务,以取得的全部价款和价外费用(不含本金),扣除对外支付的借款利息(包括外汇借款和人民币借款利息)、发行债券利息后的余额作为销售额。 3 上述的第一种差额扣除方法延续了106号文件规定的差额扣除计算方法。 由于本金部分已从计税销售额中扣除,相应地,因此,本金部分不得向承租方开具增值税专用发票。 ❷ 以向承租方收取的全部价款和价外费用,扣除支付的借款利息(包括外汇借款和人民币借款利息)、发行债券利息后的余额为销售额。 4 融资租赁企业购买设备的价款大部分还是来自于外部银行借款或者发行企业债权等外部融资渠道,因此外部融资的借款利息支出是其成本的一大项目,但是根据增值税法的相关规定,贷款利息支出不能取得增值税专用发票,即不能抵扣其进项税额,从而加重了融资租赁企业的增值税税负,为了减轻融资租赁企业的纳税负担,针对无法取得进项发票的成本项目引入了差额纳税的相关政策,国家特别规定符合规定条件的融资租赁企业可以享受差额征税的规定,其具体的销售额的总结如下: 在“营改增”之前以及“营改增”在部分地区试点后,关于融资租赁以及售后回租政策反复调整(详见财税〔2003〕16号、总局2010年第13号公告、财税〔2013〕37号、财税〔2013〕106号,上述文件已失效,本文不在赘述)。 全面“营改增”后变化比较大的是将售后回租归类为贷款服务,新增不动产融资租赁,因此为了保证“营改增”的过渡衔接,不增加纳税人负担,对于签订的尚未执行完毕的合同,区分以下执行。 试点纳税人根据2016年4月30日前签订的有形动产融资性售后回租合同,在合同到期前提供的有形动产融资性售后回租服务,可继续按照“有形动产融资租赁服务”缴纳增值税(不需要按“贷款服务”缴纳增值税),并可以选择以下方法之一计算销售额: (一)以向承租方收取的全部价款和价外费用,扣除向承租方收取的价款本金,以及对外支付的借款利息(包括外汇借款和人民币借款利息)、发行债券利息后的余额为销售额。 (二)以向承租方收取的全部价款和价外费用,扣除支付的借款利息(包括外汇借款和人民币借款利息)、发行债券利息后的余额为销售额。 第(一)条和第(二)条差异在于“价款本金”是否扣除。为什么会有上述差异呢?关键是适用的原文件不同。 笔者认为,第(一)条是针对财税〔2013〕106号文来说的。该政策规定有形动产售后回租业务计算销售额时可以扣除相应的本金金额,承租方出售资产的行为不征增值税,出租方向承租方收取的有形动产价款本金,不得开具增值税专用发票,可以开具普通发票。 第(二)条是针对财税〔2013〕37号文来说的。该政策规定有形动产售后回租业务计算销售额时本金不得扣除,此时,承租方出售资产的行为需要缴纳增值税,可开具增值税专用发票;出租方(融资租赁公司)收到专票可抵扣税款,同时收到的租金须全额开具增值税发票。 不动产融资租赁是在全面“营改增”之后才纳入增值税范围的,过渡期政策相对比较简单。 为了不增加从事不动产融资租赁业务的纳税人的税负,财税〔2016〕47号文中规定,一般纳税人2016年4月30日前签订的不动产融资租赁合同,或以2016年4月30日前取得的不动产提供的融资租赁服务,可以选择适用简易计税方法,按照5%的征收率计算缴纳增值税。 虽然不动产售后回租也是全面“营改增”新增内容,但为什么没有过渡政策呢? 因为不动产售后回租“营改增”前后,计税方法基本一致,均采用扣除本金和利息的差额计税方法,承租方出售不动产均不得开具专用发票。虽然税率从5%提高到6%,但考虑到有其他进项可以抵扣,税负差异不大。因此没有过渡期的特别规定。 纳税人发生应税行为并收讫销售款项或者取得索取销售款项凭据的当天;先开具发票的,为开具发票的当天。收讫销售款项,是指纳税人销售服务、无形资产、不动产过程中或者完成后收到款项取得索取销售款项凭据的当天,是指书面合同确定的付款日期;未签订书面合同或者书面合同未确定付款日期的,为服务、无形资产转让完成的当天或者不动产权属变更的当天(注意:理解该纳税义务发生时间时,一般情况下必须是以“发生应税行为”作为前提的,但是对于租赁业务而言,其可不适用“发生应税行为”的大前提,具体见下方特殊规定)。 纳税人提供租赁服务采取预收款方式的,其纳税义务发生时间为收到预收款的当天(因此对于租赁业务而言,即使应税行为尚未发生,只要收到了预收款,则增值税纳税义务即发生) 直租业务相对常规,其向供应商购进融资租赁资产时可获得相应的增值税专用发票,按租赁合同定期收取租赁本金和利息时按相应金额向承租方开具相应的增值税专用发票; 回租业务,承租方出售资产时按照税法规定是不属于增值税征税范围的,按此规定,既然不属于增值税征税范围则不能开具增值税专票和增值税普票,但是在实务中融资租赁企业为了获取融资租赁资产所有权的相应证明资料,可能会要求承租人向融资租赁企业开具零税率普通发票。 营改增后,回租业务的销售额天然是不包含向承租方收取的本金部分的【详见上文销售额的相关内容:提供融资性售后回租服务,以取得的全部价款和价外费用(不含本金)】,因此融资租赁企业无需向承租方就本金部分开具发票,仅需就向承租方收取的利息和利息性质的费用开具增值税普通发票(由于回租业务适用“贷款服务”税目,即使出租方向承租方开具增值税专用发票,承租方也不能进项抵扣)。 符合规定条件的融资租赁企业所发生的直租业务和回租业务均可适用差额扣除的相关规定,即可以在计算销项税额时可扣除对外支付的借款利息支出或企业债权利息,但是要注意融资租赁企业仍然可以按差额扣除前的金额向承租方开具增值税专用发票,这样承租方才能充分享受进项税额扣除,因此会造成出租方实际应申报的增值税销项税额与发票票面税额不一致的情况,此差异情况可通过增值税差额扣除项目的填报予以解决。
来源:沧海的学习
声明:本文仅供学习参版权归原作者所有,如有侵权请联系告知,将在规定时间内予以删除
深圳市融资租赁行业协会 szsrzzl 月发文数目: ****** 月平均阅读: ****** 文章工具 已发文12天 合成多图文 生成长图 采集样式 查看封面
人划线
