【行业研究】汽车融资租赁行业2023年发展回顾
【行业研究】汽车融资租赁行业2023年发展回顾
手机阅读
更多行业资讯 关注联合资信
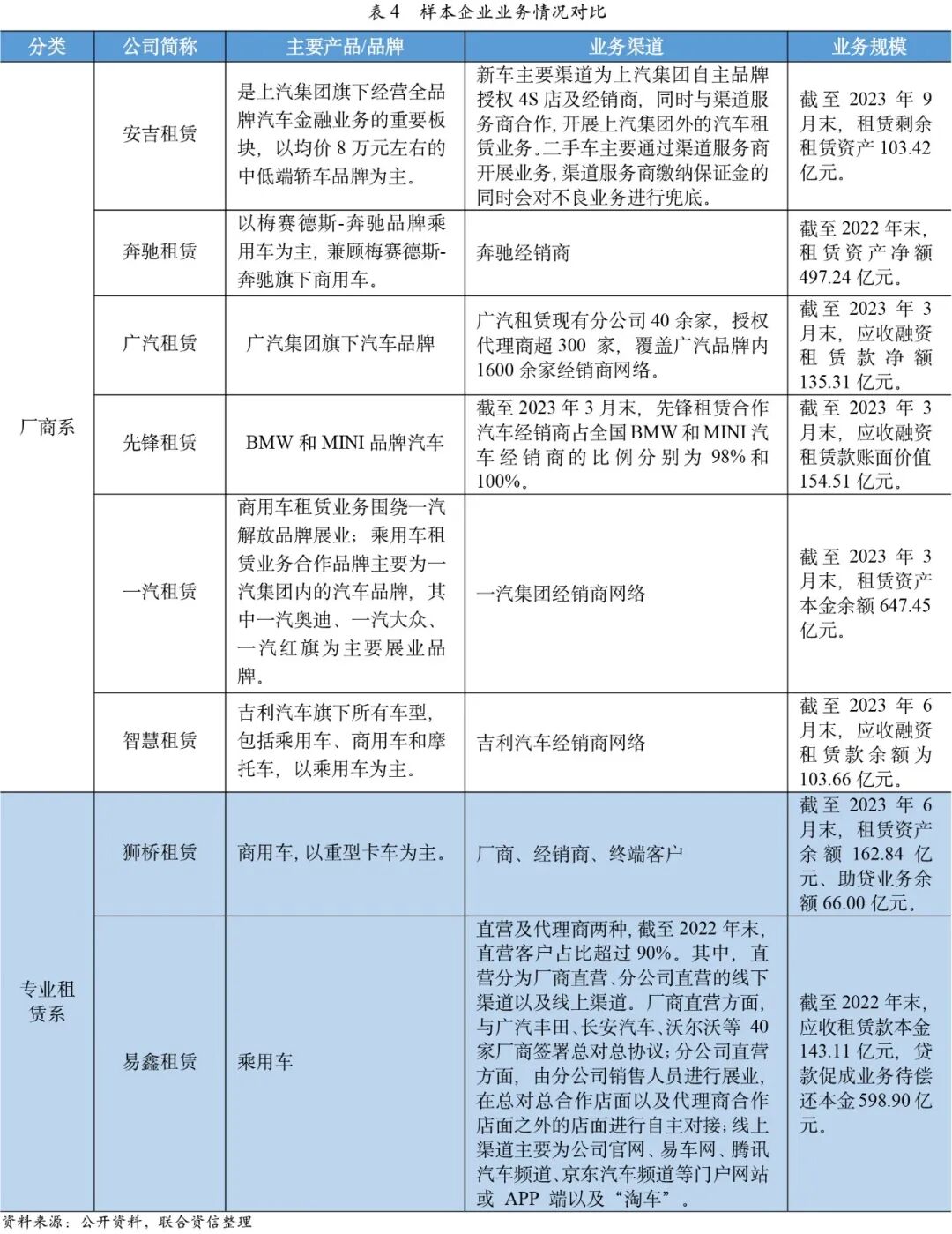
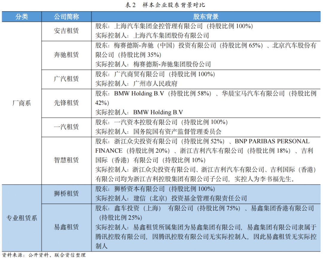
2023年,在新能源汽车快速发展、二手车市场潜力加速释放的背景下,我国汽车销量稳步增长;与欧美成熟市场相比,我国汽车金融市场仍有较大的发展空间;汽车消费金融市场竞争激烈,相较于汽车金融公司和商业银行,汽车融资租赁公司融资成本较高但业务灵活,市场占有率相对较低,租赁资产增长乏力。 汽车融资租赁与汽车行业发展密切相关,汽车销量对汽车融资租赁业务发展具有重要作用。根据Wind数据,2023年,我国新车销量3005万辆,同比增长11.90%,增速较2022年(+2.29%)有所回升。分车型看,2023年,乘用车销量2601万辆,同比增长10.46%,增速较2022年(+9.70%)略有提高;商用车销量403万辆,同比增长22.24%,增速较2022年(-30.98%)大幅提升,主要受车辆更新需求释放、跨区域运输正常化等因素的影响。2021年以来,新能源汽车销量占比逐年提升,2023年占比31.45%,新能源汽车是拉动汽车(特别是乘用车)销量增长的重要因素。二手车交易方面,2023年我国二手车交易量有所回升,交易量1841万辆,同比增长14.88%。 21世纪经济报道新汽车研究院《2022中国汽车(金融)年鉴》估测2022年中国整体汽车金融渗透率略低于2021年,为51.5%(2021年为53%)。相较于欧美发达国家汽车消费金融超80%的渗透率,我国汽车消费金融市场仍有较大的发展空间。《国家金融监督管理总局关于金融支持恢复和扩大消费的通知》(金发〔2023〕8号)从优化汽车贷款政策、简化汽车贷款流程、丰富汽车金融产品供给、加大新能源汽车支持力度等四个方面支持扩大汽车消费,有助于提升我国汽车消费金融的渗透率。 目前,市场上从事汽车金融业务的机构包括商业银行、汽车金融公司、汽车融资租赁公司和互联网金融平台等。商业银行资金实力雄厚、网点布局广、征信系统完善,在汽车金融业务中占据主导地位。汽车金融公司凭借其主机厂或经销商的背景,能够得到汽车集团在客源、贴息政策、融资渠道和风控系统等方面的支持,具有较强的专业性、高效的审批流程和灵活的产品类型。汽车融资租赁公司虽然对客户信用水平要求较低,首付比例、贷款期限、还款方式灵活,但也存在融资成本较高等劣势,市场占有率不及汽车金融公司和商业银行。互联网金融平台主要提供汽车抵押/质押、车商贷款、汽车融资租赁、汽车垫资、汽车消费贷款等金融服务,具有流量优势、低获客成本、高审批效率,但面临较大的管控和运营风险。根据智研咨询发布的《2024-2030年中国汽车金融行业市场发展现状及投资策略研究报告》,2022年中国汽车金融市场中,商业银行市场份额54.49 %,汽车金融公司市场份额29.02%,融资租赁及互联网金融公司合计市场份额16.5%左右。2023年,汽车消费市场有所复苏,但受车辆价格下降等因素的影响,消费者贷款购车的需求下降,此外,在“资产荒”的背景下,汽车融资租赁公司面临商业银行等低资金成本机构的竞争加剧,租赁资产增长乏力。 监管方面,汽车金融公司属于非银金融机构,由国家金融监督管理总局监管,主要监管文件包括《汽车金融公司管理办法》(国家金融监督管理总局令2023年第1号)和《汽车金融公司监管评级办法》(金规〔2024〕1号)等;汽车融资租赁公司属于融资租赁公司,由地方金融局监督管理,主要监管文件为《融资租赁公司监督管理暂行办法》(银保监发〔2020〕22号),相较于汽车金融公司,监管较为宽松。 2023年,汽车租赁资产ABS/ABN发行总额前十大发行主体(对于母子公司均为原始权益人的项目,均按母公司进行统计)见表1所示,集中度较高。 2023年,汽车融资租赁公司中,仅有一汽租赁有限公司(主体级别AAA)、安吉租赁有限公司(主体级别AA+)、狮桥融资租赁(中国)有限公司(主体级别AA+)和上海易鑫融资租赁有限公司(主体级别AA+)发行了信用债,发行规模分别为198亿元、16亿元、15亿元和6亿元。其中,一汽租赁有限公司自2022年起发行信用债(2022年发行规模60亿元),债券品种均以短融为主。 为了数据的可获得性,本文选取了截至2023年底有存续公募债(含资产支持证券)的汽车融资租赁公司作为样本企业,分别为:安吉租赁有限公司(以下简称“安吉租赁”)、梅赛德斯-奔驰租赁有限公司(以下简称“奔驰租赁”)、广州广汽融资租赁有限公司(以下简称“广汽租赁”)、先锋国际融资租赁有限公司(以下简称“先锋租赁”)、一汽租赁有限公司(以下简称“一汽租赁”)、浙江智慧普华融资租赁有限公司(以下简称“智慧租赁”)、狮桥融资租赁有限(中国)有限公司(以下简称“狮桥租赁”)、上海易鑫融资租赁有限公司(以下简称“易鑫租赁”)。本文将从股东背景、资本实力、业务情况和财务表现4个方面对样本企业进行对比分析。 1.股东背景对比 根据股东背景,汽车融资租赁公司可以分为厂商系、经销商系和专业租赁系。厂商系车融资租赁公司的股东主要为汽车制造厂商,经销商系汽车融资租赁公司的股东为汽车经销商,而专业租赁系汽车融资租赁公司的股东较为多样。8家样本公司中,有6家样本为厂商系汽车融资租赁公司、2家样本为专业租赁系汽车融资租赁公司,无经销商系汽车融资租赁公司。 2.资本实力对比 截至2023年9月末,样本企业资本实力差异较大,易鑫租赁和一汽租赁所有者权益超过100亿元,奔驰租赁所有者权益超过60亿元,狮桥租赁所有者权益将近40亿元,安吉租赁、先锋租赁、智慧租赁所有者权益介于20亿元至30亿元,广汽租赁所有者权益不到20亿元。 3.业务情况对比 股东背景对汽车融资租赁公司的业务定位影响大,厂商系的汽车融资租赁公司主要配合其股东单位销售汽车,业务渠道也主要依托于股东单位的销售渠道;专业租赁系的汽车融资租赁公司覆盖的汽车品牌更加多样,业务渠道主要依靠自身拓展;受资源禀赋、业务策略等影响,也有部分汽车融资租赁公司开展助贷业务。 厂商系的汽车融资租赁公司定位于配合其股东单位销售汽车,其业务范围、业务规模受制于股东对其的业务定位和规划、股东生产/经销的汽车品牌、销售量,业务渠道也主要依托于股东单位的销售渠道。专业租赁系的汽车融资租赁公司租赁的汽车品牌更加多样,业务渠道也主要依靠自身拓展。 从业务模式看,虽然业务本质是为承租人购买车辆提供资金支持,但出于车辆上牌的特殊需求、税费、购车补贴、商用车运营牌照等方面的考虑,汽车融资租赁公司主要采取形式回租的模式。相较于厂商系和经销商系汽车融资租赁公司的主要目标是帮助股东单位销售汽车,专业租赁系汽车融资租赁主要目标在于盈利。 由于自身资源禀赋、业务策略等方面的原因,也有部分汽车融资租赁公司开展助贷业务,尤其是专业租赁系的公司。以易鑫租赁和狮桥租赁为例。易鑫租赁自2018年起开展贷款促成业务。在贷款促成业务模式下,易鑫租赁与承租人签订融资租赁合同,并先行垫付租赁款;随后向贷款促成业务合作金融机构推荐承租人(即借款的消费者),由合作机构放款给借款的消费者并受托支付给易鑫租赁;借款的消费者按期还款。易鑫租赁作为项目撮合方,为银行等金融机构提供客户资源,同时对借款的消费者进行风控审核,把控项目风险,以向贷款促成业务合作金融机构收取贷款促成服务费;融资担保公司为消费者与合作金融机构的贷款合同项下的本金、利息、罚息(若有)等提供担保并向消费者收取担保费。狮桥租赁自2018年开始推行助贷业务,在助贷模式下,金融机构直接与客户签署贷款合同提供资金,狮桥租赁作为资产管理人和资产服务商收取服务费用。狮桥租赁助贷业务分为提供担保的助贷业务与不提供担保的助贷业务,针对提供担保的助贷业务,狮桥租赁与合作金融机构商定一般仅承担1%~5%的有限担保责任,在触发与合作金融机构商定的担保条件后,相应担保资产将转入狮桥租赁表内,并按照现有资产分类标准进行划分,计提相应减值准备。助贷业务不消耗自有资金,有助于降低汽车融资租赁公司的资金成本和杠杆水平,但通常需要汽车融资租赁公司具有较强的市场竞争力,例如易鑫租赁在乘用车融资租赁市场、狮桥租赁在商用车融资租赁市场都具有很强的竞争力。 此外,还有一些综合类融资租赁公司成立汽车金融事业部开展汽车融资租赁业务,例如平安国际融资租赁有限公司(以下简称“平安租赁”)、海通恒信国际融资租赁股份有限公司(以下简称“海通恒信”)等。平安租赁汽车业务于2015年正式启动,并逐步与平安集团内成员形成协同效应,业务范围包括乘用车业务与商用车业务。平安租赁将三四五线城市的汽贸店和4S店作为主要拓展渠道,叠加中国平安财产保险股份有限公司的引流效应,形成下沉市场渠道优势,同时匹配“租赁+保险”的综合金融服务,增强客户粘性。商用车业务与头部商用车主机厂和多家中大型物流企业建立合作关系,并在主流细分行业实现精细化运营。截至2023年6月末,平安租赁汽车金融事业部资产业务本金余额590.44亿元、商用车事业部资产业务本金余额202.92亿元。海通恒信通过全国近30个省份的属地化销售团队,与国内各大主机厂商、共享出行与货运流量平台、头部车辆经销商、优质物流企业、头部新能源汽车生产企业建立了长期的合作关系,截至2023年9月末,海通恒信交通物流板块融资租赁业务应收款余额130.03亿元。 4.财务表现对比 从样本企业整体看,资产总额略有波动,资产规模增长乏力,平均杠杆倍数呈下降趋势,营业总收入保持增长但增速放缓,平均ROE亦有所下降;多数样本企业不良率处于下降趋势。 从资产规模看(见图4),样本企业中,一汽租赁资产规模最大,奔驰租赁次之。2021年-2023年9月末,安吉租赁、奔驰租赁、先锋租赁的资产总额持续下降,智慧租赁和易鑫租赁资产总额持续增长,广汽租赁和一汽租赁资产总额先降后增,狮桥租赁资产总额先增后降。从样本企业整体看,2021年-2023年9月末,资产总额合计数先降后增,略有波动,2022年末较上年末下降4.49%,2023年9月末较上年末增长4.18%,资产规模增长乏力。 从杠杆倍数看(见图5),样本企业中,2021年末-2023年9月末,安吉租赁、广汽租赁、先锋租赁和狮桥租赁杠杆倍数持续下降,奔驰租赁、一汽租赁和智慧租赁杠杆倍数有不同程度的波动,易鑫租赁杠杆水平持续增长但一直处于较低水平。截至2023年9月末,杠杆倍数高于6倍的样本公司有奔驰租赁和一汽租赁,业务扩张空间有限。从样本企业整体看,2021年-2023年9月末,平均杠杆倍数分别为6.30倍、5.59倍和5.33倍,呈下降趋势。 由于各家汽车融资租赁公司的资产五级分类标准不一致且统计口径不同(有的样本企业的不良资产统计全部风险敞口,有的样本企业仅统计已逾期的租金),样本企业资产质量的可比性较差。易鑫租赁不良率处于较高水平但近年来有所下降。广汽租赁不良率2022年有较大幅度的增长,2023年3月末继续小幅提升。安吉租赁近年来不良率波动较大。狮桥租赁近年来不良率水平较为稳定。2022年末,奔驰租赁不良率有一定程度的增长,2023年3月末,继续小幅提升。2021年末,一汽租赁零售汽车不良率有较为明显的下降,2022年末略有回升,2023年6月末有较大幅度的提升。2022年以来,先锋租赁不良率处于较低水平。智慧租赁不良率近年来保持稳定且处于较低水平。 从收入规模看(见图7),样本企业中,易鑫租赁和一汽租赁营业总收入相对较高,狮桥租赁和奔驰租赁次之。从营业总收入增速来看(见图8),易鑫租赁增速最快,主要受益于助贷业务收入的增长;广汽租赁、一汽租赁和智慧租赁均保持正增长,但智慧租赁2023年1-9月增速有所放缓。安吉租赁增速由正转负,主要由于业务投放规模下降所致;先锋租赁增速亦由正转负,主要由于业务规模下降所致。奔驰租赁和狮桥租赁均保持负增长,主要由于业务规模下降所致。从样本企业整体看,2022年和2023年1-9月样本企业营业总收入合计数分别同比增长10.91%和4.44%。 盈利能力方面,样本企业中,智慧租赁ROE相对最高,奔驰租赁、先锋租赁、一汽租赁次之。对比2022年1-9月和2023年1-9月的ROE(未经年化),智慧租赁、奔驰租赁、广汽租赁、先锋租赁、一汽租赁均有下降,安吉租赁、狮桥租赁和易鑫租赁有所提升;由于计提较大规模的信用减值损失,狮桥租赁ROE处于较低水平。从样本企业整体看,2022年1-9月和2023年1-9月,样本企业平均ROE分别为9.18%和7.60%,盈利能力有所下降。 整体看,汽车金融市场竞争加剧,汽车融资租赁公司面临的竞争压力加大,特别是面临商业银行等低资金成本机构的冲击加大。从样本企业数据可以看到,资产规模整体增长乏力,我们预计未来该趋势将会延续。汽车融资租赁公司或将压缩息差空间以维持业务规模以及客户质量;亦或者进一步下沉市场,但信用风险加大;也有公司以利润为导向,把控信用风险,主动放弃业务扩张。 汽车融资租赁公司的发展也与汽车销售情况息息相关,我国汽车产业将保持长期中低速增长的基本趋势,预计2024年我国汽车销量仍将有所增长,但增速或将出现下降。2023年新能源汽车是拉动汽车销量增长的重要因素,2024年政府工作报告也进一步明确了汽车产业“新能源+智能联网”的发展方向。新能源汽车融资租赁或将是汽车融资租赁公司未来业务增长点,目前也已有汽车融资租赁公司开始探索新能源汽车的电池融资租赁业务。
