2023年我国发电设备行业发展情况及形势展望
2023年我国发电设备行业发展情况及形势展望
手机阅读
2023年我国发电设备行业
发展情况及形势展望
2023年是全面贯彻党的二十大精神的开局之年,是三年新冠疫情防控转段后经济恢复发展的一年。全年国内生产总值超126万亿元,同比增长5.2%。全年全社会用电量9.2万亿千瓦时,同比增长6.7%。全国主要发电企业电源工程完成投资9675亿元,同比增长30.1%。其中水电、火电、风电、核电、太阳能发电投资同比分别增长13.7%、15.0%、27.5%、20.8%、38.7%。电网工程完成投资5275亿元,同比增长5.4%。 2023年,我国可再生能源装机规模历史性超过火电,多元绿色发电设备供给保障能力稳步提升。上半年全国发电设备产量7358.3万千瓦,同比增长18.5%;全年全国发电设备产量17711.5万千瓦,同比增长30.6%,再创历史新高,连续20年居世界首位。发电设备行业继续以高端化、智能化、绿色化为方向,加快结构升级、技术创新、模式优化,产业链、创新链不断完善,高质量发展持续推进,在构建新型电力系统过程中发挥重要作用。 一、行业发展情况 (一)行业发展特点
1.产业规模和结构:发电设备产量持续增长,再创历史新高,水电、风电、核电设备产量增幅显著,行业绿色低碳转型深入推进。
根据机械工业发电设备中心统计,全年全国发电设备产量17711.5万千瓦(按发电机计),同比增长30.6%。其中:
水电机组1349.2万千瓦,占7.6%,同比增长53.1%;
火电机组7664.9万千瓦,占43.3%,同比增长13.4%;
风电机组7969.9万千瓦,占45.0%,同比增长39.7%;
核电机组727.5万千瓦,占4.1%,同比增长230.7%。
2023年,我国大中型水电及抽水蓄能电站建设不断推进,境外水电项目集中交付,水电设备占发电设备总产量的比重(以下简称“占比”)较上年同期上升1.1个百分点;新建火电机组主要作为电力“压舱石”服务于新型电力系统建设,火电设备占比下降6.5个百分点;随着风光大基地的稳步建设,风电设备产量创历史新高,占比上升2.9个百分点;随着三代堆批量建设稳步推进以及先进技术、多用途模块化小型堆持续开发建造,核电设备产量占比上升2.5个百分点。
图6:近五年核电机组产量变化趋势图
2.出口情况:出口规模实现增长,绿色低碳产品逐渐发挥引领作用,出口区域多元共进。
我国发电设备产业出口锚定全球能源绿色低碳发展方向,大力支持发展中国家可再生能源发展。2023年,全国出口发电机组1086.1万千瓦,同比增长26.7%,占发电设备产量的6.1%,占比较上年同期下降0.2个百分点。其中出口水电机组170.8万千瓦,同比增长52.5%;火电机组445.3万千瓦,同比下降17.1%;风电机组470万千瓦,同比增长125.3%。水电、风电机组占总出口产量的比例提升至59%。出口区域遍布亚洲、欧洲、美洲、非洲、大洋洲。
2023年,纳入机械工业发电设备中心统计范围的国内49家重点发电设备主机企业工业总产值完成2737.4亿元,同比增长22.5%。其中哈尔滨电气、东方电气、上海电气三大集团能源板块完成工业总产值1185.7亿元,同比增长16.9%。发电设备主机企业出口交货值完成186.6亿元,同比增长51.6%。
2023年,哈尔滨电气、东方电气、上海电气三大集团能源板块实现营业收入约1462亿元,同比增长7.5%;实现利润总额约41亿元,同比增长47.1%。
2023年全国主要发电企业电源工程完成水电投资991亿元,同比增长13.7%。国内企业新签水电设备合同容量约3000万千瓦,同比增长130.8%,其中出口合同容量约30万千瓦。抽水蓄能设备成为重要支撑,合同容量约占水电设备合同总容量的90%。全年全国新核准近50个抽水蓄能项目,装机容量6460万千瓦。大型水电设备制造企业订单增长明显,经营情况好转;中小型水电设备制造企业订单不足,部分企业被迫采取多元化发展路径,开拓非水电产品业务维持经营。
2023年全国主要发电企业电源工程完成火电投资1029亿元,同比增长15.0%。国内企业新签火电设备合同容量约1.1亿千瓦,同比增长42.8%,其中60万千瓦级及以上大型机组合同容量占比超过80%。出口合同容量131万千瓦,约占新签火电设备合同容量的1.2%。气电设备合同容量约1500万千瓦,同比下降约30%。设备制造企业产能利用率进一步提高,余热、CFB、生物质、垃圾焚烧、燃气锅炉等设备制造企业经营情况良好;气电设备制造企业受市场招标规模下降影响,经营业绩出现下滑。
2023年全国主要发电企业电源工程完成核电投资949亿元,同比增长20.8%。国内企业新签核电设备合同容量约1320万千瓦,新签出口订单为巴基斯坦恰希玛C5项目。石岛湾扩建1#2#、宁德5#6#、徐大堡1#2#、太平岭3#4#、金七门1#2#项目获核准;三澳3#4#、防城港5#6#、白龙1#2#、海阳5#6#、招远1#2#项目环评报告获批。核电行业迎来黄金发展期,设备制造企业新接订单情况良好,部分企业在手订单重回历史高位。大多数核电设备企业利润出现不同幅度增长。
2023年全国主要发电企业电源工程完成风电投资2499亿元,同比增长27.5%。国内企业中标容量约1.18亿千瓦,同比增长约35.8%,中标量前五名企业市场份额约80%。其中陆上风电中标约1.1亿千瓦,海上风电约800万千瓦。国内整机企业进一步打开国际市场,海外订单累计中标约770万千瓦,约占总中标容量的7%。风电机组平价单机容量进一步提高,风机价格继续一路走低,四季度陆上风机价格最低跌破1000元/kW(不含塔筒),市场竞争日益白热化。风电整机企业营收增速下降,利润大幅缩水;风电零部件企业整体经营情况相对较好,但“冷热不均”。
4.转型升级和高质量发展:科技创新取得新突破,绿色化、高端化、智能化发展提速,高质量发展深入推进。
哈电集团成功研制世界单机容量最大的扎拉水电站冲击式水电机组成套结构转轮锻件;研发的“40万千瓦700米级高稳定性抽水蓄能机组关键技术”、“热电联产分级匹配梯级利用关键技术”达到国际领先水平;承建的迪拜哈斯彦项目配置世界首台具备燃煤燃天然气双燃料满负荷出力能力的超超临界机组成功并网;利用数字技术为先进制造赋能,建成1个数字化车间、2条数字化产线、4个数字化单元,数字产业收入大幅提高。
东方电气集团自主研制的首台全国产化F级50兆瓦重型燃气轮机正式商用;自主研制的国内首台单机容量最大150兆瓦级冲击式水电转轮成功实现工程应用;承制的“玲龙一号”全球首堆海南昌江小堆稳压器顺利发运;承制的全球最大化学链燃烧兆瓦级中试示范装置建成;自主研制的126米全球最长风电叶片下线;联合中国华能集团研制,拥有完全自主知识产权的18兆瓦直驱海上风电机组下线;联合开展的全球首次海上风电无淡化海水原位直接电解制氢技术海上中试成功;承建的电氢智慧能源站实现国内首次固态氢能并网发电;新建成7个数字化车间,数字化车间总数达21个。
上海电气EPC总包国内首台分布式、预制舱式10Mvar级空-水冷却GVPI(整体真空压力浸渍)调相机项目在京能织女泉风电场率先落地;自主研制的国内最大容量80MW级超高速变频防爆同步电动机正式发布;提供的全球首套自然通风直接空冷系统成功投运;旗下恒羲光伏科技有限公司正式成立并完成了首件高效光伏电池及组件下线;自主升级及示范验证的国内首台大F重型在运燃机掺氢技术成功攻关;自主研制的全球首套300MW级压缩空气储能系列化大容量电机成功下线;发布了国内单体产氢量最大的2000Nm3/h碱性电解水制氢装置;自主研发的海神平台16MW+全海域平台机组下线;与中国一重组建的“龙江混塔公司”完成了首件风电混塔管片下线;委托振华重工建造的亚洲首制海上风电SOV运维母船成功下水。
金风科技与三峡集团联合研制的全球首台16MW超大容量海上风电机组在福建海上风电场成功并网发电,并创造了单日发电量38.72万千瓦时的世界纪录;自主研发的全球最高185米钢混塔架完成吊装;提供主机设备的国内首个商业化构网型风电项目并网;主导的国内首个针对风力发电机组产品类别的碳足迹评价标准《产品碳足迹评价类别规则风力发电机组》正式发布。
明阳智能自主研发设计的全球首台“导管架风机+网箱”风渔融合一体化装备MyAC-JS05在浙江舟山下线;自主研制的MySE216全球陆上叶轮直径最大的玻纤叶片下线,直径达216米;自主研制的全球首台30MW级纯氢燃气轮机下线。
远景能源陆上智能风机全新平台Model T生产的全球最大陆上风机EN-220/10MW智能风机完成样机首吊;自研自制的齿轮箱、自研主轴承零失效。
运达股份研发的全球首台超高性能混凝土塔筒投入使用;自主研制16-18MW漂浮式海上风电机组“海鹰”平台下线。
中车株洲所自主设计开发的国内首台三边形桁架塔风电机组顺利并网。中材叶片研制的近百米级热塑性复合材料风电叶片成功下线。
一重集团承制的国内首套核电主泵水力部件检修翻转装置通过验收;承制的金风科技GW83.4A叶型首支风电叶片下线;承制的全球首台海南昌江“玲龙一号”反应堆核心模块发运;与哈电集团共同研发的世界最大500MW等级冲击式机组全尺寸不锈钢转轮轮毂及水斗锻件下线。
二重装备研制的世界最大单机容量500MW级冲击式水轮机转轮中心体锻件成功下线;自主研制的1000MW超超临界机组FB2转子实现进口替代。
钢研总院、宝武特冶牵头研发的填补了国家耐高温材料研发领域技术空白的新一代马氏体耐热钢G115大口径无缝钢管获批工程应用。
中海油集团投资建造的“海油观澜号”成功并入文昌油田群电网,是我国首座深远海漂浮式风电平台。
中远海运集团承建的世界首台兆瓦级漂浮式波浪能发电装置“南鲲”号实现远海示范运行。
(二)行业发展面临的主要问题及建议
1.加快相关标准体系建设,为发电设备行业发展打牢基础。
发电设备行业标准化建设仍然面临核心标准总量不足、标准体系存在结构性欠缺、标准生成效率与实际需求存在矛盾等问题。需加快相关标准体系建设,如建立发电设备产品碳足迹评价标准,构建碳足迹管理体系,为加速能源电力转型、推动“双碳”目标实现提供前提保障;制订抽水蓄能基础类、应用类、平台类标准以及与新能源、其他电源联合协调运行的标准化方法,引导抽水蓄能工程项目机组容量系列化;制订发电设备产品循环利用、再制造标准;积极推进我国标准向国际标准转化升级等。
2.加快创新产品研发和自主化产品推广应用,提升产业链供应链韧性和安全水平。
基础能力薄弱是制约我国先进电力装备技术自主化发展的最大短板。一些技术含量高、工艺难度大的关键产品,如漂浮式海上风电机组、可替代新材料、自主知识产权软件、国产控制器等需加强科技攻关。同时,对于研制成功的关键设备及部件,如高参数大口径无缝钢管、阀门、大锻件等,“首台套”产品在进入市场过程中,依然面临着应用业绩、设备参数等市场门槛,遭遇“国产歧视”或者“民营企业歧视”。建议政府部门强化重大工程或示范工程引领,优化首台(套)相关政策,抓住现代能源体系建设时机,“能用尽用”、“应用尽用”,加快推动高水平科技自立自强,提升电力装备产业链供应链韧性和安全水平。
3.充分验证新型风电机组的安全性、可靠性,合理控制大型风电机组的建设节奏。
风电机型迭代速度太快,相应的制造模具也要更新换代,企业研发制造成本不断攀升,且未经过充分验证即投入使用,产品存在质量风险。建议政府部门关注风电机组快速迭代带来的潜在风险,充分调研大部件生产制造能力、材料耐受能力、配套运输能力等产业链各环节是否匹配,提升大型机组样机安全性、可靠性的试验验证标准,合理控制大型风电机组的建设节奏,促进风电行业高质量发展。
4.加强高校发电设备及交叉学科专业人才的培养,推动行业人才队伍建设健康稳定发展。
当前,发电设备制造企业难以提供与其他高新技术企业相媲美的待遇,存在高素质技术技能人才流失和培养、引进存在困难等问题,高端人才、创新人才的稀缺制约了企业的发展壮大。建议政府部门加强国内高校专业人才培养,如核电、交叉学科氢能和储能等,对基础工科专业进行适当的政策倾斜和引导,吸引更多的有志青年从事先进能源设备的开发与研制工作,制定相应的人才激励政策,推动发电设备行业人才队伍建设健康稳定发展。
5.加成立国有企业合同付款监督平台,监督各方依照合同约定执行付款。
当前,发电设备制造企业应收账款逾期严重,部分企业逾期应收账款占比超过四分之一,财务成本居高不下,严重影响了企业的正常生产经营。建议政府部门牵头成立国有企业合同付款监督平台,对未付应收账款挂账督办,对明显不符合市场规律或者利用自身优势地位制造不平等条约的情况予以纠正,由监督平台依照合同约定执行付款。
6.促进新能源产业链协同发展,创造健康有序的市场环境。
新能源发电设备行业竞争加剧,产业链发展不平衡凸显。新能源中上游设备制造环节面临着产能过剩、价格战等问题。建议政府部门定期发布市场需求预测,合理引导行业预期,有序引导企业投产扩产增产计划,推动上中下游平衡协调发展,避免行业陷入无序竞争、恶性竞争。行业组织发挥自身优势,推动行业标准的国际认证,建立中外交流平台,继续加快“一带一路”新兴市场开发力度,化解商业纠纷,反对贸易保护,为国内新能源设备企业发展提供有效保障。
7.深入推进数字经济创新发展,加快培育新质生产力。
打造推动数字技术与制造业深度融合的政策、市场环境,鼓励传统产业数字化智能化改造,规范数字要素全生命周期各环节,强化数据人才队伍建设,激活数据要素潜能,完善相关标准与规范。行业组织牵头搭建行业数据共享平台,加强上下游产业链的数据共享以及政府部门、行业组织与企业间的数据联动。企业从自身特点出发,选择不同的切入点与布局,深化大数据、人工智能等研发应用,持续完善信息化配套和智能制造升级。
二、未来形势研判
(一)国际市场形势及发展目标
根据国际能源署(IEA)2024年1月发布的报告,由于发达经济体的电力消费下降,2023年全球电力需求增长略有放缓至2.2%,但在新兴经济体、人工智能、加密货币和数据中心蓬勃发展的推动下,2024-2026年,电力需求将平均每年增长3.4%,其中约85%的需求增长将来自中国、印度和东南亚,而发达经济体用电量将出现下降。
2023年全球可再生能源新增装机容量比上年增长50%,新增装机容量达5.1亿千瓦,太阳能光伏占四分之三。IEA预计,2024年全球可再生能源装机容量将达到45亿千瓦。到2025年初,可再生能源将成为全球最主要的电力来源,占全球总发电量的三分之一以上。到2026年,核能发电量将平均每年增长近3%,亚洲将超过北美,成为核电装机容量最大的地区。未来5年,全球可再生能源将迎来快速增长期,风能和太阳能发电将占新增可再生能源发电量的95%。
《联合国气候变化框架公约》第二十八次缔约方大会(COP28)公布了《全球脱碳加速计划》,超过100个国家同意2030年前将全球可再生能源发电装机容量增加两倍,至少达到110亿千瓦;22个国家同意到2050年全球核能装机达到目前的三倍,并邀请国际金融机构鼓励将核能纳入能源贷款政策。
(二)国内市场形势及发展目标
根据机械工业发电设备中心对企业在手订单执行情况的调研,2024年全国发电设备预计生产完成约1.75亿千瓦。其中水电机组约1400万千瓦,火电机组约8800万千瓦,风电机组约6400万千瓦,核电机组约920万千瓦。
2024年我国国内生产总值增长目标5%左右,宏观经济及电力消费保持平稳增长。根据中电联预计,2024年全年全社会用电量9.8万亿千瓦时,比2023年增长6%左右。2024年底全国发电装机容量预计达到32.5亿千瓦,同比增长12%左右。火电14.6亿千瓦,其中煤电12亿千瓦左右,占总装机比重降至37%。非化石能源发电装机合计18.6亿千瓦,占总装机的比重上升至57%左右;其中,并网风电5.3亿千瓦、并网太阳能发电7.8亿千瓦,并网风电和太阳能发电合计装机规模将超过煤电装机,占总装机比重上升至40%左右,部分地区新能源消纳压力凸显。
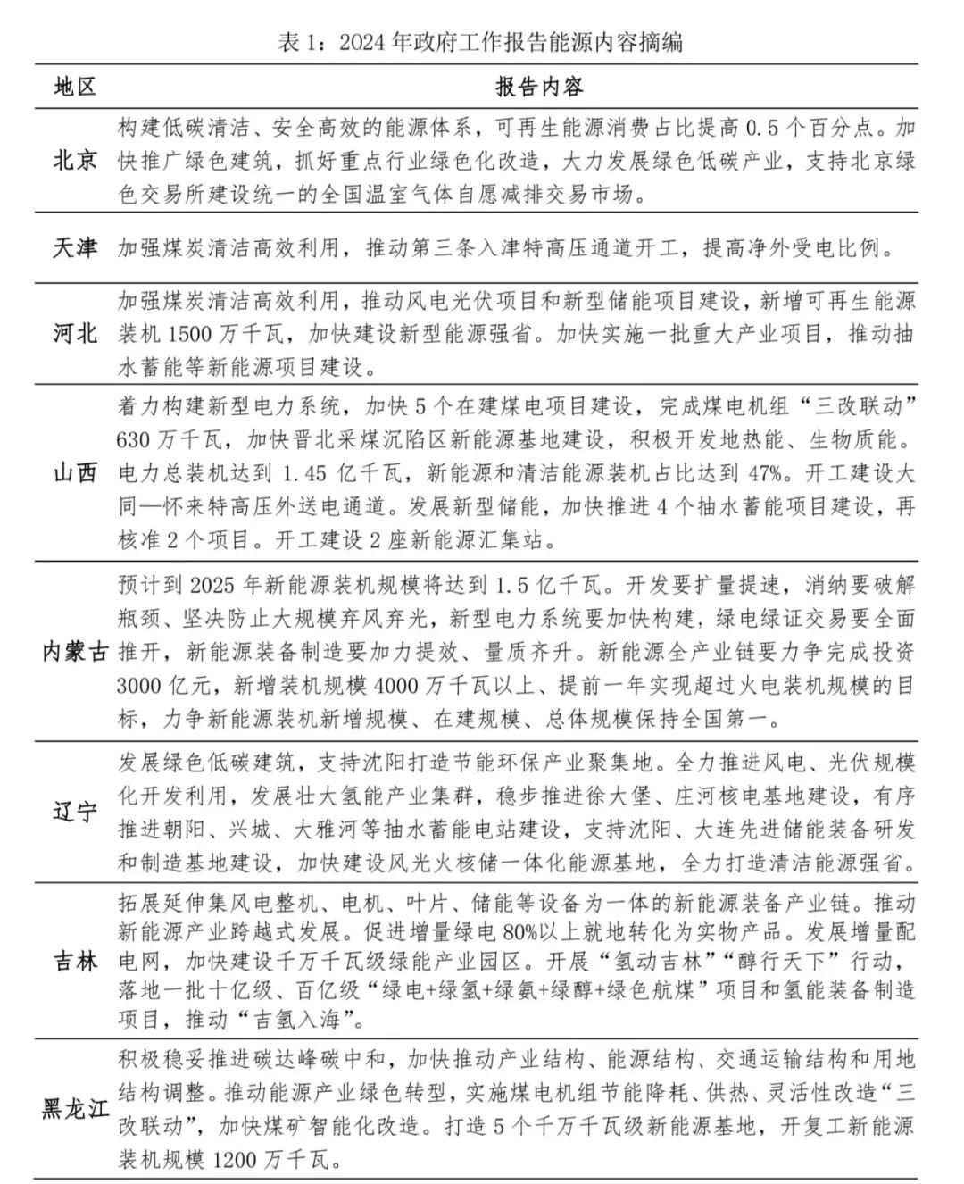
(三)国内各省市2024年能源电力重点任务
以下是全国31个省市2024年政府工作报告能源内容摘编:
注:本报告全社会用电量、电力投资数据主要来源于国家能源局、中电联官网。其他数据来源于机械工业发电设备中心统计及调研结果(部分去年同期数据进行了调整更新),以及相关企业、网站公开资料。
来源:机械工业发电设备中心
声明:本文仅供学习参版权归原作者所有,如有侵权请联系告知,将在规定时间内予以删除
