工业设备行业地图,融资租赁产业链跟踪,江苏金租、远东宏信、海通恒信……(2024年11月)
工业设备行业地图,融资租赁产业链跟踪,江苏金租、远东宏信、海通恒信……(2024年11月)
图:融资租赁(直租)
来源:flleasing.com
图:国内融资租赁合同余额
来源:山西证券
图:融资租赁产业链
来源:并购优塾
图:金租公司资产
来源:山西证券
图:商租公司资产
来源:山西证券
图:机构一致性预期(单位:亿元,%)
来源:Choice,并购优塾
图:直接融资租赁(直租)
来源:华福证券
图:售后回租
来源:华福证券
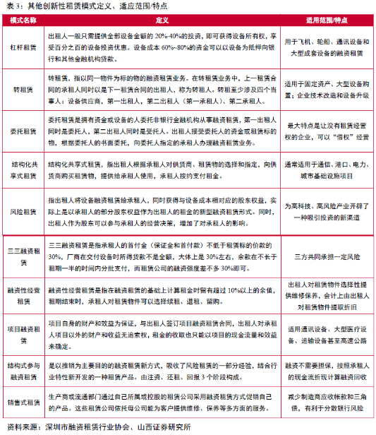
图:创新型租赁
来源:山西证券
来源:毕马威
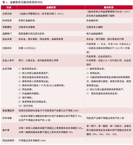
图:金租公司与商租公司对比
来源:山西证券
图:金租公司D一大股东性质占比
来源:华福证券
图:租赁行业公司细分类型
来源:国金证券
来源:开源证券
来源:山西证券
图:公司收入情况(单位:亿元)
来源:公司年报,并购优塾
图:公司收入情况(单位:亿元)
来源:公司年报,并购优塾
图:远东宏信业务布局
来源:浙商证券
图:宏信建发业务模式
来源:浙商证券
图:公司收入情况(单位:亿元)
来源:Choice,并购优塾
图:累计归母净利润增速(单位:%)
来源:Choice,并购优塾
图:归母净利润(单位:亿元,%)
来源:Choice,并购优塾
图:归母净利润(单位:亿元,%)
来源:Choice,并购优塾
图:归母净利润(单位:亿元,%)
来源:Choice,并购优塾
图:偿债能力/流动性指标
来源:各家公司年报
图:近十个季度ROE_TTM走势(单位:%;基准日:报表截止日)
来源:Choice,并购优塾
图:杜邦分析
来源:Choice,并购优塾
图:年度净利率(单位:%)
来源:Choice,并购优塾
图:产业链具体公司情况
来源:Choice,并购优塾
图:融资租赁行业合同余额增速
来源:中诚信
来源:e好融
声明:本文仅供学习参版权归原作者所有,如有侵权请联系告知,将在规定时间内予以删除
