2025年融资租赁行业上市公司全方位对比
1、融资租赁行业上市公司汇总
中国融资租赁行业的上市公司数量已超过20家,其中融资租赁上市公司主要集中在港股市场。港股对融资租赁企业的包容性较强,上市门槛相对较低,且融资环境较为灵活,吸引了大量融资租赁企业选择在港股上市。相比之下,内地对融资租赁公司上市的限制较为严格,A股市场仅渤海租赁和江苏租赁两家融资租赁公司成功上市。这种差异使得港股成为融资租赁企业寻求上市融资的重要选择,进一步推动了该行业在港股市场的集聚发展。
从收入情况来看,中国融资租赁行业中,银行系金融租赁公司凭借强大资金实力和多元化布局,营收规模较大。而商租公司虽整体营收较小,但业务类型更为多样。业务全面的公司通过多元化布局实现较高营收,而专注单一领域的公司虽然专业,但整体营收规模较小。
从上市企业区域分布情况来看,中国融资租赁上市公司主要集中在沿海地区,其中以北京、上海、广东为主。
2、融资租赁行业上市公司基本信息对比
从融资租赁行业的上市企业布局和已有公开信息分析,部分头部公司如国银金租和江苏金租拥有较高的注册资本和较早的成立时间,这为其在市场上的竞争提供了资金和经验优势。而一些较新成立的公司近几年并未显著获得新的荣誉或排名,反映出部分公司在品牌影响力和社会责任方面还有提升空间。
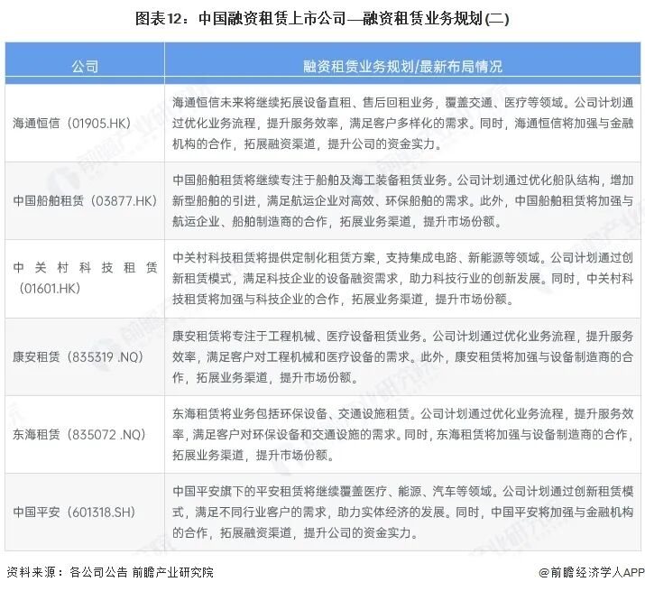
3、融资租赁行业上市公司业务布局对比
融资租赁行业的上市公司业务布局呈现出地域多样化和行业专注化趋势,许多公司通过精细化细分市场、跨境扩展和多元化产品创新,积极在特定领域(如船舶、航空、医疗和新能源)深耕,展现了灵活应对市场需求和推动行业发展的能力。
4、行业上市公司融资租赁业务业绩对比
融资租赁行业的上市公司在业务布局和业绩表现上展现出较强的行业深耕和多元化发展趋势,尤其在新能源、基础设施、医疗和航空等领域通过精准投放和精细化管理实现了营收增长和利润提升,部分公司还通过国际化布局和创新融资方式,持续优化资产结构和市场竞争力。
5、行业上市公司融资租赁业务规划对比
融资租赁上市公司未来将更加注重科技赋能和数字化转型,通过创新业务模式和服务,拓展市场布局,支持实体经济和绿色发展。同时,加强风险管理与合规经营,提升公司的核心竞争力和市场影响力。
来源:前瞻产业研究院
声明:本文仅供学习参版权归原作者所有,如有侵权请联系告知,将在规定时间内予以删除
