【专项研究】2023年融资租赁ABS市场运行情况及发展趋势分析
【专项研究】2023年融资租赁ABS市场运行情况及发展趋势分析
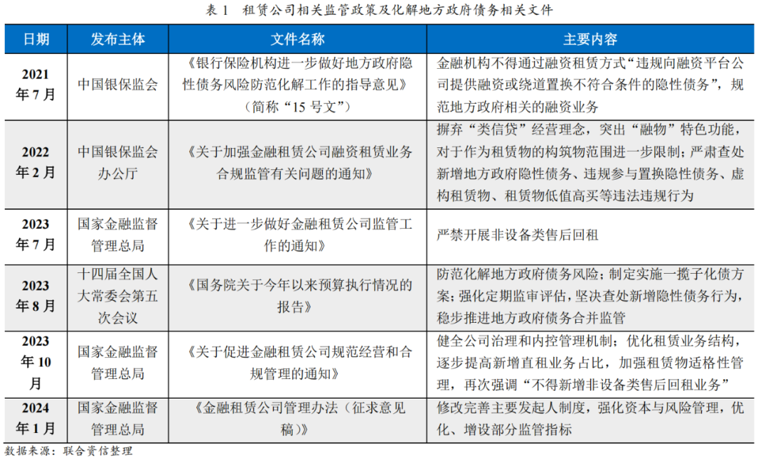
结构评级二部 郭燕 孙艺航 张贵婷 多项政策引导租赁公司突出“融物”特色功能,提高直租业务占比,规范租赁物类型,限制违规平台类资产投放。在此基础上,监管部门发布多项文件,逐步完善融资租赁ABS发行相关的业务细则,持续规范融资租赁ABS发行流程。 (1)引导租赁公司回归“融物”本源 在地方政府债“遏增化存”的背景之下,2021年银保监会发布15号文,明确“严禁通过融资租赁方式违规新增地方政府隐性债务”。与此基础上,为引导租赁公司突出“融物”特色功能,监管机构出台若干针对性政策,从业务模式、业务投放客群、租赁物类别以及公司经营管理制度等多维度完善租赁行业发展框架。上述政策指导有助于租赁公司加强内部控制管理,提高风险控制能力,进而提升租赁资产质量。租赁公司直租业务占比不断提高,能够更好地服务于企业扩大生产和设备升级。相关政策文件具体内容如下表所示。 在融资租赁ABS交易结构中,租赁公司通常作为原始权益人和资产服务机构,在部分项目中还担任增信机构的角色。租赁行业的规范化发展,有助于提升租赁公司的履职能力和风控能力,提升底层资产整体质量。部分租赁公司逐步从平台类业务向产业类业务或综合类业务转型,在开辟新客群、新市场的过程中,租赁公司的人才储备、风控制度搭建、组织架构设置和客户资源积累都面临一定挑战。租赁公司业务投放面临一定程度不确定性,或将对融资租赁ABS发行产生影响。 (2)引导融资租赁业务转型 2023年以来,相关部委发布多项政策,鼓励租赁公司为“涉农企业”和“小微企业”提供融资支持,探索传统产业改造升级、战略性新兴产业和先进制造业相关的租赁设备投放模式。与此同时,交易商协会和交易所明确支持企业在上述领域开展证券化融资。在租赁公司业务结构转型和特定领域资产支持证券高效率发行的双重推动之下,科技创新、绿色发展及乡村振兴未来有望成为融资租赁ABS的常见标签。相关鼓励政策具体内容如下表所示。 (3)规范融资租赁ABS发行 融资租赁ABS发行相关的业务细则逐步完善,所涉及的资产形成、风险识别和信息披露日益规范,加强了对该类产品入池资产真实性、完整性和有效性的保障力度,投资者合法权益进一步得到维护。具体规范内容如下表所示。 2023年,融资租赁ABS发行稍有放缓,特定支持领域产品挂牌效率较高。2023年,融资租赁ABS发行人头部效应愈发明显,产品涉及的租赁物以公共服务类设备、汽车和机械设备为主,发行利率整体先波动下降后小幅抬升。2023年,融资租赁ABS二级市场交易日益活跃,部分夹层证券在存续期信用等级有所提升。 (1)发行情况概览 近年来,国内宏观政策稳中求进,加强逆周期调控,但是企业融资节奏有所放缓,租赁公司面临着融资需求偏弱和业务转型的双重压力,租赁企业总数及融资租赁合同余额呈下滑态势。在此背景下,2023年融资租赁ABS共发行264单[1],发行规模为2894.41亿元,较2022年下降4.20%,占资产证券化市场发行规模的15.46%,考虑到2023年全品类证券化融资下滑情况,相对占比较往年稍有上升。 受监管政策影响,平台类租赁资产投放承压,部分租赁公司转型新赛道尚需时间,2023年下半年以来,融资租赁ABS月度发行单数及发行规模较往年同期波动下降。未来传统融资租赁ABS发行或将延续放缓趋势,平台类租赁ABS规模将逐步缩减,产业类租赁ABS规模或将有所提升。 在多项助力小微企业、涉农企业盘活设备资产,推动实现创新升级的鼓励政策背景下,科技创新、绿色发展及乡村振兴等特定领域资产证券化产品逐步涌现市场,有助于租赁公司提高资金周转效率,加速业务投放。2023年融资租赁ABS中,绿色ABS共发行35单,发行规模达380.06亿元;乡村振兴ABS共发行5单[2],发行规模为41.68亿元。 (2)入池资产涉及的租赁物类型情况 2023年,融资租赁ABS入池资产涉及的租赁物以公共服务类设备、汽车和机械设备为主。其中公共服务类设备主要包括管道管网、供水/供热/供暖设备、港口设备和水处理设备等,机械设备主要包括工程机械、医疗设备、农业设备、电力设备和环保专用设备等,汽车主要包括油/电乘用车、油/电商用车。针对特定鼓励领域来看,2023年发行的绿色ABS入池租赁物主要为新能源车、电力设备和水处理设备;乡村振兴ABS入池租赁物包括污水处理设备和农业设施等。2023年租赁物分布情况如下图所示。 2023年以来,受平台类资产投放及地方政府债务相关政策影响,入池租赁物为公共服务类设备的资产证券化产品发行规模整体呈波动下降趋势。相较于拟缩紧投放规模的公共服务类设备,一般汽车、工程机械类租赁物权属更为清晰、更易产生使用收益且处置效率相对更高,能够较好地满足租赁物“适格性”要求。在政策指引下,租赁公司可处置性较高设备的直租占比或将逐步提高,业务投放更为贴合企业实际生产经营需求,更好服务实体经济,进而实现租赁业务转型及产业升级的良好循环。 (3)前五大发起机构情况 2023年市场上共有95家租赁公司发行了融资租赁ABS,较2022年减少6家。前五大发起机构发行产品规模占融资租赁ABS总发行规模的32.56%,占比较2022年(31.03%)略有提升,头部效应依旧显著。前五大发起机构业务分布相对广泛,所发行的融资租赁ABS涉及租赁物类型相对多样。2022年~2023年前五大发起机构发行情况如下表所示。 (4)融资租赁ABS优先级证券发行利率 2023年融资租赁ABS发行利率与市场利率变化方向基本相符,前三季度整体呈波动下降趋势,受年末市场资金供求关系影响,第四季度各期限优先级证券发行利率均稍有上扬。 2023年已发行的融资租赁ABS各期限AAAsf级别优先级证券发行利率处于2.25%~5.70%之间。以中债中短期票据收益率为基准,AAAsf级别优先级证券平均利差为73bp,2023年以来有一定收窄趋势。2023年已发行的融资租赁ABS优先级证券中仅有2.79%为AA+sf级别,样本数量较少,各期限AA+sf级别优先级证券发行利率处于3.00%~7.50%之间。 (5)二级市场交易情况 2023年,融资租赁ABS全市场成交金额为1266.18亿元,同比增长1.83%,占资产证券化产品全市场成交金额的7.64%,较2022年提高了1.14个百分点,为交易所市场第二大交易品种,从全部二级市场来看属于第四大交易品种[3]。融资租赁ABS二级市场交易日益活跃。各市场成交情况如下表所示。 (6)级别调整情况 截至2023年末,融资租赁ABS存续优先级证券共1027支,其中有31支优先级证券于2023年发生级别变动。具体来看,存续融资租赁ABS中,优先A级证券共869支,其中仅5支于2023年发生级别变动,优先B级证券共158支,其中有26支于2023年发生级别变动。如下表所示,债项级别变动方向均为“调高”。级别调高的原因主要包括:剩余资产整体资信水平有所提升;超额利差累积形成了较高的超额抵押,使剩余优先级证券获得的信用支持提升;资产池剩余期限缩短,使得资产池现金流不确定性降低;增信机构资信水平提升等。 租赁公司经营管理框架不断完善,服务能力有望进一步提高,但业务转型尚需时日,平台类融资租赁ABS发行或将有所放缓。融资租赁ABS基础资产质量有望稳步提升,单一承租人影响或将逐步减弱,融资租赁ABS有望获得更高的市场认可度。 近年来,陆续出台的监管文件引导租赁公司加快直租业务投放,提高自身风险控制能力,加强内部控制管理,优化租赁业务结构,加快特定领域产业升级,将逐步提升租赁公司作为原始权益人、资产服务机构等参与机构的服务及履职能力。 受监管机构对于租赁公司业务投放及地方政府债务“遏增化存”要求的影响,部分租赁公司由原平台类业务逐步转型为产业类业务,需要铺排渠道,加强人员培训,建立和完善风控制度。租赁公司完成转型尚需时间,租赁资产投放可能受到影响,平台类融资租赁ABS发行或将有所放缓,产业类融资租赁ABS规模或将稳步提升。 伴随融资租赁ABS发行相关的业务细则逐步完善,以及普惠、涉农企业、小微企业融资、战略性新兴产业和先进制造业等相关鼓励政策落地,该类产品所涉及的资产形成、风险识别和信息披露日益规范,融资租赁ABS入池资产质量有望稳步提高,入池资产分散度或将逐步提升,变现能力强的租赁资产投放有望增长,融资租赁ABS受入池单一承租人资信水平变动和/或单一行业波动的影响或将逐步减弱。融资租赁ABS投资价值将进一步提升,有望获得更高的市场认可度。 [1]此处不包含知识产权ABS。 [2]上海申能融资租赁有限公司2023年度申金磐盈第二期绿色定向资产支持商业票据(碳中和债/乡村振兴/革命老区)同时为绿色ABS和乡村振兴ABS。 [3]根据wind数据显示,综合交易所市场及银行间市场二级市场成交情况,成交额最大的“其他未分类(ABS)”涉及产品类型繁多,此处按剔除未分类产品后二级市场成交额排序。 联合资信是目前中国最专业、最具规模的信用评级机构之一,总部设在北京,公司经营范围包括:信用评级和评估、信用数据征集、信用评估咨询、信息咨询;提供上述方面的人员培训。目前开展的主要业务包括对多边机构、国家主权、地方政府、金融企业、非金融企业等各类经济主体的评级,对上述各类经济主体发行的固定收益类证券以及资产支持证券等结构化融资工具的评级。 公司业务资质齐全,已经完成向中国人民银行和中国证券监督管理委员会备案,取得国家发展和改革委员会和国家金融监督管理总局认可,是中国银行间市场交易商协会会员单位,具有从事银行间市场、交易所市场的资信评级业务资格。 业务咨询: 010-85679696 lianhe@lhratings.com 投资人服务 陈家林 010-85679696-8624 chenjialin@lhratings.com 媒体关系 杜涵 010-85679696-8671 duhan1@lhratings.com
