欢迎来深圳市融资租赁行业协会官方站,
  • 加载中...
logo
地方政府融资平台全政策梳理
时间:2022年07月14日信息来源:本站原创点击: 加入收藏 】【 字体:

2020年的政策重点是整顿地方政府隐性债务,特别是2019年便已经明确5-10年内解决完隐性债务问题以及刚刚发布的《关于进一步深化预算管理制度改革的意见》(国发〔2021〕5号,深入分析详见关注地方政府债务最新政策动向),均表明作为地方政府隐性债务主要载体的地方政府融资平台已经处于新一轮整顿重组期,政策特别是融资环境收紧已是必然,平台公司之间的分化亦将成为确定趋势。


一、基本内涵


(一)何为地方政府融资平台?

关于地方政府融资平台的定义主要有三种,分别为2010年的19号文、2010年的412号文和2013年的10号文,但殊途同归,均指地方政府出资设立并承担连带还款责任的独立法人实体。

1、2010年6月10日国务院发布的《关于加强地方政府融资平台公司管理有关问题的通知》(国发(2010)19号)将地方政府融资平台定义为“由地方政府及其部门和机构等通过财政拨款或注入土地、股权等资产设立,承担政府投资项目融资功能,并拥有独立法人资格的经济实体”。

2、2010年7月30日财政部、发改委、央行和银监会联合发布的《关于贯彻国务院关于加强地方政府融资平台公司管理有关问题的通知相关事项的通知》(财预(2010)412号)将地方政府融资平台定义为“由地方政府及其部门和机构、所属事业单位等通过财政拨款或注入土地、股权等资产设立,具有政府公益性项目投融资功能,并拥有独立企业法人资格的经济实体”,同时进一步明确了融资平台的范围为“各类综合性投资公司,如建设投资公司、建设开发公司、投资开发公司、投资控股公司、投资发展公司、投资集团公司、国有资产运营公司、国有资本经营管理中心等,以及行业性投资公司(如交通投资公司等)”。因此融资平台通常也被为城投平台。
3、2013年4月19日银监会发布的《关于加强2013年地方政府融资平台贷款风险监管的指导意见》(银监发(2013)10号)直接将地方政府融资平台定义为“地方政府出资设立并承担连带还款责任的机关、事业、企业三类法人”。

(二)地方政府融资平台的分类方式

1、债务分类:公益性项目、非公益性项目及偿债资金来源

2010年的19号文根据贷款投向和偿债资金来源对融资平台公司进行划分,并采取不同的处理措施。其中,对于还款来源的70%以上依靠自身的融资平台公司,政策层面还是倾向于给予鼓励的。

地方政府融资平台全政策梳理

2、风险分类:全覆盖、基本覆盖、半覆盖和无覆盖四类

2013年银监会发布的《关于加强2013年地方政府融资平台贷款风险监管的指导意见》(银监发(2013)10号)根据融资平台自身现金流覆盖情况将融资平台分为全覆盖、基本覆盖、半覆盖和无覆盖等四类。当然这一分类方式是动态调整的,相当于对融资平台进行动态评级。具体如下:

地方政府融资平台全政策梳理


3、退出分类:“仍按平台管理类”和“退出为一般公司类”

银监会将地方政府融资平台分为“仍按平台管理类”和“退出为一般公司类”两大类,而这一分类方法通常也被作为融资平台发债融资的门槛,即纳入银监会平台名单的企业在申请发债备案时往往很难获得通过。

(1)“退出类”具体指经核查评估和整改后,已具备商业化贷款条件,自身具有充足稳定的经营性现金流,能够金额偿还贷款本息,整体转化为一般公司类客户管理的融资平台。

(2)“仍按平台管理类”是指凡不符合退出条件以及未完成退出流程的融资平台,继续按平台实施管理。

根据银监办发(2011)191号、银监发(2013)10号文的要求,退出银监会的政府融资平台名单需满足以下条件:
(1)符合现代公司治理要求,属于按照商业化原则运作的企业法人。
(2)资产负债率在70%以下,财务报告经过会计师事务所审计。
(3)各债权银行对融资平台的风险定性均为全覆盖。
(4)存量贷款中需要财政偿还的部分已纳入地方财政预算管理并已落实预算资金来源,且存量贷款的抵押担保、贷款期限、还款方式等已整改合格。
(5)诚信经营,无违约记录,可持续独立发展。
退出程序为牵头行发起、各债权行总行审批以及债权行、地方政府、平台公司三方签字三确认、退出承诺(地方政府不为平台新增贷款担保以及债权银行承担平台新增贷款风险)以及进行监管备案以标示退出。

(三)地方政府融资平台的运营模式

1、某种程度上可以将融资平台看作是地方政府组建的一个财务指标可以达到融资标准的经济实体,其成立和经营的目的是为地方政府开展基础设施、公益性项目、公用事业等承担投融资功能,其在定位上与一般企业有本质上的差异,即不以盈利为最大化。因此,企业财务数据一般难以反映其实质信用状况,其偿债能力大多是依靠背后的地方政府信用支持。

2、由于过去企业发行债券受其净资产的限制,因此地方政府一般会通过财政拨款、注入土地、股权等资产做大平台企业账面资产以放大发债规模。其中,土地使用权是地方政府最容易动用的资产,财政拨款则是真金白银、但不是主要部分,其它可注入的资产还包括地方政府持有的地方国企股权、上市公司股权等。

3、前面已经指出,平台企业一般是地方基础设施建设和土地开发主体,承担着地方投融资的职能。其运行模式大致如下:

(1)基础设施业务大多是以回购协议(即BT模式)的方式开展,其过程可以简单描述为平台企业自行筹集资金为当地政府代建项目,建成后由地方政府按照协议价格分多年进行回购。

项目交付前以在建工程科目记入资产负债表,交付后则会以应收账款形式记入资产负债率(政府一般会支付少量现金)。

(2)土地开发业务是指政府授权平台企业对一定区域范围内的城市国有土地或集体土地进行统一的征地、拆迁、安置、补偿,并进行适当的市政配套设施建设,土地开发完成后平台企业将土地交由当地政府进行土地拍卖,所得的土地出让金按预设比例进行返还。

土地出让完成前以土地使用权的形式计入存货,出让后地方政府一般将开发成本的部分以现金形式支付给平台企业,其余部分则仍以应收账款形式记入资产负债表。

(3)可以看出,无论是项目的交付还是土地出让的完成,平台企业仅能收到少量现金以维持日常运营与债务利息支付,绝大部分收入会以应收账款的形式挂在资产负债表中,随后政府再通过注入土地、股权等形式抵消上述应收账款。

(4)除上述业务外,平台企业还会承担当地政府的投融资功能,利用其经营活动或筹资活动得到的资金与其它企业、政府及相关机构进行非经营活动。与此同时其它国企也会在平台企业融资受限时通过筹资奖金来支持平台企业。上述业务模式下的资金往来一般会以其他应收应付款的形式存在。

二、政策层面对融资平台融资都有哪些约束条件?


(一)2009年银监会划定的“三条红线”

银监会自2009年初对融资平台项目贷款提出“三条红线”,即严禁发放打捆贷款、不得与地方政府签署无特定项目的大额授信合作协议;对出资不实、治理架构、内部控制、风险管理、资金管理运用制度不健全的融资平台要严格限制贷款并立即协商风险防范具体措施。

(二)2013年10号文划定的“七条红线”

2013年4月19日银监会发布的《关于加强2013年地方政府融资平台贷款风险监管的指导意见》(银监发(2013)10号)对融资平台授信提出如下条件:

1、现金流全覆盖、借款人为本地融资平台、资产负债率低于80%。

2、抵押担保符合现行规定,不存在地方政府及所属事业单位、社会团体直接或间接担保,且存量贷款已在抵押担保、贷款期限、还款方式等方面整改合格。

3、融资平台存量贷款中需要财政偿还的部分已纳入地方财政预算管理,并已落实预算资金来源。

4、符合《关于制止地方政府违法违规融资行为的通知》(财预[2012]463号)文件有关要求。

5、各银行不得对未纳入“名单制”管理的融资平台发放任何形式由财政性资金承担直接或间接还款责任的贷款,不得向“退出类”平台发放保障性住房和其他公益性项目贷款。

6、对融资平台实施差异化管理:
(1)新增贷款应主要支持符合条件的省级融资平台、保障性住房和国家重点在建续建项目的合理融资需求。
(2)对于现金流覆盖率低于100%或资产负债率高于80%的融资平台,各银行要确保其贷款占本行全部平台贷款的比例不高于上年水平,并采取措施逐步减少贷款发放,加大贷款清收力度。

7、对于“仍按平台管理类”的融资平台,贷款投向需满足五个条件,
(1)符合《公路法》的收费公路项目。
(2)国务院审批或核准通过且资本金到位的重大项目。
(3)符合《关于加强土地储备与融资管理的通知》(国土资发[2012]162号)要求,已列入国土资源部名录的土地储备机构的土地储备贷款。
(4)保障性安居工程建设项目。
(5)工程进度达到60%以上,且现金流测算达到全覆盖的在建项目。

(三)2017年财政体系划定的“十条红线”

2014年9月国务院发布43号文,2017年财政部相继发布的50号文和87号文进一步划定了十条红线或需注意的事项如下:

1、地方政府不得将学校、医院、公园、城市基础设施道路、管网等公益性资产、储备土地注入融资平台公司,不得授权融资平台公司承担土地储备职能和进行土地储备融资,不得将土地储备贷款用于城市建设以及其他与土地储备业务无关的项目。
2、坚持谁借谁用、谁借谁还的原则,不得承诺将储备土地预期出让收入作为平台公司偿债来源。
3、不得利用政府性资源干预金融机构正常经营行为。
4、2015年1月1日起,融资平台新增债务不属于地方债务。
5、金融机构不得接受地方政府及其所属部门以担保函、承诺函、安慰函等形式提供担保(不过实践中还存在常见的知悉函、督促函、协助函等没有担保意思表示或意思延伸的函件)。
6、地方各级政府及所属机关事业单位、社会团体,不得出具担保函、承诺函、安慰函等直接或变相担保协议,不得以机关事业单位及社会团体的国有资产为其他单位或企业融资进行抵押或质押,不得为其他单位或企业融资承诺承担偿债责任,不得为其他单位或企业的回购(BT)协议提供担保,不得从事其他违法违规担保承诺行为。
7、地方各级政府及所属机关事业单位、社会团体等不得对机关事业单位职工及其他个人进行摊派集资或组织购买理财、信托产品,不得公开宣传、引导社会公众参与融资平台公司项目融资。
8、不得以借贷资金出资设立各类投资基金,以及严禁利用PPP、出资设立的各类投资基金违法违规举债。这一规定主要针对明股实债、托底保底等事项,具体包括(1)不得以任何方式承诺回购社会资本方的投资本金、承诺最低收益或承担社会资本方的投资本金损失;(2)不得对有限合伙制基金等任何股权投资方式额外附加条款变相举债。
9、不得以文件、会议纪要、领导批示等形式,要求或决定企业为政府举债或变相举债 。
10、不得以政府购买服务名义违规融资。
(1)严格按照《政府采购法》确定的服务范围实施政府购买服务,不得将原材料、燃料、设备、产品等货物,以及建筑物和构筑物的新建、改建、扩建及其相关的装修、拆除、修缮等建设工程作为政府购买服务项目。严禁将铁路、公路、机场、通讯、水电煤气,以及教育、科技、医疗卫生、文化、体育等领域的基础设施建设,储备土地前期开发,农田水利等建设工程作为政府购买服务项目。严禁将建设工程与服务打包作为政府购买服务项目。严禁将金融机构、融资租赁公司等非金融机构提供的融资行为纳入政府购买服务范围。
(2)政府购买服务要坚持先有预算、后购买服务,年度预算未安排资金的,不得实施政府购买服务。
(3)严禁利用或虚构政府购买服务合同违法违规融资。金融机构涉及政府购买服务的融资审查,必须符合政府预算管理制度相关要求。地方政府及其部门不得利用或虚构政府购买服务合同为建设工程变相举债,不得通过政府购买服务向金融机构、融资租赁公司等非金融机构进行融资,不得以任何方式虚构或超越权限签订应付(收)账款合同帮助融资平台公司等企业融资。
(4)地方各级政府及所属机关事业单位、社会团体等不得以委托单位建设并承担逐年回购(BT)责任等方式举借政府性债务。

(四)发行债券的相关政策约束

除从银监会体系获得贷款及非标融资外,融资平台的另外一个融资路径则为发债,即所谓的城投债,具体包括发改委体系下的企业债、证监会体系下的公司债以及交易商协会旗下的中票短融等等。

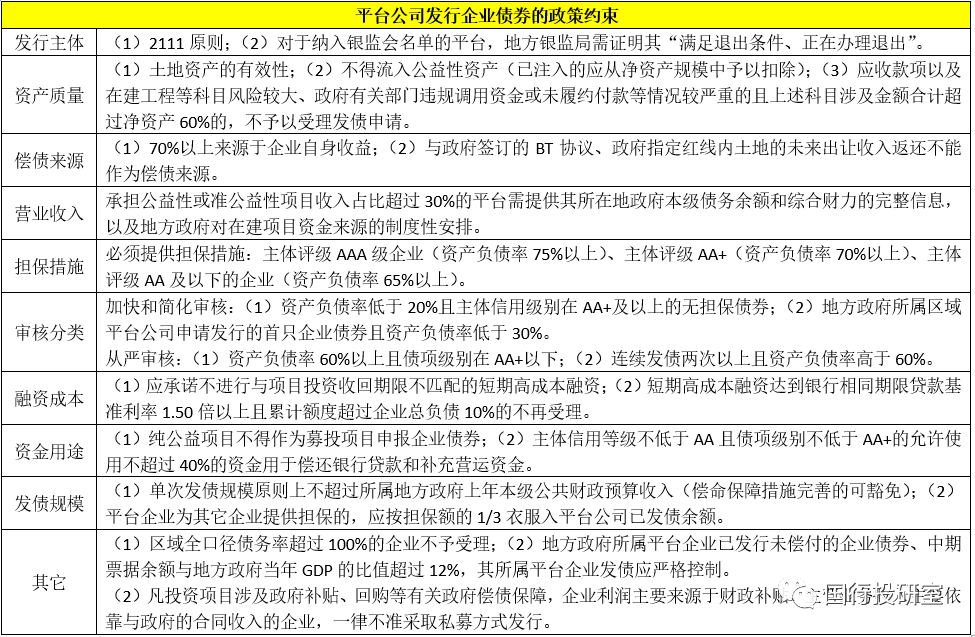
1、发改委管辖的企业债:2111原则与未纳入银监会平台名单

融资平台发行企业债的政策约束,主要体现为发行主体、资产质量、偿债来源、营业收入、担保措施、审核分类、融资成本、发行方式、募集资金投向、发债规模、区域经济债务指标、评级机构等几个维度的限制。其中最为重要的政策约束即为2111原则,即每个省会城市可以有2家平台申请发债;国家级开发区、保税区和地级市允许1家平台发债;县级主体必须是百强县才能有1家平台发债;四个直辖市申报城投项目没有限制、但其所属任一区仅可同时申报1家。

实际上企业债在发行方面的政策限制较多,且已经和所属地方政府的债务水平挂钩。例如,要求70%以上偿债来源于企业自身收益,承担政府性项目比例受到限制以及区域全口径债务率超过100%的企业不予受理等等。

地方政府融资平台全政策梳理


地方政府融资平台全政策梳理
地方政府融资平台全政策梳理

2、证监会体系下的公司债:“单50%”与未纳入银监会平台名单

(1)证监会体系对平台发行公司的约束有一个演变过程,2015年1月将纳入银监会名单内企业排除在外、2015年7月通过窗口指导推行“双50%”要求以限制自身没有实际业务的纯融资平台、2016年9月升级为“单50%”要求。

(2)因此目前平台企业发行公司债主要受两个条件约束,即分别为是否纳入银监会平台名单以及是否满足“单50%”限制。其中“单50%”则和地方政府挂钩,即最近3年来自所属地方政府的收入与营业收入的比例平均不得超过50%。

地方政府融资平台全政策梳理

3、交易商协会体系下的债务融资工具:六真原则

相较而言,城投债在银行间市场发行债务融资工具受到的面上约束可能是最少的,具体来看城投债发行中票、短融等债务融资工具主要受到“六真”原则的约束,即真公司、真资产、真项目、真支持、真偿债、真现金流。

地方政府融资平台全政策梳理

4、最新变化:平台企业发行债券的政策约束正趋于统一(分档约束)

上面的梳理与分析表明之前很长一段时期平台企业发行债券或债务融资工具的政策约束差异明显(大多目前已经取消或不执行),具体包括2111原则、单50%限制以及六真原则等。不过从近期的导向来看,无论是交易商协会体系、证监会体系还是发改委体系,平台企业发行债券的政策约束正逐渐趋同。

(1)新发布的证券法删掉了“累计债券余额不超过公司净资产的40%”这一规定,意味着公司类债券的规定将另有规则进行统一。
(2)2020年12月20日交易商协会对发行人制订了新的名单制管理政策,要求涉及地方隐性债务的企业出具隐性债务排查说明,并穿透核查募集资金置换债务情况。
(3)2020年12月28日央行、发改委与证监会联合发布的《公司信用类债券信息披露管理办法》意味着企业债券、公司债券和非金融企业债务融资工具发行、信息披露及存续期信息披露规则将趋于统一(2021年5月1日施行)。
(4)2021年1月交易商协会和交易所根据地方债务率分档情况并按照募集资金用途对城投债进行分档审理。具体来看,红档企业发行用途只能是偿还存量债券、橙档企业发行用途只能为偿还存量债券和存量有息债务、黄档企业发行用途可以进一步扩展至补充流动资金、绿档企业则可按照实际用途披露上报。
(5)2021年2月26日证监会发布的《公司债券发行与交易管理办法》(第180号令,深入分析详见公司债新规要点全解),将之前的“本办法规定的发行人不包括地方政府融资平台公司”调整为“发行公司债券,应当符合地方政府性债务管理的相关规定,不得新增政府债务”。这一规定虽然是定性的,但预计将会成为行业共同遵守的规则。

以上政策表明未来关于平台企业发债的政策约束可能以新的名单制和区域情况为主。即取消平台名单与“单50%”限制,根据区域债务情况划分为红橙黄绿四档,在此基础上再对平台企业进行划分(依据主要为政府隐性债务余额、与政府间的应收应付款占比以及融资结构等),并对发行人的资金用途进行分档限制。如红档企业只允许借新还旧、橙档企业允许借新还旧和偿还有息债务、黄档企业可以补流、绿档企业则基本不受限制等。

三、地方政府融资平台的发展简史


地方融资平台的发展史与我国20多年来的经济发展情况具有不可分割的关系,其生存环境的周期性变化恰恰也是我国经济发展模式的真实写照。不过历史上看政策层面对融资平台的态度实际上是反复的,其主要在促进地方经济发展和金融风险防范两方面进行不断平衡与协调。

(一)1994年后地方政府财政困境日益凸显是融资平台诞生的大背景

1、20世纪90年代,由于中央财政收入在全国预算收入中的比例较低(不足1/4),导致中央财政吃紧的情况较为严重,无法支撑中央布局重大经济战略,为此1994年国务院提出分税制等财政金融体系改革,实现“财权上移、事权不变”的目标(即收入相对集中、支出相对分权),使得原本归于地方政府的主要税种(消费税和增值税)大部分归于中央,导致地方政府的财政困境逐步凸显。

2、1994年的《预算法》明确提出“地方各级预算按照量入为出、收支平衡的原则编制,不列赤字。除法律和国务院另有规定外,地方政府不得发行债券,不能通过发行债券方法进行融资”,这一规定使得地方政府在2009年以前无法通过发债来获得资金支持。

3、1995年的《担保法》规定“国家机关不得为保证人,但经国务院批准为使用外国政府或者国际经济组织贷款进行转贷的除外……学校、幼儿园、医院等以公益为目的的事业单位、社会团体不得为保证人”。

实际上2020年12月25日最高院关于适用《中华人民共和国民法典》有关担保制度的解释中亦明确“除经国务院批准为使用外国政府或者国际经济组织贷款进行转贷的,机关单位提供担保无效;除依照村民委员会组织法规定的讨论决定程序对外提供担保的外,居民委员会、村民委员会提供担保的,担保合同无效;非盈利机构提供担保的,以公益为目的的非营利性学校、幼儿园、医疗机构、养老机构等提供担保的,人民法院应当认定担保合同无效”。

4、1996年央行发布的《贷款通则》进一步明确提出“借款人应当是工商行政管理机关(或主管机关)核准登记的企(事)业法人、其他经济组织、个体工商户或具有中华人民共和国国籍的具有完全民事行为能力的自然人”。

显然这一时期,地方政府在收支压力明显增大的情况下,如何更有效地筹措建设资金是摆在地方政府面前的主要问题。特别是1997-1998年亚洲金融危机之后,地方政府在承担基础建设的压力也越来越大,而受限于1994年的《预算法》、1995年的《担保法》和1996年的《贷款通则》,地方政府既无法举债融资、亦无法担保融资,融资平台的背景正是基于此。

不过虽然有《预算法》、《担保法》限制,但地方政府的融资乱象在过去很时期内始终存在,且一直很严重。例如2005年4月30日国家发改委、财政部、建设部、央行和银监会联合发文规定金融机构要立即停止一切对政府的打捆贷款和授信活动,同时明确2005年1月26日以后地方政府对贷款所作的担保有效。这意味着2005年以前地方政府为贷款所作的担保很可能是普遍现象。

(二)国开行开创“地方融资平台、打捆贷款、先贷款后开发”三种业务

上世纪末在内外交困的背景下,商业银行自身也面临贷款投向的纠结问题,基于此商业银行(特别是国有大行以及国开行等政策性银行)建议地方政府通过设立融资平台公式的方式,来承接商业银行的信贷投放,并可变相实现地方政府融资的目的,亦可规避《预算法》、《担保法》和《贷款通则》的约束。

受此影响,各地方政府纷纷设立地方融资平台,并通过土地资产划拨等方式注入资本,同时借助房地产的浪潮提升地方融资平台的资本实力和融资能力。此时资产质量问题得以解决的国开行由于可以从债券市场获取低成本资金,便成为拥有天量信贷资源的金主和拯救地方政府的救世主。1998年8月,时任国开行行长陈元与安徽省长回良玉签署国开行与安徽省投融服务合作协议,在随后国家开发银行和芜湖市政府的合作中,形成了所谓的地方政府融资平台模式、打捆贷款模式以及先贷款后开发模式,从而成为融资平台后续各类业务模式的鼻祖。

1、国开行建议芜湖市政府成立一家企业,即芜湖建设投资有限公司,然后芜湖市政府向芜湖建投注入大量诸如土地储备、高速公路等优质资产,芜湖建投以这些资产作为抵押品,向国开行申请贷款,地方政府无须进行担保。这样一来,贷款的主体为芜湖建投并非政府(可以避开1994年的预算法)且政府无须对这一过程进行担保(可以避开1995年的《担保法》),从而形成了现在的“地方政府融资平台”模式(即Local Government Finance Vehicle,简称LGFV)。

2、随后芜湖建投将财务质量层次不齐的项目捆绑在一起,进行打包申请贷款,从而弥补财务质量较差项目无法融资的问题,即所谓的“打捆贷款”模式。

3、在以上两种模式的基础上,国开行还开创了土地收益权抵押品模式。2002年芜湖市政府授权芜湖建投“以土地出让收益质押作为主要还款保证”,向国开行申请10.95亿元贷款,即“先贷款后开发”模式。

以上几种模式被称为“芜湖模式”,随后各地政府纷纷效仿,比如重庆的渝富模式等等,地方政府融资平台模式正式在祖国遍地开花。

(三)2008年金融危机促使政策层面对地方融资平台的约束明显放松

2008年金融危机之后,地方政府的角色再次得到重视,需要承担大量的基建投融资任务,此时地方融资平台的地位得到进一步突出,而政策层面亦给予相应支持。例如,2009年3月18日央行和银监会联合发布的《关于进一步加强信贷结构调整促进国民经济平稳较快发展的指导意见》明确鼓励地方政府通过增加地方财政贴息、完善信贷奖补机制、设立合规的政府融资平台等多种方式,发行企业债、中期票据等融资工具。而2009年10月,财政部也发布631号文,明确地方政府配套资金可利用政府融资平台通过市场机制筹措。

这一时期,地方融资平台公司数量快速增长,并开始大规模举债,以支持基建投资(其融资方式包括银行信贷、企业债、项目收益债、短期融资券、中期票据、专项债、政策性银行贷款、专项建设基金、银行信贷、非标、互联网金融、P2P等等),地方政府问题在这一时期也变得越来越严重。

(四)地方政府债务风险隐患促使政策监管从2010年开始趋严

基于2008-2010年地方政府融资平台的乱象丛生,以及所引发的一系列潜在风险,监管部门从2010年开始对地方政府融资平台进行管控,这些文件包括但不限于《关于加强地方政府融资平台公司管理有关问题的通知》(国发19号文)、《关于加强2013年地方政府融资平台贷款风险监管的指导意见》(银监10号文)、《关于贯彻国务院关于加强地方政府融资平台公司管理有关问题的通知相关事项的通知》(财政部412号文)等等。

这一时期,地方政府债券发行机制也在不断调整,从代发代还到自发代还,再到自发自还。2013年8月1中央启动了建国以来最大规模、覆盖五级政府的政府债务审计,审计结果显示截至2013年6月底全国省、市、县、乡四级地方政府负有偿还责任的债务总额为10.90万亿元(另有或有债务规模7万亿)。

如果和之前两次摸底相比,则发现或有债务增加明显。第一次摸底结果显示截至2010年底,全国省、市、县三级地方政府性债务余额共计10.70万亿元;第二次摸底结果显示截至2012年底36个地方政府本级政府性债务余额为3.70万亿(比2010年底增长12.94%)。

(五)2014年开始启动对债务甄别工作、整治地方政府债务问题

2013年新一届政府对风险的重视程度超过以前,并酝酿一场战略布局。于是2014年中央政府启动对地方政府的债务甄别工作,同年9月国务院发布43号文(《关于加强地方政府性债务管理的意见》),明确将政企债务进行分离切割,并开始在全国范围整治地方政府债务问题。这期间最重要的思路是地方政府债务置换工作,即以显性债务置换隐性债务,大力提倡地方政府及融资平台以发行债券的方式进行融资,不过期间由于各种原因出现一定程度的反复。

例如,2014-2015年期间,发改委和财政部相继推出专项债券,2015年开始我国也正式启动地方政府债券置换工作。截止目前,专项债券与置换债券规模分别已经达到9.60万亿元和15万亿元。但2015年新《预算法》明确地方政府通过省级政府发行地方债是唯一合法的政府融资渠道后,地方政府开始利用PPP或基金等方式,变相举债,各种除地方政府债之外的隐性举措方式如雨后春笋般不断涌现(如出具承诺函、融资租赁、签订政府购买服务协议等等),地方政府违规举债行为再次进入高潮。

(六)2017-2020年期间,政策层面有所反复

这期间的政策有所反复,时而收紧,时而放松。

1、2017年4月财政部、发改委、司法部和一行两会联合发布《关于进一步规范地方政府举债融资行为的通知》(财预(2017)50号),明确金融机构为融资平台公司等企业提供融资时,不得要求或接受地方政府及其所属部门以担保函、承诺函、安慰函等任何形式提供的担保,同时明确地方政府不得以文件、会议纪要、领导批示等方式,要求或决定企业为政府举债或变相为政府举债,此后平台公司融资环境整体趋紧。

2、2017年7月的政治局会议强调“要积极稳妥化解累积的地方政府债务风险,有效规范地方政府举债融资,坚决遏制隐性债务增量”。

3、2018年3月中共中央办公厅印发《关于人大预算审查监督重点向支出预算和政策拓展的指导意见》明确提出“积极稳妥化解累积的地方政府债务风险,坚决遏制隐性债务增量,决不允许新增各类隐性债务”。

4、2018年8月,国务院发布《关于防范化解地方政府隐性债务风险的意见》(中发〔2018〕27号),要求地方政府通过“统筹资金、偿还一批;债务置换、展期一批;项目运营、消化一批;引入资本、转换一批”等方式在5-10年内化解地方政府隐性债务。

5、2017年后非标融资面临异常严厉的监管,PPP和地方建设基金等开始面临全面清查,导致我国基建投资增速开始大幅下降以及地方政府债务面临无法续接的问题,于是政策开始考虑对之前的一些政策进行调整。例如,国务院和银保监会相继发布101号文和76号文,明确提出金融机构要满足融资平台的合理融资需求,历史进入一个新的循环。

6、2018年9月13日发布的《关于加强国有企业资产负债约束的指导意见》便已明确提出“对严重资不抵债失去清偿能力的地方政府融资平台公司,依法实施破产重整或清算,坚决防止‘大而不能倒’,坚决防止风险累积成系统性风险”。

7、为缓解融资平台到期债务违约风险,2019年6月发布的《关于防范化解融资平台公司到期隐性债务风险的指导意见》(国办函(2019)4号文)允许平台公司债权人将到期债务转让给AMC,并提出平台公司到期债务暂时难以偿还的,允许其和金融机构协商的基础上采取适当展期、债务重组等方式维所有隐性债务将在5-10年到期。

四、化解地方政府隐性债务:2021年以来地方融资平台已进入新一轮整顿期中


地方融资平台进入新一轮整顿期的大背景是2020年12月中央经济工作会议对化解地方隐性债务的政策定调。若进一步结合2019年的系列文件,则基本可以明确2025-2030年期间化解完毕地方隐性债务已成为一项政治任务,对融资平台的最终政策导向则是使融资平台及其本身承担的债务与地方政府分离,当融资平台自身背负的债务不再带有政府痕迹、不需要再有政府隐性担保或兑付,则地方政府隐性债务和杠杆率自然而然也就下降了,显然这是一个好算计。

(一)对融资平台发债按区域债务率进行分档管理

地方政府隐性债务的分档管理制度可以追溯至2019年。根据2019年7月30日麟游县财政局局长吴海涛在县十七届人大常委会第二十一次会议上所作的《关于麟游县2018年全县财政决算(草案)及2019年1-6月份财政预算执行情况的报告》(2019年8月13日发布),财政部从2019年起建立地方政府隐性债务风险等级评定制度,对各地隐性债务和法定限额内政府债务的风险情况进行评估,并将债务风险等级分为红(债务率≧300%)、橙(200≦债务率<300%)、黄(120≦债务率<200%)、绿(债务率<120%)五个分线预警等级。

在地方政府隐性债务风险等级评定制度的基础上,2021年1月开始交易商协会和交易所根据地方债务率分档情况并按照募集资金用途对城投债进行分档审理。具体来看,红档企业发行用途只能是偿还存量债券、橙档企业发行用途只能为偿还存量债券和存量有息债务、黄档企业发行用途可以进一步扩展至补充流动奖金、绿档企业则可按照实际用途披露上报。

同时在具体审理时,交易所还明确要重点支持市级及以上国企,对区县级国企除看其隐性债务规模外、还要看所在地区的地方政府债务率,交易商协会则要求城投类企业必须开立募集资金监管账户(协议需上传系统)、出具募集资金用途的情况说明、主承销商亦需出具关于资金用途的尽调报告等等。

(二)《关于进一步深化预算管理制度改革的意见》提出要清理平台公司

2021年4月13日,国务院发布的《关于进一步深化预算管理制度改革的意见》明确提出要清理规范融资平台公司,剥离其政府融资功能,对失去清偿能力的要依法实施破产重整或清算。

考虑到平台公司是地方政府隐性债务的最主要载体,意味着可以预期的是政策层面将借助于此轮国企改革,推动低层级、偿债能力弱的融资平台公司进入破产重组阶段,同时融资平台公司之间的整合亦将是比较明确的方向,而每一轮整合融资平台本身的债权债务关系相当于进行重新分配,政策层面希望地方政府债务与融资平台自身债务进行切割,这一过程中平台公司之间的分化亦是确定的。

五、附件:地方政府债务相关政策文件汇总


地方政府融资平台全政策梳理
地方政府融资平台全政策梳理
地方政府融资平台全政策梳理


文章来源:任博宏观论道



(作者:佚名; 编辑:深圳市融资租赁行业协会)

我有话说

 以下是对 [地方政府融资平台全政策梳理] 的评论,总共:0条评论